找回密码
 立即注册
首页 业界区 业界 Java基础实现加油站圈存机系统

Java基础实现加油站圈存机系统

茅香馨 2025-6-8 23:07:59
加油站圈存机系统

​        对于加油卡而言,圈存是将用户账户中已存入的资金划转到所持的加油卡上后方可使用。通俗一点的说法就是您在网点把钱存入主卡中,再分配到下面的副卡,由于副卡都在使用车辆的驾驶员手中,需要在加油的时候在加油站让加油站员工划一下即可,就是所谓的圈存。
圈存操作流程

​        如下图所示,圈存机圈存的主要流程就是:插卡→输入密码→按圈存→可选的小票操作→退卡。
1.png

模拟开发圈存系统设计梳理

概述

​        已经了解了圈存业务大致内容。现在使用Java基础课程所学习的知识,模拟开发一下这个圈存系统的功能。因为是模拟开发,所以有些细节会相应的做些调整。
比如:

  • 我们没有圈存机,因此没有具体的交互实物,对此我们的系统采用控制台展示和输入的方式来模拟交互。
  • 使用圈存机只要加油卡插入到机器后,卡号就会读入机器,我们只需要输入密码就行了。我们没有实体卡环节,哈哈哈,甚至圈存机都没,故此卡号需要我们自己输入的方式模拟插卡。
  • 没有实物卡,那账号从哪里来?对此我们给模拟的系统加入一个隐藏的管理功能。这个功能呢,就做成输入的卡号是指定的一个系统管理卡号和密码,我们就进入隐藏的管理模块,进行卡片的管理。(当然这个卡号普通用户是不知道,只有我们内部的工作人员才知道,密码也是内部保密的哟)(这个管理,涉及到卡片的新增、查询、充值等,删除就不加了,假装没有这个功能,毕竟不是银行卡系统,假装没这么细微服务)。
对此,我们给系统设计两个功能体系,一个是用户的圈存查询功能,一个是管理员的后台核心管理功能。
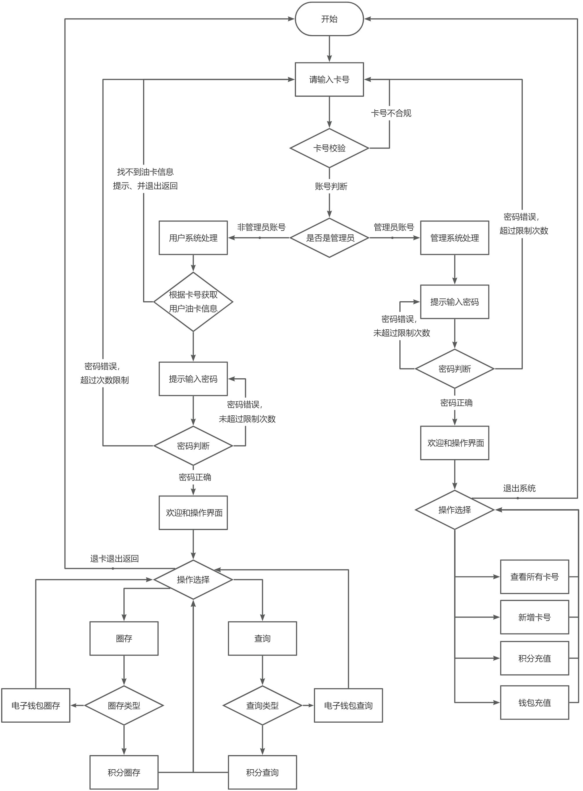
流程设计

整体流程图概览如下:
2.png

【细节说明】:

  • 没有退卡键,没法做到每个界面都要有一个退卡按钮提示,中间个别环节加入即可。
  • 系统持续对外服务,没有结束,都是走到开始界面,提示输入账号(卡号)。
类设计

1、油卡的JavaBean

​        油卡需要的属性的:卡号,用户姓名 userName,卡密码,油卡余额,积分,账户余额

  • 卡号 cardId:卡号不能位空,长度9位的数值,首位不为0。
  • 卡密码 password:需要验证密码长度,进行空值判断,但此处不做过多限制,只需长度大于0就好了,以及管理员密码可以自己直接设置,此处我直接设置为”1“。
  • 油卡余额 money:油卡中可以用于加油的余额。浮点类型
  • 积分 integral:使用油卡获得的积分,由管理员进行充值,整型
  • 账户余额 wallet:个人账户的余额,是用来充值油卡余额的钱,浮点型
  • 并且提供空参,满参,getter以及setter方法
2.圈存系统类设计


  • 圈存系统需要的成员变量:指定的系统的账号sysCardId和密码sysPassword,方便使用;当前登入的账户对象curUserCard;存储用户卡信息的集合fuelCardList
  • 圈存系统需要加入:控制台输入对象用于交互,随机数对象用于生成卡号。设置一个有参构造,参数是duelCardList,用于测试;同时设置一个无参构造,用于生成对象,方便调用。
  • 涉及到的主要方法:

    • 主页面:用于提示用户操作,输入账号密码等
    • 管理员功能界面:查询所有卡片信息,新增油卡,账户余额充值,积分充值。
    • 用户功能:圈存功能和查询功能

3.测试类的设计

​        测试类只需要加入main方法,然后声明圈存系统类的对象,通过该对象调用启动方法,作为程序的入口。可以设计一个用户对象,方便测试时使用,不用每次测试都登入管理员账户新增用户。
系统的具体开发

1.加油卡FuelCard类

代码如下:
  1. package org.example;
  2. public class FuelCard {
  3.     // 分析: 需要哪些属性:
  4.     // id: 唯一性,卡号  (cardId)
  5.     private String cardId;
  6.     // 姓名 userName
  7.     private String userName;
  8.     // 密码 password
  9.     private String password;
  10.     // 钱(油卡里的金额) 带小数 money    (amount)
  11.     private double money;
  12.     // 积分 Integral (只用整数,1个积分1块钱)
  13.     private int integral;
  14.     // 账户的金额(钱包的金额)  wallet  带小数
  15.     private double wallet;
  16.     public FuelCard() {
  17.     }
  18.     public FuelCard(String cardId, String userName, String password, double money, int integral, double wallet) {
  19.         this.cardId = cardId;
  20.         this.userName = userName;
  21.         this.password = password;
  22.         this.money = money;
  23.         this.integral = integral;
  24.         this.wallet = wallet;
  25.     }
  26.     public String getCardId() {
  27.         return cardId;
  28.     }
  29.     public void setCardId(String cardId) {
  30.         this.cardId = cardId;
  31.     }
  32.     public String getUserName() {
  33.         return userName;
  34.     }
  35.     public void setUserName(String userName) {
  36.         this.userName = userName;
  37.     }
  38.     public String getPassword() {
  39.         return password;
  40.     }
  41.     public void setPassword(String password) {
  42.         this.password = password;
  43.     }
  44.     public double getMoney() {
  45.         return money;
  46.     }
  47.     public void setMoney(double money) {
  48.         this.money = money;
  49.     }
  50.     public int getIntegral() {
  51.         return integral;
  52.     }
  53.     public void setIntegral(int integral) {
  54.         this.integral = integral;
  55.     }
  56.     public double getWallet() {
  57.         return wallet;
  58.     }
  59.     public void setWallet(double wallet) {
  60.         this.wallet = wallet;
  61.     }
  62. }
复制代码
2.主欢迎界面(系统的启动方法)

​        启动器需要启动提示语,提示用户输入卡号。输入卡号后,调用校验卡号的方法,校验卡号是否符合卡号要求,如长度是九位数,并且是否包含非法字符。
​        校验成功后,验证账号类型,判断账号属于管理员账号还是用户账号。如果属于管理员账号则跳转管理员登入界面,如果属于用户账号则加入当前登入用户的成员变量curUserCard中,并跳转用户登入界面
start() 方法,代码如下:
  1.   public void systemStart() {
  2.         while (true) {
  3.             // 启动提示
  4.             System.out.println("请输入你的卡号");
  5.             String cardId = sc.next();
  6.             // 卡号校验-->长度,内容
  7.             if (!checkCardId(cardId)) {
  8.                 System.out.println("卡号错误!请重新输入您的卡号");
  9.                 continue;
  10.             }
  11.             // 管理员账号校验
  12.             if (isSystemCardId(cardId)) {
  13.                 // 系统模块
  14.                 goSystem();
  15.             } else {
  16.                 // 普通用户模块
  17.                 // 查找用户卡号数据 --> 已存在cardId且不是管理员账户。判断是否存在这张用户卡
  18.                 FuelCard userCard = getFuelCardByCardId(cardId);
  19.                 // 找不到则提示
  20.                 if (userCard == null) {
  21.                     System.out.println("当前用户不存在,请充值输入!");
  22.                     continue;
  23.                 }
  24.                 // 找到后加入当前登入账号(成员变量)
  25.                 curUserCard = userCard;
  26.                 goUserSystem();
  27.             }
  28.         }
  29.     }
复制代码
卡号校验功能

​        卡号校验功能,对输入的卡号进行长度和内容的判断,判断卡号是否符合要求,返回true和false共外部调用
  1.     /**
  2.      * 卡号校验
  3.      */
  4.     private boolean checkCardId(String cardId) {
  5.         // 卡号校验-->长度,内容
  6.         if (cardId == null) {
  7.             return false;
  8.         }
  9.         if (cardId.length() != 9) {
  10.             return false;
  11.         }
  12.         for (int i = 0; i < cardId.length(); i++) {
  13.             if (cardId.charAt(i) < '0' || cardId.charAt(i) > '9') {
  14.                  return false;
  15.             }
  16.         }
  17.         return true;
  18.     }
  19. }
复制代码
管理员账号校验

​        验证账号密码是否是管理员角色,代码如下:
  1.    /**
  2.      * 管理员账号校验
  3.      */
  4.     private boolean isSystemCardId(String cardId) {
  5.         return sysCardId.equals(cardId);
  6.     }
复制代码
3.管理员系统处理

​        验证为管理员账号后进入管理员登入系统,进入后,提示管理员用户输入密码,判断密码输入是否正确,是否和设置的密码相同,若密码不同则重新输入,并且限制输入密码的次数。密码错误超过限制次数,返回开始页面,提示用户重新输入账号。密码正确则进入管理员的操作页面。
3.1管理员登入系统模块
  1.    private void goSystem() {
  2.         System.out.println("====管理员系统模块====");
  3.         // 密码校验(次数限制)三次
  4.         int count = 3;
  5.         for (int i = 0; i < count; i++) {
  6.             // 输入密码
  7.             System.out.println("请输入密码:");
  8.             String inputPassword = sc.next();
  9.             if (sysPassword.equals(inputPassword)) {
  10.                 break;
  11.             } else {
  12.                 System.out.println("密码输入错误,还剩" + (count - i - 1) + "次机会");
  13.             }
  14.             if (count == (i + 1)) {
  15.                 return;
  16.             }
  17.         }
  18.         // 密码正确,进入交互界面
  19.         sysWelcome();
  20.     }
复制代码
3.2管理员系统欢迎界面

代码如下:
  1.   /**
  2.      * 管理员系统欢迎界面
  3.      */
  4.     private void sysWelcome() {
  5.         while (true) {
  6.             System.out.println("====欢迎进入加油卡圈存后台管理系统====");
  7.             System.out.println("1. 查询(按1键)");
  8.             System.out.println("2. 添加油卡(按2键)");
  9.             System.out.println("3. 积分充值(按3键)");
  10.             System.out.println("4. 钱包充值(按4键)");
  11.             System.out.println("按e键返回(不区分大小写)");
  12.             String input = sc.next();
  13.             switch (input) {
  14.                 case "1":
  15.                     // 查询:展示系统卡里的所有信息,打印出来
  16.                     listAllCard();
  17.                     break;
  18.                 case "2":
  19.                     // 添加油卡
  20.                     addCard();
  21.                     break;
  22.                 case "3":
  23.                     // 积分充值
  24.                     addIntegral();
  25.                     break;
  26.                 case "4":
  27.                     // 钱包充值
  28.                     addWallet();
  29.                     break;
  30.                 case "e":
  31.                 case "E":
  32.                     // 做个友好提示,然后就return结束方法
  33.                     System.out.println("拜~");
  34.                     return;// 后面就可以不用break,直接结束方法了
  35.                 default:
  36.                     System.out.println("输入有误,请重新输入");
  37.                     break;
  38.             }
  39.         }
  40.     }
复制代码
​        进入管理员操作界面后,可以执行管理员操作,包括查看所有油卡信息,新增卡号,积分充值,钱包充值四个功能
3.3查看所有油卡信息

​        对存储账号信息的集合fuelCardList进行判空,如果集合为空则提示管理员,暂无账户信息。否则遍历集合,输出相关账户信息,由于密码属于私人信息,不能输出密码信息。
​        展示账户内容代码如下:
  1.   /**
  2.      * 展示账户内容
  3.      */
  4.     private void listAllCard() {
  5.         // 打印用户集合信息 fuelCards
  6.         if (fuelCardList == null || fuelCardList.isEmpty()) {
  7.             System.out.println("暂无账户信息数据,请添加后查询");
  8.         }
  9.         for (int i = 0; i < fuelCardList.size(); i++) {
  10.             FuelCard fuelCard = fuelCardList.get(i);
  11.             System.out.println("卡号:" + fuelCard.getCardId());
  12.             System.out.println("用户:" + fuelCard.getUserName());
  13.             System.out.println("卡余额:" + fuelCard.getMoney());
  14.             System.out.println("钱包金额:" + fuelCard.getWallet());
  15.             System.out.println("积分:" + fuelCard.getIntegral());
  16.             System.out.println("------------------------------");
  17.         }
  18.     }
复制代码
3.4新增卡号

​        新增卡号,创建油卡对象,填写相关的用户信息,包括用户名,用户密码;用户密码需要输入两次,确认密码,如果两次密码都相同,则通过,否则提示重新输入;账户(电子钱包)金额,只能输入大于0的金额。卡号调用生成卡号的方法生成,而油卡余额和积分,此处为新增油卡,因此无需过多关注。
​        设置完对象的这些属性后,将油卡对象添加到油卡对象集合中
​        代码如下:
  1. /**
  2. * 添加新油卡信息
  3. */
  4. private void addCard() {
  5.     // 新建油卡对象
  6.     FuelCard newCard = new FuelCard();
  7.     System.out.println("请输入用户名:");
  8.     String userName = sc.next();
  9.     newCard.setUserName(userName);
  10.     // 密码校验(确认密码)
  11.     while (true) {
  12.         System.out.println("请输入密码:");
  13.         String password = sc.next();
  14.         System.out.println("请确认密码:");
  15.         String comfirmPassword = sc.next();
  16.         if (password.equals(comfirmPassword)) {
  17.             newCard.setPassword(password);
  18.             break;
  19.         }
  20.         System.out.println("两次密码不相同,请重新输入");
  21.     }
  22.     // 钱包金额
  23.     while (true) {
  24.         System.out.println("请输入钱包金额:");
  25.         double money = sc.nextDouble();
  26.         if (money > 0) {
  27.             newCard.setWallet(money);
  28.             break;
  29.         }
  30.         System.out.println("输入的金额必须大于 0,请重新输入!");
  31.     }
  32.     // 积分 新卡没有积分
  33.     // 余额 新卡没有
  34.     // 生成卡号
  35.     String cardId = createCardId();
  36.     newCard.setCardId(cardId);
  37.     // 添加到集合中
  38.     fuelCardList.add(newCard);
  39. }
复制代码
3.5生成卡号

​        生成的卡号,要求9位数,开头不能为0,且唯一(用户账号和管理员账户也不能重复)
  1. /**
  2. * 生成卡号
  3. */
  4. public String createCardId() {
  5.     while (true) {
  6.         String newCardId = "";
  7.         // 第一次直接生成
  8.         newCardId += (r.nextInt(9) + 1);///首位不能为0
  9.         for (int i = 0; i < 8; i++) {
  10.             newCardId += (r.nextInt(10));
  11.         }
  12.         // [补充bug修复] 不能和系统账号重复,即使重复的可能性很小
  13.         if (sysCardId.equals(newCardId)) {
  14.             continue;
  15.         }
  16.         // 生成后判断是否唯一,存在就继续生成,不存在则返回生成的id
  17.         FuelCard fuelCard = getFuelCardByCardId(newCardId);
  18.         if (fuelCard == null) {
  19.             return newCardId;
  20.         }
  21.     }
  22. }
复制代码
3.6根据卡号查找油卡对象

​        根据卡号查找油卡对象,存在则返回油卡对象,否则返回null。
​        这个方法在积分充值,钱包充值,用户登录都需要用到。就是根据油卡id查出集合中的油卡对象。外部调用方法根据是否为null进行相应的判断。
根据卡号查找油卡对象代码如下:
  1. /**
  2. * 根据cardId查找油卡对象
  3. */
  4. private FuelCard getFuelCardByCardId(String cardId) {
  5.     if (cardId == null) {
  6.         return null;
  7.     }
  8.     for (int i = 0; i < fuelCardList.size(); i++) {
  9.         if (cardId.equals(fuelCardList.get(i).getCardId())) {
  10.             return fuelCardList.get(i);
  11.         }
  12.     }
  13.     return null;
  14. }
复制代码
3.7积分充值

​        积分充值,检测油卡集合中是否存在油卡对象,如果没有则退出充值方法,否则一直查找不到油卡对象导致方法无法退出(也可以通过增加退出按钮,完成业务需求)。输入需要充值的油卡id,调用getFuelCardByCardId方法,根据油卡id找到油卡对象,若卡号不存在则提示重新输入。否则对油卡对象的积分属性做增加积分处理。并且对增加的积分进行校验,积分需要大于零。
积分充值代码如下:
  1. private void addIntegral() {
  2.     // 验证
  3.     if (fuelCardList == null || fuelCardList.isEmpty()) {
  4.         System.out.println("系统中没有用户,无法充值");
  5.         return;
  6.     }
  7.     while (true) {
  8.         // 1.界面提示
  9.         System.out.println("=======积分充值=======");
  10.         // 1.1.请输入卡号 ---> 判断卡号是否正确]
  11.         System.out.println("请输入卡号:");
  12.         String cardId = sc.next();
  13.         FuelCard card = getFuelCardByCardId(cardId);
  14.         if (card == null) {
  15.             System.out.println("卡号输入错误,请重新输入!");
  16.             continue;
  17.         }
  18.         while (true) {
  19.             // 充值积分
  20.             System.out.println("请输入充值的积分:");
  21.             int integral = sc.nextInt();
  22.             // 校验积分 积分要大于0,和原来的积分相加
  23.             if (integral > 0) {
  24.                 card.setIntegral(card.getIntegral() + integral);
  25.                 System.out.println("充值成功,充值 " + integral + ",积分余额为:" + card.getIntegral());
  26.                 return;
  27.             }
  28.             System.out.println("输入错误!请输入大于0的积分!");
  29.         }
  30.     }
  31. }
复制代码
3.8钱包充值

​        钱包充值和积分充值处理方法类似,可以直接复制粘贴,注意修改有出入的地方
​        钱包充值,检测油卡集合中是否存在油卡对象,如果没有则退出充值方法,否则一直查找不到油卡对象导致方法无法退出。输入需要充值的油卡id,根据油卡id找到油卡对象,若卡号不存在则提示重新输入。否则对油卡对象的钱包(wallet)属性做增加钱包余额处理。并且对增加的金额进行校验,积分需要大于零。
钱包充值代码如下:
  1. /**
  2. * 钱包充值
  3. */
  4. private void addWallet() {
  5.     // 验证
  6.     if (fuelCardList == null || fuelCardList.isEmpty()) {
  7.         System.out.println("系统中没有用户,无法充值");
  8.         return;
  9.     }
  10.     while (true) {
  11.         // 1.界面提示
  12.         System.out.println("=======钱包充值=======");
  13.         // 1.1.请输入卡号 ---> 判断卡号是否正确
  14.         System.out.println("请输入卡号:");
  15.         String cardId = sc.next();
  16.         FuelCard card = getFuelCardByCardId(cardId);
  17.         if (card == null) {
  18.             System.out.println("卡号输入错误,请重新输入!");
  19.             continue;
  20.         }
  21.         while (true) {
  22.             // 充值钱钱
  23.             System.out.println("请输入充值的金额:");
  24.             double wallet = sc.nextDouble();
  25.             // 校验金额 金额要大于0,和原来的金额相加
  26.             if (wallet > 0) {
  27.                 card.setWallet(card.getWallet() + wallet);
  28.                 System.out.println("充值成功,充值 " + wallet + ",余额为:" + card.getWallet());
  29.                 return;
  30.             }
  31.             System.out.println("输入错误!请输入大于0的金额!");
  32.         }
  33.     }
  34. }
复制代码
至此,管理员业务 完成
4.普通用户系统处理

​        验证为普通用户账号后进入普通用户登入系统,进入后,提示普通用户输入密码,判断密码输入是否正确,是否和对象中设置的密码相同,若密码不同则重新输入,并且限制输入密码的次数。密码错误超过限制次数,返回开始页面,提示用户重新输入账号。密码正确则进入普通用户的操作页面。
4.1普通用户登入系统模块

代码如下:
[code]/** * 普通用户模块 */private void goUserSystem() {    System.out.println("====用户系统模块");    // 校验密码,限制三次    int count = 3;    for (int i = 1; i

相关推荐

3 天前

举报

您需要登录后才可以回帖 登录 | 立即注册