登录
/
注册
首页
论坛
其它
首页
科技
业界
安全
程序
广播
Follow
关于
导读
排行榜
资讯
发帖说明
登录
/
注册
账号
自动登录
找回密码
密码
登录
立即注册
搜索
搜索
关闭
CSDN热搜
程序园
精品问答
技术交流
资源下载
本版
帖子
用户
软件
问答
教程
代码
写记录
写博客
小组
VIP申请
VIP网盘
网盘
联系我们
发帖说明
道具
勋章
任务
淘帖
动态
分享
留言板
导读
设置
我的收藏
退出
腾讯QQ
微信登录
社区
›
资源区
›
代码
全部
CSS3
3
HTML
9
劫持跳转
85
代码
今日:
208
|
主题:
1605
收藏本版
(
0
)
推荐主题
CMake构建学习笔记19-OpenSSL库的构建
数据结构:栈的基本概念、顺序栈、共享栈以及链栈
51从零开始用Rust编写nginx,江湖救急,TLS证书快过期了
CMake构建学习笔记12-libzip库的构建
【日记】带着半边脸的眼影跑了小半个新区县城……(2302 字)
Flutter/Dart第21天:Dart异步编程(Future/Stream)
CMake构建学习笔记19-OpenSSL库的构建
[NOIP2008 提高组] 笨小猴(洛谷题号P1125)
PDF如何免费拆分?免费编辑?
【日记】希望买的电脑不是退货件……(800 字)
【日记】什么时候混到连信封都要从单位顺这种地步了……(1171 字)
新窗
综合排序
最新主题
热门推荐
精选内容
C语言标准库中的缓冲机制
什么是缓冲区 缓存区是内存空间的一部分,再内存中,内存空间会预留一定的存储空间,这些存储空间是用来缓冲输入和输出的数据,预留的这部分空间就叫做缓冲区。 其中缓冲区还会根据对应的是输入设备还是输出设备分为输入缓冲区和输出缓 ...
丧血槌
2 分钟前
643
0
12
rust学习四、RUST控制语句
rust的控制语句和大部分语言没有什么区别,都是熟悉的for,while,loop,if。 比较不同的是,在绝大部分非常流行的语言中都有的switch,rust是没有的。 诸如c/c++,java,javascript,c#。连PL/SQL都有case when语句。 一、基本的for、while ...
顶豌
17 分钟前
551
0
18
聊一聊 .NET Dump 中的 Linux信号机制
一:背景 1. 讲故事 当 .NET程序 在Linux上崩溃时,我们可以配置一些参考拿到对应程序的core文件,拿到core文件后用windbg打开,往往会看到这样的一句信息 Signal SIGABRT code SI_USER (Sent by kill, sigsend, raise),参考如下: 从 ...
盗衍
半小时前
235
0
17
【日记】软考居然一次过了(620 字)
正文 早上空闲的时候,上 QQ 看了一下,许久不见动静的系统架构设计师群有人说出分了。我想高级都出分了,中级应该也出来了,于是用手机查了一下。看到分数几乎快要泪从中来。为什么软考能一次过,银行从业资格证考了两三次都不行啊 ...
频鹏凶
半小时前
503
0
16
使用win10 wsl子系统将 rust 程序静态编译为linux可执行文件
chapter Ⅰ 事情起因 最近在学习rust, 想把一部分java服务迁移至rust编写,但由于公司服务器都是linux系统,所以在找windows下交叉编译为linux可执行文件的方法,把bing首页搜索的结果试了个遍都不行, 始终报错“musl-gcc”无法找到,搜 ...
呵烘稿
半小时前
1042
0
19
C++之迭代器
[*]1. 什么是迭代器? [*]2. 如何使用迭代器 [*]3. C++迭代器说明 [*]4. 迭代器的高级应用 [*]4.1. Enumerator.hpp [*]4.2. Iterator.cpp [*]4.3. 输出结果 [*]4.4. 更多详细代码 1. 什么是迭代器? 迭代器(Iterator)是按照一定的顺 ...
愤血冒
半小时前
391
0
18
FFmpeg开发笔记(二十五)Linux环境给FFmpeg集成libwebp
《FFmpeg开发实战:从零基础到短视频上线》一书介绍了JPEG、PNG、GIF等图片格式,以及如何通过FFmpeg把视频画面转存为这些格式。除了上述这些常见的图片格式,还有较新的WebP格式,它由VP8视频标准派生而来,VP8演进的视频格式叫做WebM ...
訾懵
1 小时前
986
0
19
FastAPI安全门神:OAuth2PasswordBearer的奇妙冒险
title: FastAPI安全门神:OAuth2PasswordBearer的奇妙冒险 date: 2025/05/30 18:34:14 updated: 2025/05/30 18:34:14 author: cmdragon excerpt: FastAPI的OAuth2PasswordBearer是处理OAuth2密码授权流程的核心工具,负责从请求头提取B ...
钱闲华
1 小时前
1033
0
18
《数字经济:产业链 + 相关企业》深度梳理
《数字经济:产业链 + 相关企业》深度梳理 来源:行业研究报告发布时间:2023 年 05 月 22 日 11:07:35(网经社讯)产业链分析 1、产业链概述 2、数字经济行业上游: (1)5G 根据中国信通院、中国移动、中国电信、中国联通、工信部 ...
珠尿娜
1 小时前
968
0
17
[
HTML
]
html表单创建
标签为表单 创建表单 提交按钮 标签为段落 标签为居中 空格键,3个 为1个中文字
顶豌
1 小时前
322
0
11
用函数实现模块化程序设计习题
写两个函数,分别求两个整数的最大公约数和最小公倍数,用主函数调用这两个函数,并输出结果。两个整数由键盘输入 在VS编译器内会报C4996错误,解决见下文:(下同) C4996 'scanf': This function or variable may be unsafe. Consider ...
段干叶农
1 小时前
933
0
13
0.libevent学习笔记,从阻塞式socket开始
本文看着这个链接去学的 https://libevent.org/libevent-book/ windows上使用socket通信时需要先用到,具体干了啥我也不知道,但是需要这一步 再创建一个专门表示 IPv4 地址和端口号 的结构体变量,htons的作用是将 主机字节序的端口号 40 ...
喳谍
1 小时前
1172
0
18
js框架使用
js框架使用
蒙飘
1 小时前
116
0
12
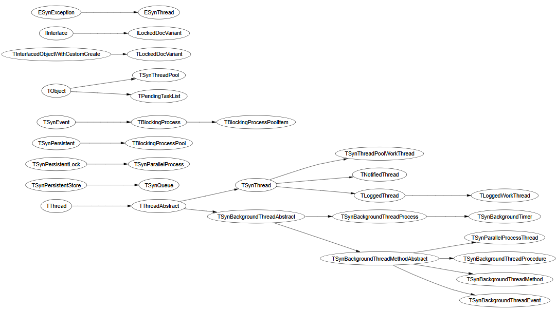
mormot.core.threads.pas unit
mormot.core.threads.pas unit 中文翻译 Purpose: Framework Core Multi-Threading Support - this unit is a part of the Open Source Synopse mORMot framework 2, licensed under a MPL/GPL/LGPL three license - see LICENSE.md 目 ...
尤晓兰
2 小时前
1092
0
13
cJSON学习及简单应用小结
JSON 简介 JSON(JavaScript Object Notation,JavaScript对象表示法)是一种轻量级的数据交换格式。它基于ECMAScript(欧洲计算机制造商协会制定的js规范)的一个子集,采用完全独立于编程语言的文本格式来存储和表示数据。简洁和清晰 ...
命煦砌
2 小时前
545
0
17
程序员一线裸辞回老家了,真香!
大家好,我是R哥。 这次要分享的,是一个让人既感动、又佩服、又励志的面试逆袭故事。 这个兄弟我管他叫小方吧,双非本科、30+、非科班出身,之前一直在一线城市打拼,过着租房、加班、通勤三点一线的生活,虽然努力、踏实,也算混得还可 ...
狞嗅
2 小时前
1139
0
12
借助Aspose.HTML控件,在 Python 中将 HTML 转换为 Markdown
在这个人工智能时代,Markdown因其易用性而备受重视。这种标记语言易于人类和机器理解。此外,与 HTML 和 DOCX 相比,这种格式更有助于法学硕士 (LLM) 理解文档结构。因此,本指南将介绍如何以 Python 编程方式将HTML转换为 Markdown。 ...
岭猿
2 小时前
1030
0
19
P1081 [NOIP2012 提高组] 开车旅行
思路: 首先令 \(nxt1_i\) 表示右侧最近的城市距离(\(id1_i\) 为编号),令 \(nxt2_i\) 表示右侧第二近的城市编号(\(id2_i\) 为编号);可以使用 set 找出离这个城市最近的 \(4\) 个城市(前面两个,后面两个)。 定义: [*]\(f_{i,j ...
骆贵
2 小时前
437
0
11
[
劫持跳转
]
app安装包自动下载js代码
app安装包自动下载js代码
盖彗云
2 小时前
342
0
17
[
CSS3
]
css导航菜单栏,弹性布局导航栏
css导航菜单栏,弹性布局导航栏 **** 本内容被作者隐藏 ****
眺愤
2 小时前
242
0
15
下一页 »
1
2
3
4
5
6
7
8
9
10
... 81
/ 81 页
下一页
返 回
快速发帖
选择主题分类
CSS3
HTML
劫持跳转
还可输入
80
个字符
高级模式
B
Color
Image
Link
Quote
Code
Smilies
您需要登录后才可以发帖
登录
|
立即注册
本版积分规则
发表帖子
转播给听众
发帖
代码
收藏
1605
本版主题
0
收藏人数
板块介绍填写区域,请于后台编辑
财富榜{圆}
3934307807
991124
anyue1937
9994892
kk14977
6845359
4
xiangqian
638210
5
宋子
9939
6
韶又彤
9952
7
闰咄阅
9993
8
刎唇
9995
9
蓬森莉
9921
10
俞瑛瑶
9998
查看更多
社区公告
本月热榜
889
一些有用的javascript函数
871
vue 可视化表单设计器 vxe-form-design 创
737
Vue开发三年,我才发现依赖注入的TypeScrip
729
面试官:说说看,用户登录后拿到的 Token,
690
vue2 甘特图 vxe-gantt 一行渲染多个子任务
641
vxe-table 如何实现对单元格数据校验不通过
615
关于antd前端组件a-select组件选择无效的问
593
封装 WebRTC 低延迟视频流与 WebSocket 实
569
vue 表格 vxe-table 如何设置列默认不显示
549
vue表单vxe-form如何多字段联动校验,对一
543
【案例分享】SciChart高性能数据可视化,助
507
vue2 表格如何使用 vxe-table 带列头复制单
428
vxe-table 表格 vue 单元格渲染上传附件,
416
vxe-table 复制单元格内容总会在最后加个换
412
vue 表格 vxe-table 加载数据的几种方式,
364
彻底弄懂KeepAlive
343
vxe-table 个性化列自定义列弹出层修改高度
331
vue甘特图 vxe-gantt 如何将子任务显示一行
322
写给前端的股票行情 SDK: stock-sdk,终于
290
vue vxe-context-menu 如何给任意组件使用