找回密码
 立即注册
首页 业界区 业界 《数字经济》

《数字经济》

鄂缮输 2025-6-6 14:05:01
今天,为大家推荐一篇《数字经济:产业集群发展 白皮书》的报告。报告 共 71 页。 从 “数字经济概念、特征、典型产业集群案例、要素、策略、产业展望” 等六个方面,详细解读了《2023 数字经济产业》。很重磅。 #01#

 【关键要点】 一、数字经济定义 《数据资产》作为关键生产要素,以 “现代信息网络作为重要载体 和 信息通信技术的有效使用”来作为 “效率提升 和 经济结构优化 的重要推动力”的一系列经济活动。 二、数字经济发展逻辑 信息通信技术产业(ICT) + 工业技术 → 数字产业化基础 → 其他产业 → 产业数字化转型 三、七大重点产业 

  • 《云计算》


  • 《IoT 物联网》


  • 《大数据》


  • 《II 工业互联网》


  • 《区块链》


  • 《AI 人工智能》


  • 《VR 虚拟现实》和《AR 增强现实》
 
四、数字经济发展演化 

  • 起源期(1960 时代开启):现代信息技术(IT)


  • 萌芽期(1998):官方提出数字经济


  • 发展期(2010 经济浪潮):移动互联网


  • 爆发期(2020)产业互联网
 
五、中国数字经济发展脉络 

  • 前世:ICT 产业蓬勃发展,为数字产业化奠定了技术基础


  • 今生:“大、智、物、云” 产业步伐加快,ICT 产业向 AIOT 产业递进


  • 未来:“数字技术红利”向 “第一、第二产业链”溢出,《“万物互联” 愿景》逐渐清晰
 
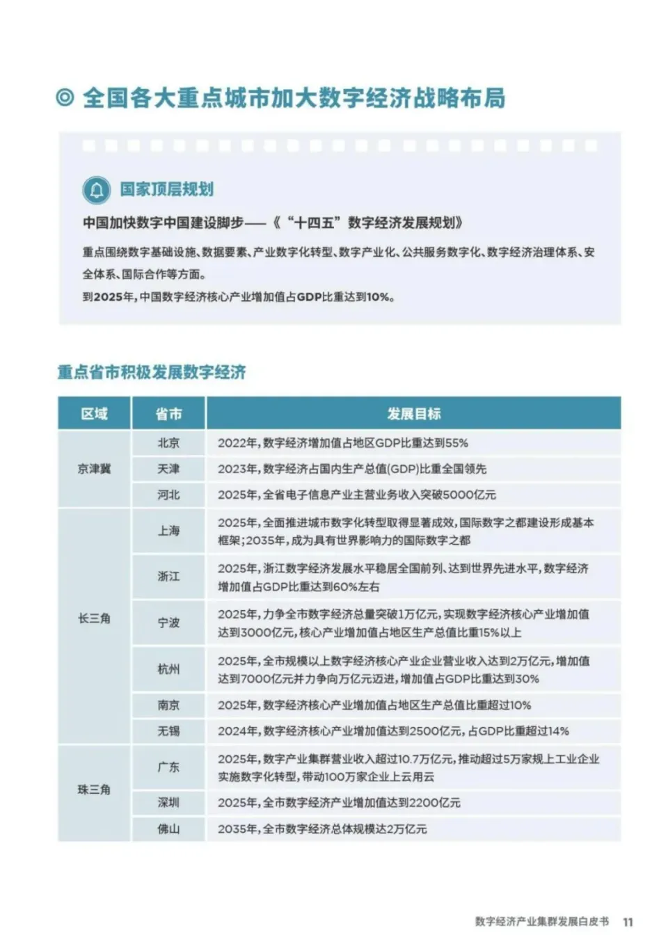
六、市场规模 我国《“数字经济” 规模》从 2005 年的 2.6 万亿元,扩张至 2021 年的 45.5 万亿元。预计 2025 年将达到 80 万亿元,涨幅约 76%。 七、发展重点 

  • 《数字科技》是《数字经济》持续发展的核心驱动力


  • 《AI 人工智能》是引领《数学科技》发展的重要引擎


  • 《II 工业互联网》是《制造业数字化》的核心途径


  • 《服务业数字化》应用市场持续扩张
 
八、城市群 

  • 京津冀:单核心带动 13 城


  • 长三角:多核心全面协同 41 城


  • 粤港澳大湾区:双核深度一体化 11 城
 
九、典型数字经济产业群案例分析 

  • 英国:东伦敦科技城
《东伦敦科技城》是英国 卡梅伦首相 执政时期的《“重点旧城改造 和 产业发展” 项目》,现为世界上仅次于 美国硅谷 和 纽约 的第三大科技企业集群。拥有超 3000 家 IT、数字媒体 和 移动应用领域 的初创公司。创造超 48000 个数字科技领域岗,培育和吸引了 Last.FM、Uber、4Google 等国际知名科技巨头企业。 

  • 深圳:高新技术产业园
科技部火炬中心通报 2021 年度国家高新区排名第二,以占全市约 8% 的深圳土地面积产出全市新一代电子信息增加值的 33.86%。拥有新一代电子信息万亿级产业集2群,创新型企业已超过 1200 家,培育了华为、中兴、腾讯等一大批具有国际竞争力的数字经济龙头企业。超千万亿次的国家超级计算深圳中心,服务华南、港澳台和东南亚,聚集无线通信接入技术、中国科学 4 院人际智能协同系统等 15 家国家重点实验室。 

  • 苏州:AI 人工智能产业园
《苏州 AI 人工智能产业园》为《苏州国际科技园 第 7 期》项目,2020 年被认定为全国首批 “AI 人工智能示范园区”。2021 年聚集近 1000 家相关企业,累计承担国家级重大项目 20 余个,引进“国家队” 科研院所 10 家,其中 83 家已开展 AI 人工智能相关研究,29 所中外知名高校中已十多家设立 AI 人工智能相关专业 或 实验室。《中国 AI 人工智能》最高奖项 “吴文俊 AI 人工智能科学技术奖” 评奖永久基地 #02#

 【报告节选】
1.png

2.png

3.png

4.png

5.png

6.png

7.png

8.png

9.png

10.png

11.png

12.png

13.png

14.png

 

来源:程序园用户自行投稿发布,如果侵权,请联系站长删除
免责声明:如果侵犯了您的权益,请联系站长,我们会及时删除侵权内容,谢谢合作!

相关推荐

您需要登录后才可以回帖 登录 | 立即注册