找回密码
 立即注册
首页 业界区 安全 人工智能辅助 3D 建模:Claude + Blender MCP 体验 ...

人工智能辅助 3D 建模:Claude + Blender MCP 体验

寨重 2025-6-1 20:48:31
1.webp
  1.                                                     作者提供的图片
复制代码
大约六年前,我曾把玩Blender作为一项业余爱好。虽然我热爱它带来的创意可能性,但我总觉得学习曲线陡峭且耗费时间。最近,我发现了Blender MCP,它通过模型上下文协议(Model Context Protocol)将Blender连接到Claude桌面。在重新拾起我的Blender技能并尝试这项集成后,我惊讶地发现它让3D创作变得更加直观和易于上手。
什么是Blender MCP?
从本质上讲,Blender MCP在Blender和Claude桌面之间建立了一座桥梁,使你能够用自然语言控制Blender。你无需再通过复杂的菜单导航或记住各种快捷键,而是可以直接描述你想要创建或修改的内容。该系统由一个Blender插件组成,该插件在Blender内创建了一个套接字服务器,同时还包括一个实现模型上下文协议的Python服务器。
这一系统特别强大的地方在于其双向通信能力。Claude不仅可以向Blender发送指令,还能接收关于当前场景的信息,使其能够更智能地决定接下来要创建或修改的内容。
入门指南
时隔多年再次使用Blender(大约六年前,我曾作为业余爱好者接触过它),我发现设置Blender MCP比想象中要简单得多。以下是详细的安装步骤:
先决条件:
• Blender 3.x或更新版本
• Python 3.10或更新版本
• uv包管理器
最重要的第一步是安装uv包管理器,它负责管理Python的依赖项:
• 在Mac上:brew install uv
• 在Windows上:pip install uv
设置Claude桌面集成:

  • 进入Claude > 设置 > 开发者 > 编辑配置
  • 打开 claude_desktop_config.json 文件
  • 添加以下配置:
{
"mcpServers": {
"blender": {
"command": "/Users//.local/bin/uvx", ## uvx的路径
"args": [
"blender-mcp"
]
}
}
}
安装Blender插件:

  • 克隆 https://github.com/ahujasid/blender-mcp 仓库
  • 打开Blender
  • 进入 编辑 > 偏好设置 > 插件
  • 点击 “安装插件” 并选择下载的 addon.py 文件
  • 通过勾选 “界面:Blender MCP” 启用插件
连接所有组件:

  • 在Blender中,打开3D视图侧边栏(如果不可见,按 N 键)
  • 找到 “Blender MCP” 选项卡
  • 点击 “启动MCP服务器” 按钮
当所有组件正确连接后,你会在Claude的界面上看到一个锤子图标,它让你可以访问所有Blender工具。这一刻,我真正意识到了这个集成的潜力——看到Claude准备好控制Blender,真的让人兴奋!
真实应用场景
真正让我折服的是Blender MCP如何简化了我的创作流程。让我分享几个我用这个工具创建的示例。
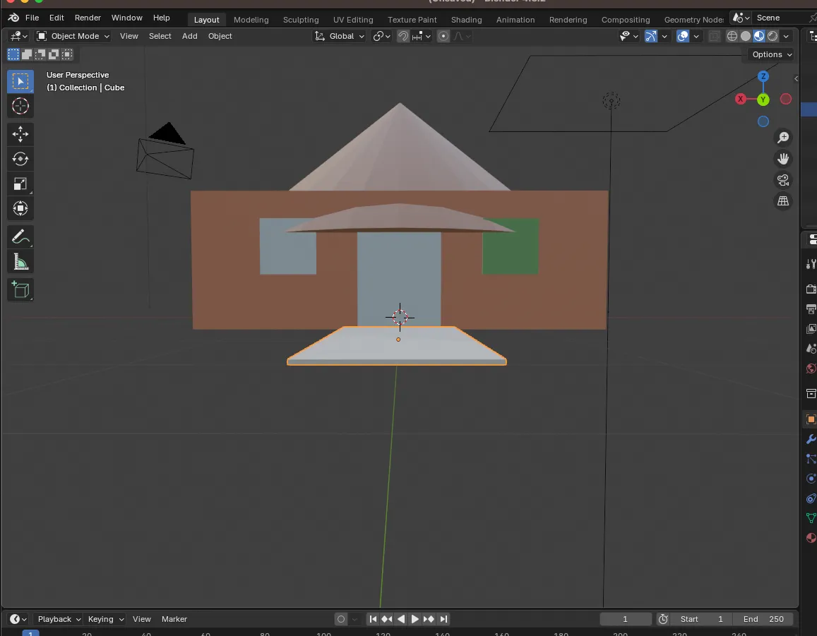
示例1:简单的房子
我从一个基本测试开始——创建一座简单的房子。当我向Claude输入我的请求时,它首先礼貌地询问是否可以获取当前场景的信息。
2.webp

在我批准后,它便开始施展它的魔法。
3.webp

几分钟内,一个类似房子的东西出现在我的Blender视窗中。Claude还提供了一份详细的步骤摘要,说明它是如何创建这个结构的。
4.webp

顶视图并不完美,但从正面看,效果出奇地不错,考虑到这是第一次尝试。
5.webp

6.webp

这个过程中最让我印象深刻的是,我可以如此迅速地进行迭代。与我过去使用Blender的经历不同,以前每次修改设计元素都需要在多个菜单和工具之间来回切换,而现在我只需告诉Claude我要修改什么即可。这种对话式的3D建模方式让人耳目一新,尤其是对于像我这样多年未碰Blender的人来说,体验格外直观。
从这个起点,我可以选择继续提示Claude优化模型,或者切换到手动调整以完成最终版本。AI辅助与人类创意相结合,似乎达到了一个高效的平衡点。
示例2:国际象棋王与兵
接下来,我想测试一个几何结构更复杂的模型。我最初让Claude创建国际象棋的王和兵,但后来改变主意,在提示中指定只需要王。Claude准确理解了我的修正,并开始逐步创建棋子各个部分。
7.webp

结果……挺有趣的!国际象棋的王看起来有点像一个华丽的蛋糕,由堆叠的圆柱形元素组成,大致勾勒出了经典棋子的形状。虽然还达不到比赛级别,但它已经是一个可识别的起点,成功捕捉到了棋子的基本轮廓。
8.webp

让我印象深刻的是,Claude 能够把我相对模糊的请求转化为一个连贯的3D模型。通过不断的提示和优化,我能看到这个粗略的初稿逐步演变成一个更加精致的作品。
示例3:桌椅套装
在最后的测试中,我决定创建多个不同的对象——一张桌子、一个水壶和四把椅子。这个测试的目的是检验 Claude 如何处理对象之间的关系以及更复杂的场景构图。
9.webp

最初的结果有些参差不齐。桌子本身看起来还不错,但水壶却悬浮在半空中,而不是放在桌面上。当我让Claude修正这个位置问题时,它在正确摆放水壶的过程中遇到了一些困难。
10.webp

事情变得更有趣了,当我要求添加四把椅子时。结果,可以委婉地说,并不太适合展览!椅子最终处于各种混乱状态,比例和位置都显得相当奇怪。
11.webp

尽管存在这些挑战,我仍然能看到这种方法的巨大潜力。该工具在快速原型设计方面表现出色,使您能够快速生成基本结构,然后通过额外的指令或手动编辑进行完善。与从零开始构建相比,这种混合工作流程可以节省大量时间。
随着 Claude 和 Blender MCP 的不断发展,我预计这些结果会大幅改善。即使在当前状态下,在初始原型阶段节省的时间也使其成为 3D 艺术家工具包中的宝贵补充。这种 AI 与 3D 建模的结合似乎才刚刚开始。
超越基础建模:探索高级功能
虽然我的示例主要关注创建基本对象,但 Blender MCP 的功能远不止于此。在 Claude 中,通过锤子图标可以使用以下工具:
• 对象操作:使用自然语言命令创建、修改和删除对象。
• 材质控制:应用和修改材质和颜色。
• 场景检查:获取当前 Blender 场景的详细信息。
• 代码执行:在 Blender 中运行任意 Python 代码(需谨慎使用)。
• Poly Haven 集成:访问并使用 Poly Haven 的丰富资产库。
其中,1.2.0 版本新增的 Poly Haven 集成功能尤为令人印象深刻。这一集成允许您:
• 浏览 HDRI、纹理和模型的类别。
• 通过可选的类别筛选搜索特定资产。
• 直接下载并导入资产到您的 Blender 场景中。
想象一下,您只需说“创建一个带有沙滩纹理和棕榈树的海滩场景”或“给这张桌子添加木质纹理”,Claude 就能自动完成搜索和应用。对于多年未使用 Blender 的人来说,这比我记忆中的手动搜索资产的方式简直是魔法般的体验。
AI 辅助创作中的人类触感
我发现 Blender MCP 最有价值的地方不仅在于节省时间,更在于它如何保持了数字创作中的人类元素。这个工具并不会替你创作,而是增强你的创造力。你仍然是那个做出创意决策的艺术家,Claude 只是帮助你将这些决定转化为 Blender 操作。
这正是我对 3D 创作未来的看法:AI 不是取代人类创造力,而是通过消除技术壁垒来增强它。我仍然在表达我的艺术愿景,但我把更多时间花在创意决策上,而不是在 Blender 界面中寻找工具。
挑战与问题排查
对于像我这样多年未接触 Blender 的人来说,Blender MCP 仍然存在一些问题值得注意:
• 连接问题:有时 Claude 与 Blender 之间的连接会变得不稳定。如果出现问题,通常重启 Claude 和 Blender 服务器即可解决。
• 首条指令问题:我注意到有时发送给 Blender 的第一条指令不会生效,但后续指令可以正常执行。这似乎是已知的限制。
• 指令理解问题:Claude 偶尔会误解复杂请求,尤其是涉及多个步骤或不寻常几何体的操作。我发现将复杂操作拆分成更简单的顺序请求效果更好。
• 安全性考量:execute_blender_code 工具功能强大,但也存在潜在风险,因为它允许在 Blender 中运行任意 Python 代码。使用此功能前务必保存您的工作。
• Poly Haven 集成问题:Claude 在使用 Poly Haven 资产时偶尔会“反常”,有时会选择与预期不同的资产。
尽管存在这些限制,整体而言,它带来的好处远远超过缺点,特别是对那些更专注于创作,而非精通 Blender 界面的人来说。
试试这些示例命令
• “创建一个低多边形地牢场景,一条龙守护着一锅金币。”
• “使用 Poly Haven 的 HDRI、纹理和模型创建海滩氛围。”
• “获取当前场景的信息,并生成一个 threejs 草图。”
• “把这辆车变成金属红。”
• “创建一个球体,并将其放在立方体上方。”
• “让灯光看起来像摄影棚布光。”
• “让相机对准场景,并设置为等距视角。”
您甚至可以向 Claude 显示一个参考图片,并让它根据图片创建 Blender 场景。
展望未来
随着 Blender 和像 Claude 这样的 LLM 继续发展,我期待像 Blender MCP 这样的工具变得更强大、更直观。对于曾经因 Blender 学习曲线陡峭而感到困难的我来说,这感觉就像是重新进入 3D 创作的大门。想象一下,您可以在纸上画一个粗略概念,展示给 Claude,并通过自然语言交互将其变成精致的 3D 模型。
在多年未使用 Blender 之后,Blender MCP 重新点燃了我对 3D 建模的兴趣。通过消除技术障碍,它让像我这样的人能够更专注于创作,而不必与软件界面抗争。如果您曾因 Blender 的复杂性而感到畏惧,或者您是一名曾经的 Blender 用户,想找个理由回归,我强烈推荐您尝试这一集成。

来源:程序园用户自行投稿发布,如果侵权,请联系站长删除
免责声明:如果侵犯了您的权益,请联系站长,我们会及时删除侵权内容,谢谢合作!

相关推荐

2025-11-10 01:38:56

举报

2025-11-25 01:37:16

举报

2025-11-29 11:38:09

举报

您需要登录后才可以回帖 登录 | 立即注册