找回密码
 立即注册
首页 业界区 安全 鸿蒙NEXT如何保证应用安全:详解鸿蒙NEXT数字签名和证书 ...

鸿蒙NEXT如何保证应用安全:详解鸿蒙NEXT数字签名和证书机制

骆贵 2025-6-1 18:28:56
本文由美团技术团队张晨分享,原题“鸿蒙应用签名实操及机制探究”,下文进行了排版优化和内容修订。
1、引言

华为鸿蒙单框架操作系统HarmonyOS NEXT已于2024年10月23日正式发布Release版。HarmonyOS NEXT仅支持鸿蒙原生应用,不再兼容安卓。
本文对鸿蒙NEXT公开资料进行了深入分析和解读,梳理了鸿蒙单框架应用的签名机制,拆解每一步的实操过程和背后的实现原理,并对源码分析整理签名的校验机制。从中管中窥豹,探究鸿蒙系统的安全设计思路,给从事鸿蒙研发的同学提供一些借鉴。
成文过程中特别参考了OpenHarmony 5.0.0-Release版的文档和源码,详见:OpenHarmony 5.0.0 Release。
1.png
  技术交流:
- 移动端IM开发入门文章:《新手入门一篇就够:从零开发移动端IM》
- 开源IM框架源码:https://github.com/JackJiang2011/MobileIMSDK(备用地址点此)
(本文已同步发布于:http://www.52im.net/thread-4801-1-1.html)
2、签名机制

签名相关的代码在developtools_hapsigner源码仓库里,签名流程梳理如下:
2.png
签名步骤可按如下分组:

  • 1)生成开发者签名证书,包括①、② 、③;
  • 2)生成Profile文件,包括④ 、⑤ ;
  • 3)生成签名的App,包括⑥ 、⑦。
3、生成开发者签名证书

3.1 生成开发者公私钥

通过华为的DevEco-Studio工具可以直接生成包含开发者公私钥的p12文件,操作步骤:鸿蒙NEXT官方指南-生成密钥和证书请求文件。
3.png
笔者示例生成的p12文件(保存为my.p12)是标准的PKCS#12格式(定义在RFC 7292),用来存储一组或多组公钥证书(里面包含公钥)和其对应的私钥(用localKeyID字段进行匹配公私钥的匹配),使用ASN.1来定义其数据结构,并采用DER编码规则将这些结构编码为二进制形式。
可以通过openssl命令解析其结构,或者直接查看公钥证书和私钥信息:
openssl asn1parse -in my.p12 -inform DER //解码DER和解析ASN.1
openssl pkcs12 -info -in my.p12 //查看公钥证书和私钥信息
笔者用于示例生成的p12文件里包含的公钥证书如下:
-----BEGIN CERTIFICATE-----
MIIBqTCCAU+gAwIBAgIIKG2ih6j2GSswCgYIKoZIzj0EAwIwSTEJMAcGA1UEBhMA
MQkwBwYDVQQIEwAxCTAHBgNVBAcTADEJMAcGA1UEChMAMQkwBwYDVQQLEwAxEDAO
BgNVBAMTB3Rlc3RzY3IwHhcNMjQwOTIzMTI1NjM3WhcNNDkwOTE3MTI1NjM3WjBJ
MQkwBwYDVQQGEwAxCTAHBgNVBAgTADEJMAcGA1UEBxMAMQkwBwYDVQQKEwAxCTAH
BgNVBAsTADEQMA4GA1UEAxMHdGVzdHNjcjBZMBMGByqGSM49AgEGCCqGSM49AwEH
A0IABD28s78rF8+X1JWgkQcfHB2Gy20MCT51Oue6eG5ZbPsUKlZrPx0aRX0einL2
E5WsE3st0zI4yvj0KzhdEwksCWCjITAfMB0GA1UdDgQWBBRtCEWMjEr+bnXoAqSC
fjmk1btJQDAKBggqhkjOPQQDAgNIADBFAiAAiMtQXgCMUxrKtaPKvGqllswi1FRU
h1brCAbJ1t81FgIhAMXbzmeJlA7/zxZDULLRW0rCY6CU3KMDHr8N38EmuDug
-----END CERTIFICATE-----
公钥证书的表示是遵循Privacy Enhanced Mail(PEM)协议(定义在RFC 7468)的文本文件,其格式如下:
4.png
PEM 文件的label用于指示文件的内容类型。
以下是一些常见的 PEM header和footer(后面会陆续见到):
5.png
解析具体公钥证书信息可以采用如下命令(将公钥证书以文本的形式保存为my.pem文件):
openssl x509 -in my.pem -text -noout
解析得到如下输出(重要部分加了注释):
Certificate:
    Data:
        Version: 3 (0x2) //证书的版本号
        Serial Number: 2913163237517564203 (0x286da287a8f6192b) //证书的序列号,用于唯一标识证书
        Signature Algorithm: ecdsa-with-SHA256
        Issuer: C = , ST = , L = , O = , OU = , CN = testscr //证书颁发者的信息
        Validity
公钥信息(包括公钥算法、公钥位数、公钥值等)属于结构化数据并且较长,不利于识别和比较,所以需要用一个简短的字符串来标识公钥唯一性。常用做法是使用公钥指纹(Public Key Pin,也叫公钥Pin),计算方式是对DER编码的公钥进行SHA-256计算并进行Base64编码。
这里需要注意的是,在X509扩展字段里包括了Subject Key Identifier(SKID)字段,也是证书持有者的标识。那标识公钥的唯一性为什么不直接使用证书里自带的SKID,还要自己算一遍呢,根据RFC 3280-4.2.1.2章节中对SKID的定义:
For CA certificates, subject key identifiers SHOULD be derived from the public key or a method that generates unique values.
Two common methods for generating key identifiers from the public key are:
(1) The keyIdentifier is composed of the 160-bit SHA-1 hash of the value of the BIT STRING subjectPublicKey (excluding the tag, length, and number of unused bits).
(2) The keyIdentifier is composed of a four bit type field with the value 0100 followed by the least significant 60 bits of the SHA-1 hash of the value of the BIT STRING subjectPublicKey (excluding the tag, length, and number of unused bit string bits).
SKID的计算可以通过公钥得到,但计算方式并不唯一,也可以通过任意的算法得到,只要保证唯一性就可以了。定义里推荐了两种基于SHA-1的算法,openssl采用的算法(详见v3_skid.c的ossl_x509_pubkey_hash函数,是对DER编码的公钥进行SHA-1计算。
如果采用SKID来进行公钥的唯一性校验,那么攻击者可以伪造一个证书,里面的SKID和你的一样(SHA-1碰撞,或者直接照抄一下也行),这样的证书也是合法的,就可以轻易绕过对公钥的校验。所以SKID一般只用于在证书链中寻找父子关系,并不用于公钥的唯一性标识。
另外,还有Authority Key Identifier(AKID)字段用于标识证书的颁发者。当验证一个证书链时,验证程序会检查每个证书的AKID和上一个证书的SKID是否匹配,确保它们形成一个连续的信任链。
使用如下命令可以从PEM协议的公钥证书中提取PEM协议的公钥:
openssl x509 -in my.pem -pubkey -noout
输出如下:
-----BEGIN PUBLIC KEY----- //公钥标头
MFkwEwYHKoZIzj0CAQYIKoZIzj0DAQcDQgAE95zFs5cFHauzIYEuuw3g2R75a1ir
qEW0JWP9qAKkyVCizN0nnzcn/Fo5oeSZR1iPUnJvjlnpNvZL9BcQbLqa7g==
-----END PUBLIC KEY-----
使用如下命令可以继续转换成DER编码并计算SHA-256和Base64编码:
openssl pkey -pubin -outform der | openssl dgst -sha256 -binary | openssl enc -base64
所以结合使用如下命令可以直接从符合PEM协议的公钥证书文件中得到对应的公钥指纹:
openssl x509 -in my.pem -pubkey -noout | openssl pkey -pubin -outform der | openssl dgst -sha256 -binary | openssl enc -base64
最终笔者示例的公钥证书计算得到的公钥指纹为:
fzyRjPvTPElBAj0VlYlVA74M3RMtUh5ljKbOYf1NDA0=
3.2 生成证书签名请求

同样通过DevEco-Studio可以直接生成证书签名请求Certificate Signing Request(CSR)文件(操作步骤)。
得到的CSR内容示例如下:
-----BEGIN NEW CERTIFICATE REQUEST----- //CSR标头
MIIBMzCB2wIBADBJMQkwBwYDVQQGEwAxCTAHBgNVBAgTADEJMAcGA1UEBxMAMQkw
BwYDVQQKEwAxCTAHBgNVBAsTADEQMA4GA1UEAxMHdGVzdHNjcjBZMBMGByqGSM49
AgEGCCqGSM49AwEHA0IABD28s78rF8+X1JWgkQcfHB2Gy20MCT51Oue6eG5ZbPsU
KlZrPx0aRX0einL2E5WsE3st0zI4yvj0KzhdEwksCWCgMDAuBgkqhkiG9w0BCQ4x
ITAfMB0GA1UdDgQWBBRtCEWMjEr+bnXoAqSCfjmk1btJQDAKBggqhkjOPQQDAgNH
ADBEAiAlzkRf0AHKh59/deFGo/4JHQRSbw6P+Q7qsiiMMWHT7wIgGugWrCm7tFLh
mRjEEyJNOpen9kfhyOanSRrwtBlEFc0=
-----END NEW CERTIFICATE REQUEST-----
生成的CSR文件是标准的PKCS#10格式(定义在RFC 2986),用于向证书颁发机构(CA)请求签发数字证书的文件,包含申请者的公钥和一些身份信息,这些信息将包含在颁发的证书中。
可以看到CSR文件也是遵循PEM协议的,可以如下命令解析CSR文件的内容(保存为my.csr文件):
openssl req -text -noout -verify -in my.csr
输出示例(重要部分加了注释):
Certificate request self-signature verify OK //表明CSR的自签名已成功验证
Certificate Request:
    Data:
        Version: 1 (0x0)
        Subject: C = , ST = , L = , O = , OU = , CN = testscr //证书申请者的信息
        Subject Public Key Info:
            Public Key Algorithm: id-ecPublicKey
                Public-Key: (256 bit)
                pub: //证书申请者的公钥值,和上面my.pem里的公钥值相同
                    04:3d:bc:b3:bf:2b:17:cf:97:d4:95:a0:91:07:1f:
                    1c:1d:86:cb:6d:0c:09:3e:75:3a:e7:ba:78:6e:59:
                    6c:fb:14:2a:56:6b:3f:1d:1a:45:7d:1e:8a:72:f6:
                    13:95:ac:13:7b:2d:d3:32:38:ca:f8:f4:2b:38:5d:
                    13:09:2c:09:60
                ASN1 OID: prime256v1
                NIST CURVE: P-256
        Attributes:
            Requested Extensions:
                X509v3 Subject Key Identifier: //证书申请者的标识
                    6D:08:45:8C:8C:4A:FE:6E:75:E8:02:A4:82:7E:39:A45:BB:49:40
    Signature Algorithm: ecdsa-with-SHA256
    Signature Value:
        30:44:02:20:25:ce:44:5f:d0:01:ca:87:9f:7f:75:e1:46:a3:
        fe:09:1d:04:52:6f:0e:8f:f9:0e:ea:b2:28:8c:31:61:d3:ef:
        02:20:1a:e8:16:ac:29:bb:b4:52:e1:99:18:c4:13:22:4d:3a:
        97:a7:f6:47:e1:c8:e6:a7:49:1a:f0:b4:19:44:15:cd
注意到其中证书申请者的公钥值和上面p12文件中的公钥值是一样的,说明CSR中包含了我们的公钥信息。
使用如下命令也可以直接从CSR文件中得到公钥指纹:
openssl req -in my.csr -pubkey -noout | openssl pkey -pubin -outform der | openssl dgst -sha256 -binary | openssl enc -base64
示例生成的CSR计算得到的公钥指纹为:
fzyRjPvTPElBAj0VlYlVA74M3RMtUh5ljKbOYf1NDA0=
和通过公钥证书计算得到的公钥指纹相同。
3.3 生成开发者签名叶子证书

证书的作用可以抽象概括为:
颁发者(Issuer)说:持有者(Subject)的公钥是某某某。
证书一般分为三级:根证书(Root Certificate)、中间证书(Intermediate Certificate)、叶子证书(Leaf Certificate)。
分别是:

  • 1)叶子证书由中间证书颁发(即叶子证书的Issuer+AKID和中间证书的Subject+SKID相同);
  • 2)中间证书由根证书颁发(即中间证书的Issuer+AKID和根证书的Subject+SKID相同);
  • 3)根证书由自己颁发(也就是自签名,根证书的Issuer和Subject相同)。
6.png
我们需要的是用于给我们App签名的开发者签名叶子证书,这需要华为的开发者签名中间证书来帮我们颁发。
叶子证书分为调试证书和发布证书,我们以发布证书为例(操作步骤):
7.png
需要上传我们的CSR文件,得到的证书文件内容示例如下:
-----BEGIN CERTIFICATE-----
MIICGjCCAaGgAwIBAgIIShhpn519jNAwCgYIKoZIzj0EAwMwUzELMAkGA1UEBhMC
Q04xDzANBgNVBAoMBkh1YXdlaTETMBEGA1UECwwKSHVhd2VpIENCRzEeMBwGA1UE
AwwVSHVhd2VpIENCRyBSb290IENBIEcyMB4XDTIwMDMxNjAzMDQzOVoXDTQ5MDMx
NjAzMDQzOVowUzELMAkGA1UEBhMCQ04xDzANBgNVBAoMBkh1YXdlaTETMBEGA1UE
CwwKSHVhd2VpIENCRzEeMBwGA1UEAwwVSHVhd2VpIENCRyBSb290IENBIEcyMHYw
EAYHKoZIzj0CAQYFK4EEACIDYgAEWidkGnDSOw3/HE2y2GHl+fpWBIa5S+IlnNrs
GUvwC1I2QWvtqCHWmwFlFK95zKXiM8s9yV3VVXh7ivN8ZJO3SC5N1TCrvB2lpHMB
wcz4DA0kgHCMm/wDec6kOHx1xvCRo0IwQDAOBgNVHQ8BAf8EBAMCAQYwDwYDVR0T
AQH/BAUwAwEB/zAdBgNVHQ4EFgQUo45a9Vq8cYwqaiVyfkiS4pLcIAAwCgYIKoZI
zj0EAwMDZwAwZAIwMypeB7P0IbY7c6gpWcClhRznOJFj8uavrNu2PIoz9KIqr3jn
BlBHJs0myI7ntYpEAjBbm8eDMZY5zq5iMZUC6H7UzYSix4Uy1YlsLVV738PtKP9h
FTjgDHctXJlC5L7+ZDY=
-----END CERTIFICATE-----
-----BEGIN CERTIFICATE-----
MIIDATCCAoigAwIBAgIIXmuDXbWpOB8wCgYIKoZIzj0EAwMwUzELMAkGA1UEBhMC
Q04xDzANBgNVBAoMBkh1YXdlaTETMBEGA1UECwwKSHVhd2VpIENCRzEeMBwGA1UE
AwwVSHVhd2VpIENCRyBSb290IENBIEcyMB4XDTIwMDcwOTAyMDQyNFoXDTMwMDcw
NzAyMDQyNFowYjELMAkGA1UEBgwCQ04xDzANBgNVBAoMBkh1YXdlaTETMBEGA1UE
CwwKSHVhd2VpIENCRzEtMCsGA1UEAwwkSHVhd2VpIENCRyBEZXZlbG9wZXIgUmVs
YXRpb25zIENBIEcyMHYwEAYHKoZIzj0CAQYFK4EEACIDYgAE65LdoIZh1hlpZ2gP
bJ6gPhHsvYSRe22KETgdqeVeYnrbRHI9wsPT6RGYS+pU4mPl6wxzgDMqN6SY/BoZ
luhkE1PzaHoPoNIWIq0O33hpyKyyYwAacIUEjYurkw1E9r9no4IBGDCCARQwHwYD
VR0jBBgwFoAUo45a9Vq8cYwqaiVyfkiS4pLcIAAwHQYDVR0OBBYEFNtek7Ij6NDk
/nF6Zumkc0dbf/NeMEYGA1UdIAQ/MD0wOwYEVR0gADAzMDEGCCsGAQUFBwIBFiVo
dHRwOi8vY3BraS1jYXdlYi5odWF3ZWkuY29tL2Nwa2kvY3BzMBIGA1UdEwEB/wQI
MAYBAf8CAQAwDgYDVR0PAQH/BAQDAgEGMGYGA1UdHwRfMF0wW6BZoFeGVWh0dHA6
Ly9jcGtpLWNhd2ViLmh1YXdlaS5jb20vY3BraS9zZXJ2bGV0L2NybEZpbGVEb3du
LmNybD9jZXJ0eXBlPTEwJi9yb290X2cyX2NybC5jcmwwCgYIKoZIzj0EAwMDZwAw
ZAIwWO1X5q2MdfpR1Q237GpUHGbL1C13rGyFg2p3AYo44FpZ2/A9ss0wOHKM4KDl
ZPqdAjBLkf8NPZy7KVog98+iCTLq35DJ2ZVxkCxknA9YhiHVyXf4HPm4JlT7rW7o
Q+FzM3c=
-----END CERTIFICATE-----
-----BEGIN CERTIFICATE-----
MIICujCCAkGgAwIBAgIOY8ui/vvwxqFf+kFokYUwCgYIKoZIzj0EAwMwYjELMAkG
A1UEBgwCQ04xDzANBgNVBAoMBkh1YXdlaTETMBEGA1UECwwKSHVhd2VpIENCRzEt
MCsGA1UEAwwkSHVhd2VpIENCRyBEZXZlbG9wZXIgUmVsYXRpb25zIENBIEcyMB4X
DTI0MDkyMzEyNTgwNFoXDTI3MDkyMzEyNTgwNFowazELMAkGA1UEBhMCQ04xDzAN
BgNVBAoMBuW8oOaZqDEcMBoGA1UECwwTMTI4OTY3Njc4NjA2NTQ5NDk3NzEtMCsG
A1UEAwwk5byg5pmoKDEyODk2NzY3ODYwNjU0OTQ5NzcpXCxSZWxlYXNlMFkwEwYH
KoZIzj0CAQYIKoZIzj0DAQcDQgAEPbyzvysXz5fUlaCRBx8cHYbLbQwJPnU657p4
blls+xQqVms/HRpFfR6KcvYTlawTey3TMjjK+PQrOF0TCSwJYKOB0TCBzjAMBgNV
HRMBAf8EAjAAMFkGA1UdHwRSMFAwTqBMoEqGSGh0dHA6Ly9oNWhvc3RpbmctZHJj
bi5kYmFua2Nkbi5jbi9jY2g1L2NybC9oZHJjYWcyL0h1YXdlaUNCR0hEUkcyY3Js
LmNybDAfBgNVHSMEGDAWgBTbXpOyI+jQ5P5xembppHNHW3/zXjAdBgNVHQ4EFgQU
bQhFjIxK/m516AKkgn45pNW7SUAwDgYDVR0PAQH/BAQDAgeAMBMGA1UdJQQMMAoG
CCsGAQUFBwMDMAoGCCqGSM49BAMDA2cAMGQCMFzNlsafNs7ad5xelZOzCebdRofE
VaQZJW0o5QAdTX0t9Ij1o/zUm0bXIf8ZZTJLYgIwKuuZu+LeLCLZJFEM7tYKDhIK
TegCiesP1THuMgiZhZYOYl1kIZBPVrEB8O1wtxEm
-----END CERTIFICATE-----
可以看到叶子证书文件里也包括了中间证书和根证书,分别解析证书信息如下。
根证书:
Certificate:
    Data:
        Version: 3 (0x2)
        Serial Number: 5339133492510690512 (0x4a18699f9d7d8cd0)
        Signature Algorithm: ecdsa-with-SHA384
        Issuer: C = CN, O = Huawei, OU = Huawei CBG, CN = Huawei CBG Root CA G2
        Validity
            Not Before: Mar 16 03:04:39 2020 GMT
            Not After : Mar 16 03:04:39 2049 GMT
        Subject: C = CN, O = Huawei, OU = Huawei CBG, CN = Huawei CBG Root CA G2
        Subject Public Key Info:
            Public Key Algorithm: id-ecPublicKey
                Public-Key: (384 bit)
                pub:
                    04:5a:27:64:1a:70:d2:3b:0d:ff:1c:4d:b2:d8:61:
                    e5:f9:fa:56:04:86:b9:4b:e2:25:9c:da:ec:19:4b:
                    f0:0b:52:36:41:6b:ed:a8:21:d6:9b:01:65:14:af:
                    79:cc:a5:e2:33:cb:3d:c9:5d:d5:55:78:7b:8a:f3:
                    7c:64:93:b7:48:2e:4d:d5:30:ab:bc:1d:a5:a4:73:
                    01:c1:cc:f8:0c:0d:24:80:70:8c:9b:fc:03:79:ce:
                    a4:38:7c:75:c6:f0:91
                ASN1 OID: secp384r1
                NIST CURVE: P-384
        X509v3 extensions:
            X509v3 Key Usage: critical
                Certificate Sign, CRL Sign
            X509v3 Basic Constraints: critical
                CA:TRUE
            X509v3 Subject Key Identifier:
                A3:8E:5A:F5:5A:BC:71:8C:2A:6A:25:72:7E:48:92:E2:92C:20:00
    Signature Algorithm: ecdsa-with-SHA384
    Signature Value:
        30:64:02:30:33:2a:5e:07:b3:f4:21:b6:3b:73:a8:29:59:c0:
        a5:85:1c:e7:38:91:63:f2:e6:af:ac:db:b6:3c:8a:33:f4:a2:
        2a:af:78:e7:06:50:47:26:cd:26:c8:8e:e7:b5:8a:44:02:30:
        5b:9b:c7:83:31:96:39:ce:ae:62:31:95:02:e8:7e:d4:cd:84:
        a2:c7:85:32:d5:89:6c:2d:55:7b:df:c3:ed:28:ff:61:15:38:
        e0:0c:77:2d:5c:99:42:e4:be:fe:64:36
中间证书:
Certificate:
    Data:
        Version: 3 (0x2)
        Serial Number: 6803676100576229407 (0x5e6b835db5a9381f)
        Signature Algorithm: ecdsa-with-SHA384
        Issuer: C = CN, O = Huawei, OU = Huawei CBG, CN = Huawei CBG Root CA G2
        Validity
            Not Before: Jul  9 02:04:24 2020 GMT
            Not After : Jul  7 02:04:24 2030 GMT
        Subject: C = CN, O = Huawei, OU = Huawei CBG, CN = Huawei CBG Developer Relations CA G2
        Subject Public Key Info:
            Public Key Algorithm: id-ecPublicKey
                Public-Key: (384 bit)
                pub:
                    04:eb:92:dd:a0:86:61:d6:19:69:67:68:0f:6c:9e:
                    a0:3e:11:ec:bd:84:91:7b:6d:8a:11:38:1d:a9:e5:
                    5e:62:7a:db:44:72:3d:c2:c3:d3:e9:11:98:4b:ea:
                    54:e2:63:e5:eb:0c:73:80:33:2a:37:a4:98:fc:1a:
                    19:96:e8:64:13:53:f3:68:7a:0f:a0:d2:16:22:ad:
                    0e:df:78:69:c8:ac:b2:63:00:1a:70:85:04:8d:8b:
                    ab:93:0d:44:f6:bf:67
                ASN1 OID: secp384r1
                NIST CURVE: P-384
        X509v3 extensions:
            X509v3 Authority Key Identifier:
                A3:8E:5A:F5:5A:BC:71:8C:2A:6A:25:72:7E:48:92:E2:92C:20:00
            X509v3 Subject Key Identifier:
                DB:5E:93:B2:23:E80:E4:FE:71:7A:66:E9:A4:73:47:5B:7F:F3:5E
            X509v3 Certificate Policies:
                Policy: X509v3 Any Policy
                  CPS: http://cpki-caweb.huawei.com/cpki/cps
            X509v3 Basic Constraints: critical
                CA:TRUE, pathlen:0
            X509v3 Key Usage: critical
                Certificate Sign, CRL Sign
            X509v3 CRL Distribution Points:
                Full Name:
                  URI:http://cpki-caweb.huawei.com/cpk ... 10&/root_g2_crl.crl
    Signature Algorithm: ecdsa-with-SHA384
    Signature Value:
        30:64:02:30:58:ed:57:e6:ad:8c:75:fa:51:d5:0d:b7:ec:6a:
        54:1c:66:cb:d4:2d:77:ac:6c:85:83:6a:77:01:8a:38:e0:5a:
        59:db:f0:3d:b2:cd:30:38:72:8c:e0:a0:e5:64:fa:9d:02:30:
        4b:91:ff:0d:3d:9c:bb:29:5a:20:f7:cf:a2:09:32:ea:df:90:
        c9:d9:95:71:90:2c:64:9c:0f:58:86:21:d5:c9:77:f8:1c:f9:
        b8:26:54:fb:ad:6e:e8:43:e1:73:33:77
叶子证书:
Certificate:
    Data:
        Version: 3 (0x2)
        Serial Number:
            63:cb:a2:fe:fb:f0:c6:a1:5f:fa:41:68:91:85
        Signature Algorithm: ecdsa-with-SHA384
        Issuer: C = CN, O = Huawei, OU = Huawei CBG, CN = Huawei CBG Developer Relations CA G2
        Validity
            Not Before: Sep 23 12:58:04 2024 GMT
            Not After : Sep 23 12:58:04 2027 GMT
        Subject: C = CN, O = \E5\BC\A0\E6\99\A8, OU = 1289676786065494977, CN = "\E5\BC\A0\E6\99\A8(1289676786065494977)\\,Release"
        Subject Public Key Info:
            Public Key Algorithm: id-ecPublicKey
                Public-Key: (256 bit)
                pub:
                    04:3d:bc:b3:bf:2b:17:cf:97:d4:95:a0:91:07:1f:
                    1c:1d:86:cb:6d:0c:09:3e:75:3a:e7:ba:78:6e:59:
                    6c:fb:14:2a:56:6b:3f:1d:1a:45:7d:1e:8a:72:f6:
                    13:95:ac:13:7b:2d:d3:32:38:ca:f8:f4:2b:38:5d:
                    13:09:2c:09:60
                ASN1 OID: prime256v1
                NIST CURVE: P-256
        X509v3 extensions:
            X509v3 Basic Constraints: critical
                CA:FALSE
            X509v3 CRL Distribution Points:
                Full Name:
                  URI:http://h5hosting-drcn.dbankcdn.c ... aweiCBGHDRG2crl.crl
            X509v3 Authority Key Identifier:
                DB:5E:93:B2:23:E80:E4:FE:71:7A:66:E9:A4:73:47:5B:7F:F3:5E
            X509v3 Subject Key Identifier:
                6D:08:45:8C:8C:4A:FE:6E:75:E8:02:A4:82:7E:39:A45:BB:49:40
            X509v3 Key Usage: critical
                Digital Signature
            X509v3 Extended Key Usage:
                Code Signing
    Signature Algorithm: ecdsa-with-SHA384
    Signature Value:
        30:64:02:30:5c:cd:96:c6:9f:36:ce:da:77:9c:5e:95:93:b3:
        09:e6:dd:46:87:c4:55:a4:19:25:6d:28:e5:00:1d:4d:7d:2d:
        f4:88:f5:a3:fc:d4:9b:46:d7:21:ff:19:65:32:4b:62:02:30:
        2a:eb:99:bb:e2:de:2c:22:d9:24:51:0c:ee:d6:0a:0e:12:0a:
        4d:e8:02:89:eb:0f:d5:31:ee:32:08:99:85:96:0e:62:5d:64:
        21:90:4f:56:b1:01:f0:ed:70:b7:11:26
注意到:颁发下来的叶子证书里Subject和我们申请时所使用的CSR里的Subject不同,
叶子证书里是:
Subject: C = CN, O = \E5\BC\A0\E6\99\A8, OU = 1289676786065494977, CN = "\E5\BC\A0\E6\99\A8(1289676786065494977)\\,Release"
CSR里是:
Subject: C = , ST = , L = , O = , OU = , CN = testscr
说明华为在颁发叶子证书的时候,并没有使用我们CSR里的Subject,而是根据我们在开发者平台网站上登陆的账号信息,对Subject进行了填充。其中OU字段跟账号信息有关(类似iOS的Team ID,但在华为开发者网站上没有找到直接查看的地方)。叶子证书里的公钥信息还是和CSR保持一致,计算得到的公钥指纹也一样。
另外,华为目前给叶子证书的有效期是3年,3年以后需要续期成新证书。当然,如果续期新证书的时候使用的CSR不变,那么新证书的公钥指纹也依然会保持不变。
4、生成Profile文件

4.1 登记App信息

这里主要是在华为开发者平台上登记一下App的各项信息(操作步骤)。
8.png
需要注意的是:包名填写的时候,平台会在线检查一下是否和已经存在的包名有重复(包括其他人申请的包名)。
申请成功以后,会分配一个唯一的APP ID:
9.png
这个APP ID用来在网站上标识APP的唯一性。后面文章中会出现类似的名称,为了消除歧义,相似的字段用括号内容区分,这里称为APP ID(网站)。
4.2 生成Profile文件

Profile文件是描述App的包名、签名、申请的权限列表、安装包类型、可安装设备等信息的文件(类似iOS的Provisioning Profile),签名后保存为Cryptographic Message Syntax格式(CMS,扩展的PKCS#7/格式,CMS定义在RFC 5652,PKCS#7定义在RFC 2315)。
跟着操作步骤,选择之前的APP ID(网站)和证书,可以得到对应的Profile文件:
10.png
Profile也分为发布和调试两种,发布只能选择发布证书,调试只能选择调试证书。这里继续以发布类型为例,生成的Profile文件(保存为my.p7b)被华为签名后, 通过如下命令可以查看里面的所有信息:
openssl pkcs7 -in my.p7b -print -inform DER
主要包括配置信息和签名信息两部分,也可以通过如下命令分别查看配置信息和签名信息:
openssl smime -verify -in my.p7b -inform DER -noverify //查看配置信息
openssl pkcs7 -in my.p7b -print_certs  -inform DER //查看证书信息
得到的示例配置信息如下(*为手动打码):
{
    "version-name": "2.0.0",
    "version-code": 2,
    "app-distribution-type": "app_gallery",
    "uuid": "234e1d73-****-****-****-f81e2598d0ff",
    "validity": {
        "not-before": 1727096284,
        "not-after": 1821704284
    },
    "type": "release",
    "bundle-info": {
        "developer-id": "300**********7916",
        "distribution-certificate": "-----BEGIN CERTIFICATE-----\nMIICujCCAkGgAwIBAgIOY8ui/vvwxqFf+kFokYUwCgYIKoZIzj0EAwMwYjELMAkG\nA1UEBgwCQ04xDzANBgNVBAoMBkh1YXdlaTETMBEGA1UECwwKSHVhd2VpIENCRzEt\nMCsGA1UEAwwkSHVhd2VpIENCRyBEZXZlbG9wZXIgUmVsYXRpb25zIENBIEcyMB4X\nDTI0MDkyMzEyNTgwNFoXDTI3MDkyMzEyNTgwNFowazELMAkGA1UEBhMCQ04xDzAN\nBgNVBAoMBuW8oOaZqDEcMBoGA1UECwwTMTI4OTY3Njc4NjA2NTQ5NDk3NzEtMCsG\nA1UEAwwk5byg5pmoKDEyODk2NzY3ODYwNjU0OTQ5NzcpXCxSZWxlYXNlMFkwEwYH\nKoZIzj0CAQYIKoZIzj0DAQcDQgAEPbyzvysXz5fUlaCRBx8cHYbLbQwJPnU657p4\nblls+xQqVms/HRpFfR6KcvYTlawTey3TMjjK+PQrOF0TCSwJYKOB0TCBzjAMBgNV\nHRMBAf8EAjAAMFkGA1UdHwRSMFAwTqBMoEqGSGh0dHA6Ly9oNWhvc3RpbmctZHJj\nbi5kYmFua2Nkbi5jbi9jY2g1L2NybC9oZHJjYWcyL0h1YXdlaUNCR0hEUkcyY3Js\nLmNybDAfBgNVHSMEGDAWgBTbXpOyI+jQ5P5xembppHNHW3/zXjAdBgNVHQ4EFgQU\nbQhFjIxK/m516AKkgn45pNW7SUAwDgYDVR0PAQH/BAQDAgeAMBMGA1UdJQQMMAoG\nCCsGAQUFBwMDMAoGCCqGSM49BAMDA2cAMGQCMFzNlsafNs7ad5xelZOzCebdRofE\nVaQZJW0o5QAdTX0t9Ij1o/zUm0bXIf8ZZTJLYgIwKuuZu+LeLCLZJFEM7tYKDhIK\nTegCiesP1THuMgiZhZYOYl1kIZBPVrEB8O1wtxEm\n-----END CERTIFICATE-----\n",
        "bundle-name": "com.***.test",
        "apl": "normal",
        "app-feature": "hos_normal_app",
        "app-identifier": "576************2509"
    },
    "baseapp-info": {},
    "permissions": {},
    "acls": {},
    "issuer": "app_gallery"
}
具体每个字段的含义可以参考官方文档和源码中的定义:

  • 官方文档:app-provision-structure.md
  • 源码定义:provision_verify.cpp
其中重点字段解析如下:
11.png
得到的示例证书内容如下:
subject=C = CN, O = Huawei, OU = Huawei CBG, CN = Huawei CBG Root CA G2
issuer=C = CN, O = Huawei, OU = Huawei CBG, CN = Huawei CBG Root CA G2
-----BEGIN CERTIFICATE-----
MIICGjCCAaGgAwIBAgIIShhpn519jNAwCgYIKoZIzj0EAwMwUzELMAkGA1UEBhMC
Q04xDzANBgNVBAoMBkh1YXdlaTETMBEGA1UECwwKSHVhd2VpIENCRzEeMBwGA1UE
AwwVSHVhd2VpIENCRyBSb290IENBIEcyMB4XDTIwMDMxNjAzMDQzOVoXDTQ5MDMx
NjAzMDQzOVowUzELMAkGA1UEBhMCQ04xDzANBgNVBAoMBkh1YXdlaTETMBEGA1UE
CwwKSHVhd2VpIENCRzEeMBwGA1UEAwwVSHVhd2VpIENCRyBSb290IENBIEcyMHYw
EAYHKoZIzj0CAQYFK4EEACIDYgAEWidkGnDSOw3/HE2y2GHl+fpWBIa5S+IlnNrs
GUvwC1I2QWvtqCHWmwFlFK95zKXiM8s9yV3VVXh7ivN8ZJO3SC5N1TCrvB2lpHMB
wcz4DA0kgHCMm/wDec6kOHx1xvCRo0IwQDAOBgNVHQ8BAf8EBAMCAQYwDwYDVR0T
AQH/BAUwAwEB/zAdBgNVHQ4EFgQUo45a9Vq8cYwqaiVyfkiS4pLcIAAwCgYIKoZI
zj0EAwMDZwAwZAIwMypeB7P0IbY7c6gpWcClhRznOJFj8uavrNu2PIoz9KIqr3jn
BlBHJs0myI7ntYpEAjBbm8eDMZY5zq5iMZUC6H7UzYSix4Uy1YlsLVV738PtKP9h
FTjgDHctXJlC5L7+ZDY=
-----END CERTIFICATE-----
 
subject=C = CN, O = Huawei, OU = HOS AppGallery, CN = HOS Profile Management
issuer=C = CN, O = Huawei, OU = Huawei CBG, CN = Huawei CBG Software Signing Service CA
-----BEGIN CERTIFICATE-----
MIIC7TCCAnOgAwIBAgIIV5nKqt2oGmwwCgYIKoZIzj0EAwMwZDELMAkGA1UEBhMC
Q04xDzANBgNVBAoMBkh1YXdlaTETMBEGA1UECwwKSHVhd2VpIENCRzEvMC0GA1UE
AwwmSHVhd2VpIENCRyBTb2Z0d2FyZSBTaWduaW5nIFNlcnZpY2UgQ0EwHhcNMjMw
NDI0MDYyNjMxWhcNMjgwNDI0MDYyNjMxWjBYMQswCQYDVQQGDAJDTjEPMA0GA1UE
CgwGSHVhd2VpMRcwFQYDVQQLDA5IT1MgQXBwR2FsbGVyeTEfMB0GA1UEAwwWSE9T
IFByb2ZpbGUgTWFuYWdlbWVudDBZMBMGByqGSM49AgEGCCqGSM49AwEHA0IABDdY
3RoPqb6WD8UpXJiavZLN48iamektKUKZHFl9xwr1Siu77z3lI86cREa3Flw50uKc
xkMNKM4FWBRMd3CDhI+jggEZMIIBFTAfBgNVHSMEGDAWgBT69fe+IFZdXdTabfEU
FTwdCduyNDAdBgNVHQ4EFgQU0a99kztpYeCetotz0YIduJ2I2VcwRgYDVR0gBD8w
PTA7BgRVHSAAMDMwMQYIKwYBBQUHAgEWJWh0dHA6Ly9wa2kuY29uc3VtZXIuaHVh
d2VpLmNvbS9jYS9jcHMwDgYDVR0PAQH/BAQDAgeAMEwGA1UdHwRFMEMwQaA/oD2G
O2h0dHA6Ly9wa2kuY29uc3VtZXIuaHVhd2VpLmNvbS9jYS9jcmwvc29mdF9zaWdu
X3Nydl9jcmwuY3JsMBMGA1UdJQQMMAoGCCsGAQUFBwMDMBgGDCsGAQQBj1sCgngB
AwQIMAYCAQEKAQEwCgYIKoZIzj0EAwMDaAAwZQIwRYOlQ6Qq2SF8LHQ78xpNYh47
zMemerx5oG4F6Uq/3ARPfowvdrEu5Ss+njPMG0FFAjEA0s7YhO7Ktm60mkuHuxQS
46fqIHh/PAPJ2ozg1yDSD771bAGn7mDeGjaAFXEtKzU5
-----END CERTIFICATE-----
 
subject=C = CN, O = Huawei, OU = Huawei CBG, CN = Huawei CBG Software Signing Service CA
issuer=C = CN, O = Huawei, OU = Huawei CBG, CN = Huawei CBG Root CA G2
-----BEGIN CERTIFICATE-----
MIIDADCCAoegAwIBAgIIJGDixWQS3MkwCgYIKoZIzj0EAwMwUzELMAkGA1UEBhMC
Q04xDzANBgNVBAoMBkh1YXdlaTETMBEGA1UECwwKSHVhd2VpIENCRzEeMBwGA1UE
AwwVSHVhd2VpIENCRyBSb290IENBIEcyMB4XDTIwMDMxNjEyMzIzOVoXDTQwMDMx
NjEyMzIzOVowZDELMAkGA1UEBhMCQ04xDzANBgNVBAoMBkh1YXdlaTETMBEGA1UE
CwwKSHVhd2VpIENCRzEvMC0GA1UEAwwmSHVhd2VpIENCRyBTb2Z0d2FyZSBTaWdu
aW5nIFNlcnZpY2UgQ0EwdjAQBgcqhkjOPQIBBgUrgQQAIgNiAASsEz7cwYkzFh9b
xIwKfXx5qHGjl5WITy0teGnNWqv+jYCceeixHqErvK7YRn2hVPIqhRqKWeANHZUK
G0qxi+NIpmSmQS8/63CLz1QAcxfv2Xl3/V82dF0v9lm16ehMsN+jggEVMIIBETAf
BgNVHSMEGDAWgBSjjlr1WrxxjCpqJXJ+SJLiktwgADAdBgNVHQ4EFgQU+vX3viBW
XV3U2m3xFBU8HQnbsjQwDwYDVR0TAQH/BAUwAwEB/zBGBgNVHSAEPzA9MDsGBFUd
IAAwMzAxBggrBgEFBQcCARYlaHR0cDovL2Nwa2ktY2F3ZWIuaHVhd2VpLmNvbS9j
cGtpL2NwczAOBgNVHQ8BAf8EBAMCAQYwZgYDVR0fBF8wXTBboFmgV4ZVaHR0cDov
L2Nwa2ktY2F3ZWIuaHVhd2VpLmNvbS9jcGtpL3NlcnZsZXQvY3JsRmlsZURvd24u
Y3JsP2NlcnR5cGU9MTAmL3Jvb3RfZzJfY3JsLmNybDAKBggqhkjOPQQDAwNnADBk
AjBrAQQxUlNgqhYkcEm5eksnPxDkPJSY/qNd2BDgbvEydiLwPSvB7Z9lipxz8ikZ
EeUCMGppWcaV//SIG1y5tEwthLwWeEaF613vUILWQLir8+CA3RZGsRBqtE8xSqfz
yafLYQ==
-----END CERTIFICATE-----
这里依然是完整的三级证书链,注意,根证书和之前申请到的开发者签名证书的根证书一样,但中间证书和叶子证书均不一样,比较如下(红色底色表示内容相同):
12.png
5、生成签名的APP

5.1 得到签名的APP包

将生成的Profile文件、叶子证书文件等配置到项目的signingConfigs里,使用华为的IDE可以直接得到签名后的App包。如下图所示。
13.png
或者参考命令手动给未签名的App包进行签名。
得到的签名的App包只是用于提供给华为商店进行审核和后续的拆包,并不能直接安装到手机上运行。App包实际上就是标准的ZIP格式,可以修改后缀为.zip进行解压(如下图所示)。
14.png
可以看到里面包括了.hap包和描述App一些信息的pack.info文件。
那么对App包进行签名的内容以及Profile文件在哪里呢?根据对源码里VerifyHap.java类的verifyHap函数进行分析,发现鸿蒙上的签名机制类似Android V3,签名信息和Profile文件存储在自定义的HapSigningBlock区,放到了ZIP格式Central Directory区的前面。
其结构如下:
15.png
HapSigningBlock区的魔数(转成string也就是):
/**
 * The value of lower 8 bytes of magic word
 */
public static final long HAP_SIG_BLOCK_MAGIC_LO_V3 = 0x676973207061683cL;
 
/**
 * The value of higher 8 bytes of magic word
 */
public static final long HAP_SIG_BLOCK_MAGIC_HI_V3 = 0x3e6b636f6c62206eL;
 
/**
 * Size of hap signature block header
 */
public static final int HAP_SIG_BLOCK_HEADER_SIZE = 32;
通过hex工具直接打开App包也可以在Central Directory区前面找到:
16.png
其中SignatureSchemeBlock区存放了CMS格式的Hap包签名信息,而Profile文件就存储在SigningBlock区,Type是0x20000002:
/**
 * ID of profile block
 */
public static final int HAP_PROFILE_BLOCK_ID = 0x20000002;
通过如下hap-sign-tool.jar的命令可以导出存储在App包或Hap包里的签名证书和Profile文件:
1java -jar hap-sign-tool.jar verify-app -inFile my-signed.app -outCertChain
5.2 签名校验、拆包、重签名

提供给华为应用市场审核的App包在经过签名校验,确认是开发者的应用以及应用的完整性以后,华为会取出App包SigningBlock区的Profile文件,解压出Hap包,把Profile文件或Profile文件内的配置(下一章节展开描述区别)重新放到Hap包的SigningBlock区里,并用Hap的签名叶子证书对Hap包进行重新签名,签名方式和给App包签名一样。最终真正通过应用市场下发到手机上的是经过重签名的Hap包(类似iOS的双层签名机制)。
解析出签名证书如下:
CN=HOS AppGallery Application Release, OU=HOS AppGallery, O=Huawei, C=CN
-----BEGIN CERTIFICATE-----
MIIC+TCCAn+gAwIBAgIIWXsBFAJOQzIwCgYIKoZIzj0EAwMwZDELMAkGA1UEBhMC
Q04xDzANBgNVBAoMBkh1YXdlaTETMBEGA1UECwwKSHVhd2VpIENCRzEvMC0GA1UE
AwwmSHVhd2VpIENCRyBTb2Z0d2FyZSBTaWduaW5nIFNlcnZpY2UgQ0EwHhcNMjMw
NDI0MDYyMjA1WhcNMjgwNDI0MDYyMjA1WjBkMQswCQYDVQQGDAJDTjEPMA0GA1UE
CgwGSHVhd2VpMRcwFQYDVQQLDA5IT1MgQXBwR2FsbGVyeTErMCkGA1UEAwwiSE9T
IEFwcEdhbGxlcnkgQXBwbGljYXRpb24gUmVsZWFzZTBZMBMGByqGSM49AgEGCCqG
SM49AwEHA0IABIokjn9tVRpgEC6b1AR9chiiejUGBiF83Lzm1giyZX9XKVzTPkHq
RRuML+zhRtT1JESEMOUggPyJbe9+rt3k9CijggEZMIIBFTAfBgNVHSMEGDAWgBT6
9fe+IFZdXdTabfEUFTwdCduyNDAdBgNVHQ4EFgQUFzRtDLYZ7zX/idRsHYmJZ734
vwgwRgYDVR0gBD8wPTA7BgRVHSAAMDMwMQYIKwYBBQUHAgEWJWh0dHA6Ly9wa2ku
Y29uc3VtZXIuaHVhd2VpLmNvbS9jYS9jcHMwDgYDVR0PAQH/BAQDAgeAMEwGA1Ud
HwRFMEMwQaA/oD2GO2h0dHA6Ly9wa2kuY29uc3VtZXIuaHVhd2VpLmNvbS9jYS9j
cmwvc29mdF9zaWduX3Nydl9jcmwuY3JsMBMGA1UdJQQMMAoGCCsGAQUFBwMDMBgG
DCsGAQQBj1sCgngBAwQIMAYCAQEKAQAwCgYIKoZIzj0EAwMDaAAwZQIxAJofyGQW
4ZVDW64qTeiVQVn5w7iRhejP6YFqYX9h/5mNXKMQ8ZuQCFT7EaqhVblWlQIwWIPB
xC+YhPz6JmDMSZDynZINnXi0T3k9UvbcCybbd2k2PWHYvYqQdKAuYGcNc2Ho
-----END CERTIFICATE-----
CN=Huawei CBG Software Signing Service CA, OU=Huawei CBG, O=Huawei, C=CN
-----BEGIN CERTIFICATE-----
MIIDADCCAoegAwIBAgIIJGDixWQS3MkwCgYIKoZIzj0EAwMwUzELMAkGA1UEBhMC
Q04xDzANBgNVBAoMBkh1YXdlaTETMBEGA1UECwwKSHVhd2VpIENCRzEeMBwGA1UE
AwwVSHVhd2VpIENCRyBSb290IENBIEcyMB4XDTIwMDMxNjEyMzIzOVoXDTQwMDMx
NjEyMzIzOVowZDELMAkGA1UEBhMCQ04xDzANBgNVBAoMBkh1YXdlaTETMBEGA1UE
CwwKSHVhd2VpIENCRzEvMC0GA1UEAwwmSHVhd2VpIENCRyBTb2Z0d2FyZSBTaWdu
aW5nIFNlcnZpY2UgQ0EwdjAQBgcqhkjOPQIBBgUrgQQAIgNiAASsEz7cwYkzFh9b
xIwKfXx5qHGjl5WITy0teGnNWqv+jYCceeixHqErvK7YRn2hVPIqhRqKWeANHZUK
G0qxi+NIpmSmQS8/63CLz1QAcxfv2Xl3/V82dF0v9lm16ehMsN+jggEVMIIBETAf
BgNVHSMEGDAWgBSjjlr1WrxxjCpqJXJ+SJLiktwgADAdBgNVHQ4EFgQU+vX3viBW
XV3U2m3xFBU8HQnbsjQwDwYDVR0TAQH/BAUwAwEB/zBGBgNVHSAEPzA9MDsGBFUd
IAAwMzAxBggrBgEFBQcCARYlaHR0cDovL2Nwa2ktY2F3ZWIuaHVhd2VpLmNvbS9j
cGtpL2NwczAOBgNVHQ8BAf8EBAMCAQYwZgYDVR0fBF8wXTBboFmgV4ZVaHR0cDov
L2Nwa2ktY2F3ZWIuaHVhd2VpLmNvbS9jcGtpL3NlcnZsZXQvY3JsRmlsZURvd24u
Y3JsP2NlcnR5cGU9MTAmL3Jvb3RfZzJfY3JsLmNybDAKBggqhkjOPQQDAwNnADBk
AjBrAQQxUlNgqhYkcEm5eksnPxDkPJSY/qNd2BDgbvEydiLwPSvB7Z9lipxz8ikZ
EeUCMGppWcaV//SIG1y5tEwthLwWeEaF613vUILWQLir8+CA3RZGsRBqtE8xSqfz
yafLYQ==
-----END CERTIFICATE-----
注意这里给Hap的签名证书和我们之前申请的开发者签名证书不一样,Hap签名证书和对应的私钥都是华为的,跟我们的应用没有关系,而且签名证书链里不包含根证书的信息。
这里再和之前的证书对比一下(红色和黄色底色表示内容分别相同):
17.png
三者的根证书都一样,Profile签名证书和Hap签名证书的中间证书一样,三者的叶子证书均不一样。
另外,如果在上架应用市场的时候,勾选了加密:
18.png
根据《鸿蒙生态应用安全技术白皮书》描述,只是对Hap包里的代码做加密,然后重新签名,所以证书和Profile文件的解析均不受影响。
6、校验机制

签名相关的代码在security_appverify源码仓库里,签名校验流程梳理如下(图上所有判断条件在失败情况下均会导致签名校验失败,为了直观不画出此流程):
19.png
签名校验步骤可以分成三组,分别是:

  • 1)SignatureSchemeBlock区校验;
  • 2)Profile校验和解析;
  • 3)Hap包完整性校验。
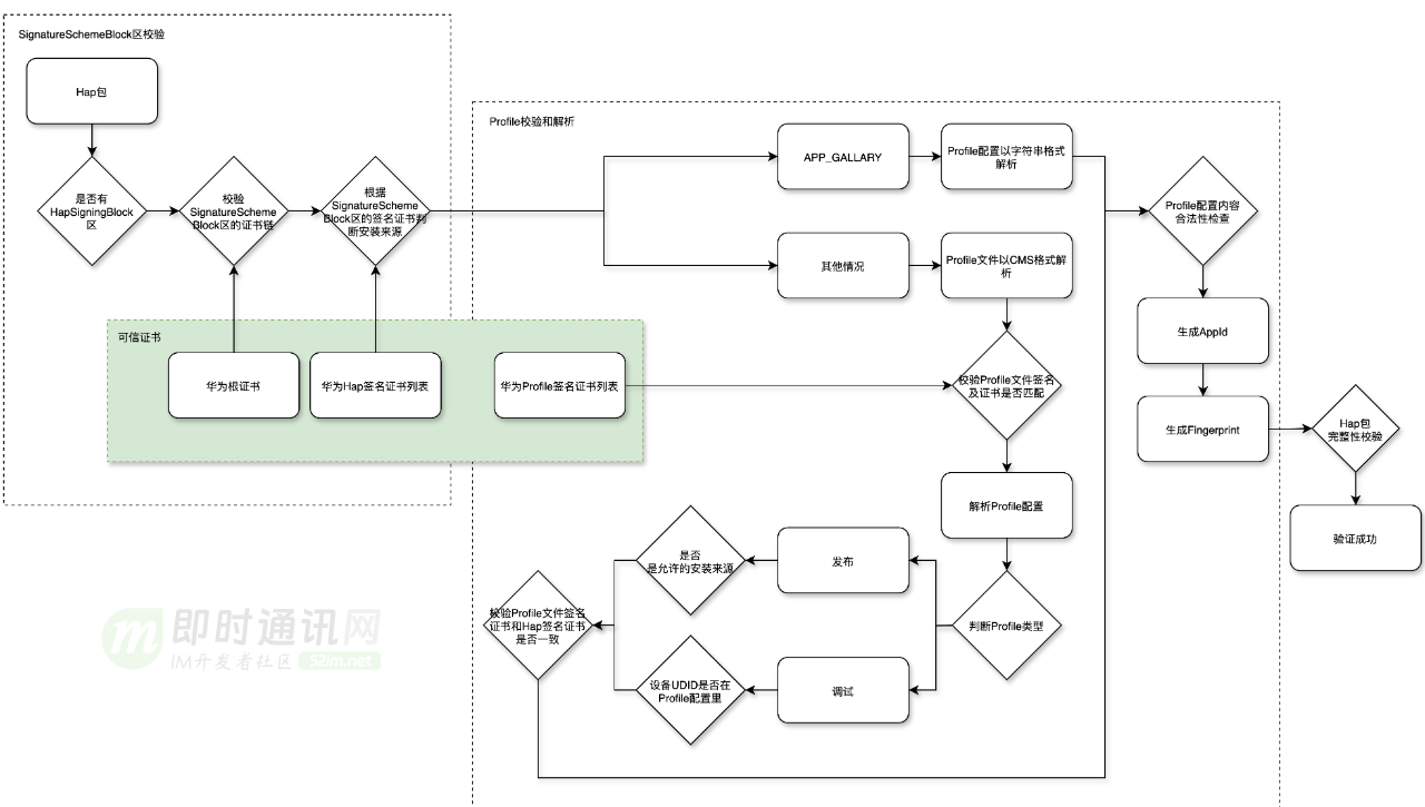
7、SignatureSchemeBlock区校验

校验Hap包时首先在ZIP的Central Directory区前32个字节寻找是否有HapSigningBlock区的Header,找到以后定位到SignatureSchemeBlock区,解析其CMS格式,并校验SignatureSchemeBlock区证书链的完整性。
证书链完整性校验流程如下:
20.png
校验叶子证书时,需要按证书指定算法重新计算证书的hash,并使用上一级证书(中间证书)的公钥对叶子证书里的证书签名进行解密,与重新计算的hash比对是否相同,相同则认为证书可信。中间证书继续通过根证书的公钥校验自己的证书签名。根证书用自己的公钥校验自己。
上一章说到,SignatureSchemeBlock区的证书链不包括根证书,所以这一步需要使用到根证书其实是内置在鸿蒙系统里的,存放地址是:
/system/etc/security/trusted_root_ca.json

具体内容如下:
{
    "C=CN, O=Huawei, OU=Huawei CBG, CN=Huawei CBG Root CA G2":"-----BEGIN CERTIFICATE-----\nMIICGjCCAaGgAwIBAgIIShhpn519jNAwCgYIKoZIzj0EAwMwUzELMAkGA1UEBhMC\nQ04xDzANBgNVBAoMBkh1YXdlaTETMBEGA1UECwwKSHVhd2VpIENCRzEeMBwGA1UE\nAwwVSHVhd2VpIENCRyBSb290IENBIEcyMB4XDTIwMDMxNjAzMDQzOVoXDTQ5MDMx\nNjAzMDQzOVowUzELMAkGA1UEBhMCQ04xDzANBgNVBAoMBkh1YXdlaTETMBEGA1UE\nCwwKSHVhd2VpIENCRzEeMBwGA1UEAwwVSHVhd2VpIENCRyBSb290IENBIEcyMHYw\nEAYHKoZIzj0CAQYFK4EEACIDYgAEWidkGnDSOw3/HE2y2GHl+fpWBIa5S+IlnNrs\nGUvwC1I2QWvtqCHWmwFlFK95zKXiM8s9yV3VVXh7ivN8ZJO3SC5N1TCrvB2lpHMB\nwcz4DA0kgHCMm/wDec6kOHx1xvCRo0IwQDAOBgNVHQ8BAf8EBAMCAQYwDwYDVR0T\nAQH/BAUwAwEB/zAdBgNVHQ4EFgQUo45a9Vq8cYwqaiVyfkiS4pLcIAAwCgYIKoZI\nzj0EAwMDZwAwZAIwMypeB7P0IbY7c6gpWcClhRznOJFj8uavrNu2PIoz9KIqr3jn\nBlBHJs0myI7ntYpEAjBbm8eDMZY5zq5iMZUC6H7UzYSix4Uy1YlsLVV738PtKP9h\nFTjgDHctXJlC5L7+ZDY=\n-----END CERTIFICATE-----\n"
}
可以看到这个根证书就是上一章解析出来的根证书,所以这里可以校验通过。
在确认证书链可信以后,根据叶子证书的Subject判断Hap包的安装来源,具体代码在trusted_source_manager.cpp的MatchTrustedSource函数里,也就是和内置的Hap签名证书列表进行比较,看匹配到哪一个。
内置的Hap签名证书列表存放地址是:
/system/etc/security/trusted_apps_sources.json
具体内容如下:
{
    "version": "1.0.1",
    "release-time":"2021-06-03 10:06:00",
    "trust-app-source":[
        {
            "name":"huawei app gallery",
            "app-signing-cert":"C=CN, O=Huawei, OU=HOS AppGallery, CN=HOS AppGallery Application Release",
            "profile-signing-certificate":"C=CN, O=Huawei, OU=HOS AppGallery, CN=HOS Profile Management",
            "profile-debug-signing-certificate":"C=CN, O=Huawei, OU=HOS AppGallery, CN=HOS Profile Management Debug",
            "issuer-ca":"C=CN, O=Huawei, OU=Huawei CBG, CN=Huawei CBG Software Signing Service CA",
            "root-ca": "C=CN, O=Huawei, OU=Huawei CBG, CN=Huawei CBG Root CA G2",
            "max-certs-path":3,
            "critialcal-cert-extension":["keyusage","huawei-signing-capability"]
        },
        {
            "name":"huawei system apps",
            "app-signing-cert":"C=CN, O=Huawei CBG, OU=HOS Development Team, CN=HOS Application Provision Release",
            "profile-signing-certificate":"C=CN, O=Huawei CBG, OU=HOS Development Team, CN=HOS Application Provision Profile Release",
            "profile-debug-signing-certificate":"C=CN, O=Huawei CBG, OU=HOS Development Team, CN=HOS Application Provision Profile Release_Debug",
            "issuer-ca":"C=CN, O=Huawei, OU=Huawei CBG, CN=Huawei CBG Software Signing Service CA",
            "root-ca": "C=CN, O=Huawei, OU=Huawei CBG, CN=Huawei CBG Root CA G2",
            "max-certs-path":3,
            "critialcal-cert-extension":["keyusage","huawei-signing-capability"]
        },
        {
            "name":"third_party app preload",
            "app-signing-cert":"C=CN, O=Huawei, OU=HOS Open Platform, CN=HOS Preload Service",
            "profile-signing-certificate":"",
            "profile-debug-signing-certificate":"",
            "issuer-ca":"C=CN, O=Huawei, OU=Huawei CBG, CN=Huawei CBG Software Signing Service CA",
            "root-ca": "C=CN, O=Huawei, OU=Huawei CBG, CN=Huawei CBG Root CA G2",
            "max-certs-path":3,
            "critialcal-cert-extension":["keyusage","huawei-signing-capability"]
        }
   ]
}
这里有“huawei app gallery(应用市场)”、“huawei system apps(系统应用)”、“third_party app preload(三方预装)”三组。每一组包括对应的Hap签名证书Subject、Profile签名证书Subject等信息。
我们走应用市场分发的Hap包会匹配到“huawei app gallery”这个证书。
8、Profile解析和校验

接下来在SigningBlock区寻找Profile,这里注意到不同Hap包签名方式会影响Profile的存储格式。对于走应用市场分发的Hap包,Profile是直接把其配置以字符串的格式保存,而对于其他情况,则是用CMS的格式保存。那么应用市场分发的Hap包也就不需要Profile的文件签名校验了。
对于其他情况,首先会使用Profile里保存的叶子证书公钥校验Profile的文件签名,然后会校验叶子证书Subject是否和匹配的同组内Profile签名证书Subject相同。
校验通过后解析Profile里的配置信息,根据type不同走不同的校验逻辑:

  • 1)发布,会校验是否为允许的安装来源,根据hap_verify_v2.cpp的IsAppDistributedTypeAllowInstall函数,允许的来源包括企业签名、MDM、众包测试等分发场景;
  • 2)调试,会校验待安装的设备UDID是否在Profile的device-ids列表中。
都校验通过后,再继续看Profile文件签名证书和Hap的签名正式是否相同,并继续对Profile配置的字段规则合法性进行检测。走完这一步,就可以认为Profile是可信的。
随后会生成App ID(公钥)和Fingerprint两个新的字段和验证结果一并返回。其中APP ID(公钥)是根据Profile配置里开发者签名证书公钥生成的(详见GenerateAppId函数),fingerprint是根据Profile配置里开发者签名证书直接计算整个证书的指纹(注意不是上一章的公钥指纹,详见GenerateFingerprint函数)。至此完成Profile的解析和校验。
另外,在鸿蒙SignatureInfo API中,会返回三个参数:
21.png
其中API返回的appId为了消除歧义,这里称为APP ID(接口)。
根据包管理子系统bundle_install_checker.cpp的ParseHapFiles函数、inner_bundle_info.h的SetProvisionId函数和这个PR来看:
// bundle_install_checker.cpp
    newInfo.SetProvisionId(provisionInfo.appId);
 
// inner_bundle_info.h
    void SetProvisionId(const std::string &provisionId)
{
        baseBundleInfo_->appId = baseBundleInfo_->name + Constants::FILE_UNDERLINE + provisionId;
    }
APP ID(接口)的值实际上是APP ID(公钥)加上了{bundleName}_的前缀。
9、Hap包完整性校验

这一步的过程和Hap包签名类似,将ZIP包中数据和HapSigningBlock区里非SignatureSchemeBlock的部分拼接,重新计算hash,与使用Hap签名叶子证书公钥解密SignatureSchemeBlock区签名后的hash比较,相同则认为Hap包未被篡改。具体可以参考hap_signing_block_utils.cpp的VerifyHapIntegrity函数,这里就不展开了。
10、本文小结

从鸿蒙单框架应用的签名和校验机制的种种细节中可以看出,HarmonyOS NEXT的安全设计非常务实,融合了Anroid和iOS双端的特性,有借鉴Android成熟的部分(签名格式),但更多的是参考了iOS的设计思路(双层签名机制),甚至更加严格。期待HarmonyOS NEXT给我们带来一个新的未来。
感谢华为同学对本文的大力支持。
11、相关资料

[1] 即时通讯安全篇(三):常用加解密算法与通讯安全讲解
[2] 即时通讯安全篇(六):非对称加密技术的原理与应用实践
[3] 一篇读懂HTTPS:加密原理、安全逻辑、数字证书等
[4] 即时通讯初学者必知必会的20个网络编程和通信安全知识点
[5] 微信新一代通信安全解决方案:基于TLS1.3的MMTLS详解
[6] 微信技术分享:揭秘微信后台安全特征数据仓库的架构设计
[7] 来自阿里OpenIM:打造安全可靠即时通讯服务的技术实践分享

(本文已同步发布于:http://www.52im.net/thread-4801-1-1.html)

来源:程序园用户自行投稿发布,如果侵权,请联系站长删除
免责声明:如果侵犯了您的权益,请联系站长,我们会及时删除侵权内容,谢谢合作!

相关推荐

2025-12-4 17:52:24

举报

5 天前

举报

您需要登录后才可以回帖 登录 | 立即注册