找回密码
 立即注册
首页 业界区 安全 Blender入门教程(一):模型创建

Blender入门教程(一):模型创建

腥狩频 2025-5-31 23:36:24
一、前言

大家都知道,现在AIGC领域日新月异,今天AI大模型能生成粗糙的3D模型,明天就能做成商业级的3D模型,但是如果想要一些细节上也有的,还是需要自己手动对模型的布线进行调整,然后再蒙皮等等。
所以,AI大模型强大的当下,如果我们是独立开发者或建模爱好者,还是有必要再系统性学习一下基础的建模流程。因为这个世界每当有新技术出现,且能大幅提升生产力的同时,还会继续保有手工的余地的。
再回到主题,我这个Blender入门教程,其实并不很系统,都是我零零散散实践后总结的。一是给自己做的建模备忘录笔记,二是给同样是作为开发者(非专业建模)的同学,用来快速入门作参考。因为我们职业类似,视角应该也差不多,直接看专业的教程可能比较晦涩,我的虽然粗糙但是浅显易懂呀。
二、操作

1.新建项目

打开Blender软件,点击常规。
1.png

2.添加网格

进入窗口后,默认有三个物体,分别是:摄像头、灯光、立方体网格,第一次玩的话,可以先不管这些,直接添加一个新的网格,点击 “添加->网格->立方体”。
2.png

3.编辑模式

在对网格编辑前,可以先了解一下物体的几个交互模式: 物体模式、编辑模式、雕刻模式、顶点绘制、权重绘制、纹理绘制、姿态模式。
因为物体有分很多种,比如上面的摄像头网格外,还有骨架、文本等等,而不同的物体就有不同的交互模式,像骨架就没有什么权重绘制什么的。
网格的就比较多,要对他进行修改,就要选择 “编辑模式”,切换后,左侧工具栏就会多了很多像:挤出选取、环切、倒角、切割等等工具。
3.png

4.移动快捷键

这个是我自己总结的叫法,分别是旋转视图和移动视图,因为在对模型修改时特别常用,所以快捷键用起来很方便。
旋转视图(拖动时可以查看模型的各个角度的面):鼠标中键盘,移动视图(拖动时平移窗口):shift+鼠标中键,缩放视图:滚轮滚动。
5.模型环切

选择网格,进入编辑模式,选中网格体,然后工具栏选 “环切”,对每个面添加切线,也可以用快捷键 “Ctrl+R” 按住不放再滚动滚轮,能快速切分网格, 如下图(正/上: 4x3,侧: 3x3)。
4.png

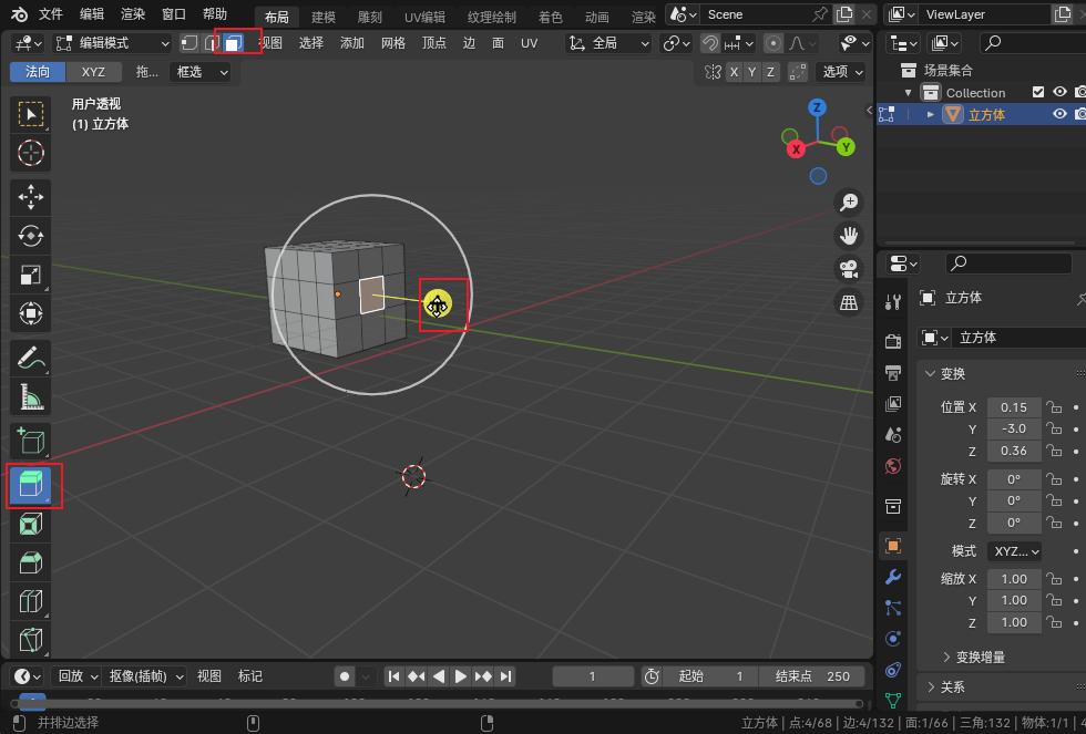
6.模型挤出面

点击 选择模式的 “面选择”,然后点击两侧的一个面,用来延伸出类似手臂的挤出面。选中面后点击工具栏的 “挤出选区”,拖出来就可以了。
5.png

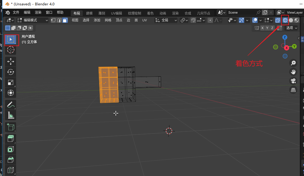
7.添加镜像生成器

视图着色方式选择 “线框显示”,工具栏选择 “框选”,然后框选左侧一边后删除顶点。找到属性栏的修改器,添加修改器->生成->镜像,因为我们是以Z轴切的,所以对称是Y轴,添加后就可以看到下面图形了。
6.png

7.png

8.挤出头部和腿部

用同样的方法,将头部和腿部用模型挤出面实现,最后我们一个人形的简单模型就创建成功了。当然要建人物模型,这种方法是不对的,我这里只是演示了一下基本创建和变形的用法。
五、写在后面

模型创建只是演示,其实我们最主要目的是熟悉布线的基本方法后,用来对AI生成的、别人做好的模型进行修改。而对模型的修改,布线只是小部分调整,最主要还是修改皮肤,然后重新做动画,所以我后面就是纹理绘制和蒙皮、动画了。
8.png

9.png

 

来源:程序园用户自行投稿发布,如果侵权,请联系站长删除
免责声明:如果侵犯了您的权益,请联系站长,我们会及时删除侵权内容,谢谢合作!

相关推荐

2025-11-2 09:36:05

举报

2025-11-15 07:35:30

举报

喜欢鼓捣这些软件,现在用得少,谢谢分享!
6 天前

举报

前天 13:21

举报

您需要登录后才可以回帖 登录 | 立即注册