找回密码
 立即注册
首页 业界区 科技 AI项目管理-项目延期率压降至10%以内可验证成果 ...

AI项目管理-项目延期率压降至10%以内可验证成果

暴灵珊 2025-8-20 23:58:23
1.png


背景

在网络上看到某公司岗位招聘要求:
“精通敏捷开发,有将项目延期率压降至10%以内的可验证成果。”
今天我们让AI来帮助解答下,大家看下,其实这个要求也是有上下文的。
GLM 4.5

2.png

DeepSeek不连网

3.png

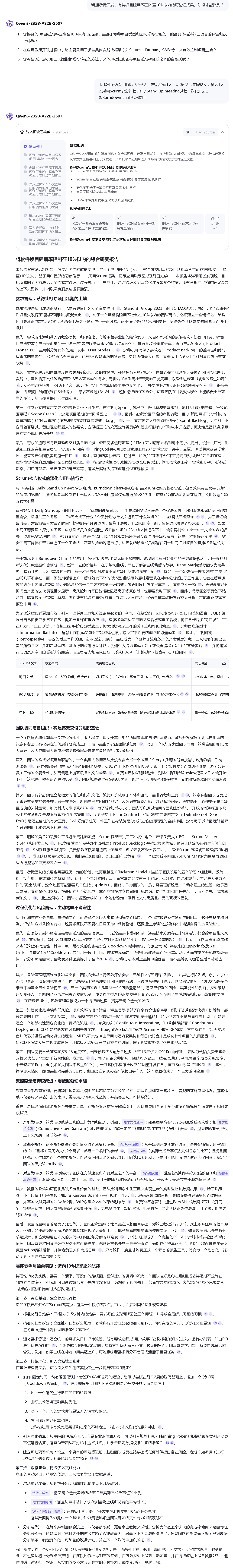
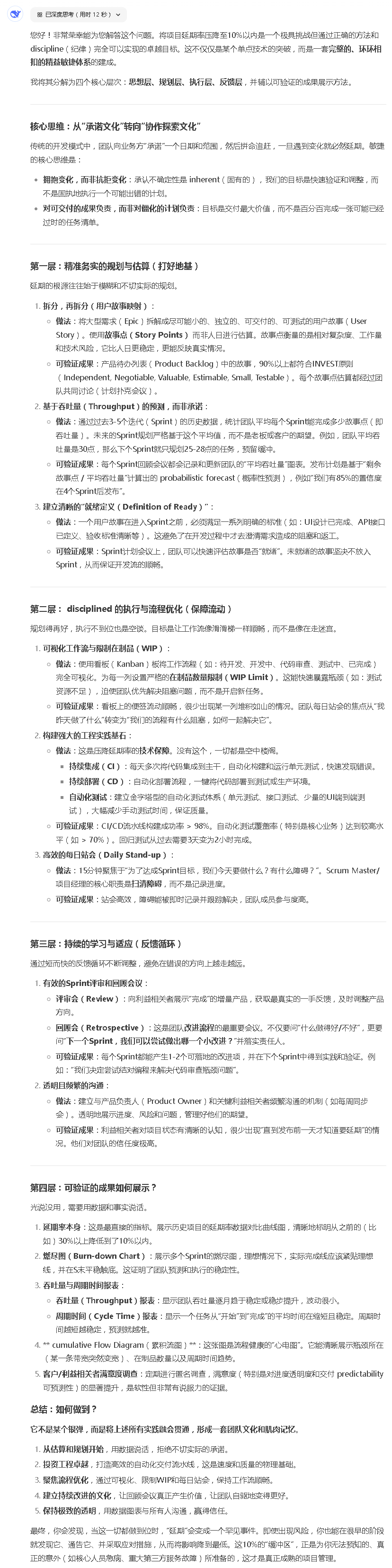
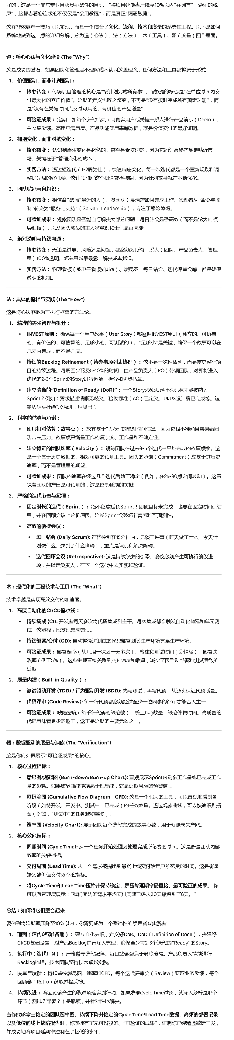
Qwen3深入研究

4.png

doubao 1.6 研究报告

[img=787,15191]https://img2024.cnblogs.com/blog/15172/202508/15172-20250820170804584-1330396621.png[/img]

KIMI-K2

5.png

Grok V4

6.png

Gemini 2.5 Pro

7.png

Claude 4.0

8.png

AI模型交叉评估

补充上下文后(创业公司6人软件研发团队),我们让Google Gemini来评价K2的反馈。
Kimi K2
<blockquote>给 6 人创业团队的“极简版”延期率 1.2 的卡片 @全员。


3.一周 3 个固定节奏


周一 09:30 Sprint Planning(1h)
•只排 70% 产能(6 人×5 天×6h = 180h,只排 126h)。

•PO 当场在 Trello 把 Commit Date 写死。

周三 12:00 午餐快闪评审(15 min)
•每人说 1 件事:我负责的卡片今天能否按计划完成?风险?

•出现风险立即把卡片拖到「Block」并 @两人小队解决。

周五 17:00 Retro + 计分(30 min)
•Retro 只回答两个问题:
① 本周承诺完成日兑现了吗?
② 如果没有,根因 1 条 + 对策 1 条。

•计分:本周延期需求数 / 本周完成需求数。
延期率 >10% 就请大家喝奶茶,连续 3 周 >10% 周六加班半天。


4.双人小组制 = 最小“质量门禁”



•把 6 人分成 3 组:前端+后端、后端+测试、测试+前端。
•任何卡片进入 Code Review 栏前,必须由同组第二人 Review 并跑通本地测试脚本;否则不能移入 Done。
•这样平均 Code Review 时长

相关推荐

2025-11-22 09:40:25

举报

2025-12-4 14:29:45

举报

您需要登录后才可以回帖 登录 | 立即注册