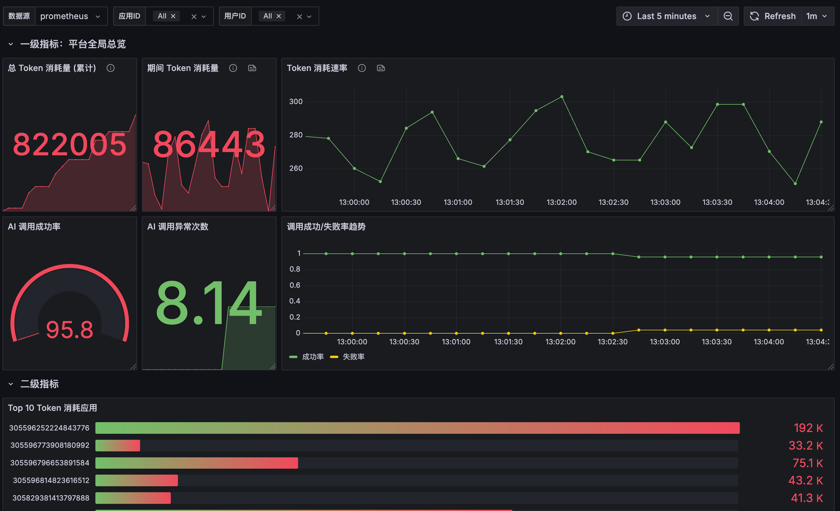
4)企业级管理:提供用户管理、应用管理、系统监控、业务指标监控等后台功能,管理员可以设置精选应用、监控 AI 调用情况和系统性能。
当你学会这个项目后,你不仅能开发 AI 代码生成器,更能灵活开发各种复杂的 AI 应用:AI 写作助手、AI 设计工具、AI 数据分析平台、AI PPT 制作大师,尽情发挥自己的想象力吧!
为什么做这个项目?
1)大厂都在做:如今各大厂都在疯狂布局 AI 编程赛道,无论是网页端的 AI 应用生成器,还是客户端 IDE 和 AI 编程插件,已经成为风口。
2)找工作好用:随着 AI 发展,企业对 AI 开发者需求激增,掌握 AI 应用开发的程序员在求职时极具优势。
3)技术值得学:此类项目的实现不仅需要 AI 智能体 / 工作流开发技术,还需要各种后端技术和架构设计能力。
二、项目优势
本项目紧跟 AI 时代、选题新颖、对标大厂 产品业务、技术丰富。区别于增删改查的烂大街项目,鱼皮会带你实战大量新技术和企业应用场景,掌握层层递进的系统设计、项目扩展和优化方案,帮你成为 AI 时代企业的香饽饽,给你的简历和求职大幅增加竞争力!
微服务 AI 全栈项目,技术丰富,玩透 AI 开发~
业务场景真实,实践大量企业解决方案:
鱼皮给大家讲的是 通用的项目开发方法、企业级架构设计套路和最新的 AI 应用开发技术,从这个项目中你可以学到:
如何基于 LangChain4j 构建 AI 应用,实现真正的 AI 驱动业务?
如何基于 LangGraph4j 实现 AI 工作流,实现复杂的 AI 智能体?
如何设计 AI 工具调用机制,让 AI 智能生成复杂项目?
如何实现 AI 流式输出 + 响应式编程,提升并发性能?
如何使用 Spring Cloud Alibaba + Dubbo 实现微服务架构?
如何设计复杂的 AI 对话记忆机制,实现多租户的 AI 服务架构?
如何利用 AI Vibe Coding 和代码生成引擎,快速实现企业级系统?
如何结合 Redis + Caffeine 构建高性能多级 AI 服务缓存?
如何从性能、安全性、稳定性、成本等角度全方面优化项目?
如何巧用多种设计模式,打造可扩展的企业级架构?
如何构建企业级监控体系,实时掌握系统和 AI 服务的状态?
如何实现动态网站浏览、网站截图和部署服务?
此外,还能学会很多 AI 编程、系统架构设计、技术方案对比的方法,提升排查问题、自主解决 Bug 的能力。鱼皮还给大家提供了大量的项目扩展点,有能力的同学可以进一步拉开和别人的区分度,无限进步!