登录
/
注册
首页
论坛
其它
首页
科技
业界
安全
程序
广播
Follow
关于
导读
排行榜
发帖说明
登录
/
注册
账号
自动登录
找回密码
密码
登录
立即注册
搜索
搜索
关闭
CSDN热搜
程序园
精品问答
技术交流
资源下载
本版
帖子
用户
软件
问答
教程
代码
写记录
写博客
小组
VIP申请
VIP网盘
网盘
联系我们
发帖说明
道具
勋章
任务
淘帖
动态
分享
留言板
导读
设置
我的收藏
退出
腾讯QQ
微信登录
返回列表
首页
›
业界区
›
业界
›
抽丝剥茧--从零开始建设k8s监控之水平拆分(五) ...
抽丝剥茧--从零开始建设k8s监控之水平拆分(五)
[ 复制链接 ]
百里宵月
2025-7-21 08:42:08
程序园永久vip申请,500美金$,无限下载程序园所有程序/软件/数据/等
前言
书接上文,经过之前的不懈努力,我们已经有了较为完善的监控系统与告警系统,而prometheus的工作模式就像一个单点,拉取数据回来之后存储在自己的磁盘上
当监控数据越来越多,那prometheus单点的压力就会变大,那本文就来讨论一下如何降低单点prometheus的压力
环境准备
组件版本操作系统Ubuntu 22.04.4 LTSdocker24.0.7kube-state-metricsv2.13.0thanos0.36.1
水平拆分
水平拆分的目的就是为了拆成多个prometheus,让单个prometheus负载降低,不要这么容易挂掉,并且拆成多个之后,就算挂掉一个,其余的也可以正常工作。比如一个prometheus专门负责节点监控数据采集、一个prometheus专门负责k8s监控数据采集等
1. 根据采集的目标进行拆分
每个业务都有一个prometheus对其进行采集,并且不同prometheus之间解耦
这时候业务部门提出需求,k8s的监控还是太多了,一个prometheus依然不堪重负,那怎么办呢?
2. kube-state-metrics拆分
由于k8s是通过kube-state-metrics这个exporter进行采集,所以我们需要对其进行拆分
2.1 根据namespace进行拆分
这个拆分是显而易见的,不同的namespace采集进入不同的prometheus即可,配置也很简单,只需要修改kube-state-metrics的启动参数即可
apiVersion: apps/v1
kind: Deployment
metadata:
name: kube-state-metrics
namespace: kube-system
spec:
replicas: 1
selector:
matchLabels:
app: kube-state-metrics
template:
metadata:
labels:
app: kube-state-metrics
spec:
serviceAccountName: kube-state-metrics
containers:
- args:
- --metric-labels-allowlist=pods=[*]
- --metric-annotations-allowlist=pods=[*]
- --namespaces=default # 新增
name: kube-state-metrics
image: registry.cn-beijing.aliyuncs.com/wilsonchai/kube-state-metrics:v2.13.0
ports:
- containerPort: 8080
复制代码
--namespaces=default 告诉kube-state-metrics只采集namespace为default的数据
创建多个prometheus以及kube-state-metrics,然后指定采集不同的namespace
这种方法配置简单,但是分配多个kube-state-metrics的采集策略就比较复杂,一旦业务复杂,namespace多起来之后,也会造成频繁修改配置,还有没有更简单的方法呢?
2.2 kube-state-metrics根据shard拆分
在kube-state-metrics的高版本(具体是哪个版本待查,笔者的版本是v2.13.0),支持了自动分片的采集策略,就是让多个kube-state-metrics自己去分片,省去人为配置的烦恼
关于水平分片的例子,可以参考 kube-state-metrics
apiVersion: rbac.authorization.k8s.io/v1
kind: Role
metadata:
labels:
app.kubernetes.io/name: kube-state-metrics
app.kubernetes.io/version: v2.13.0
name: kube-state-metrics
namespace: kube-system
rules:
- apiGroups:
- ""
resources:
- pods
verbs:
- get
- apiGroups:
- apps
resourceNames:
- kube-state-metrics
resources:
- statefulsets
verbs:
- get
---
apiVersion: rbac.authorization.k8s.io/v1
kind: RoleBinding
metadata:
labels:
app.kubernetes.io/name: kube-state-metrics
app.kubernetes.io/version: v2.13.0
name: kube-state-metrics
namespace: kube-system
roleRef:
apiGroup: rbac.authorization.k8s.io
kind: Role
name: kube-state-metrics
subjects:
- kind: ServiceAccount
name: kube-state-metrics
---
apiVersion: apps/v1
kind: StatefulSet
metadata:
labels:
app.kubernetes.io/name: kube-state-metrics
app.kubernetes.io/version: v2.13.0
name: kube-state-metrics
namespace: kube-system
spec:
replicas: 2
selector:
matchLabels:
app.kubernetes.io/name: kube-state-metrics
serviceName: kube-state-metrics
template:
metadata:
labels:
app.kubernetes.io/name: kube-state-metrics
app.kubernetes.io/version: v2.13.0
spec:
containers:
- args:
- --pod=$(POD_NAME)
- --pod-namespace=$(POD_NAMESPACE)
env:
- name: POD_NAME
valueFrom:
fieldRef:
fieldPath: metadata.name
- name: POD_NAMESPACE
valueFrom:
fieldRef:
fieldPath: metadata.namespace
image: registry.cn-beijing.aliyuncs.com/wilsonchai/kube-state-metrics:v2.13.0
livenessProbe:
httpGet:
path: /healthz
port: 8080
initialDelaySeconds: 5
timeoutSeconds: 5
name: kube-state-metrics
ports:
- containerPort: 8080
name: http-metrics
- containerPort: 8081
name: telemetry
readinessProbe:
httpGet:
path: /
port: 8081
initialDelaySeconds: 5
timeoutSeconds: 5
securityContext:
runAsUser: 65534
nodeSelector:
kubernetes.io/os: linux
serviceAccountName: kube-state-metrics
复制代码
启动起来之后检查一下metrics的指标数量
▶ curl -s 10.244.0.107:8080/metrics | wc -l
949
▶ curl -s 10.244.0.108:8080/metrics | wc -l
909
复制代码
看起来已经打散到2个节点去了,如果我再增加一个节点,那指标数量又分散了
▶ curl -s 10.244.0.107:8080/metrics | wc -l
702
▶ curl -s 10.244.0.108:8080/metrics | wc -l
733
▶ curl -s 10.244.0.109:8080/metrics | wc -l
663
复制代码
这时候只需要把不同的prometheus配置采集不同kube-state-metrics即可,架构也变成了这个样子
当然kube-state-metrics也是有手动分片模式的,就是通过参数--shard来实现了,只不过有自动分片的话,没有极致特殊的需求,我们还是用自动分片来处理更加合适
多prometheus数据汇聚
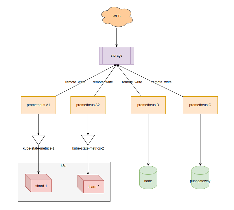
当我们拆分了监控数据,用不同的prometheus来采集的时候,又带来了新的问题
由于prometheus使用本地磁盘存储数据,所以通过prometheus的web界面查看监控数据时,也只能查看到本prometheus的监控数据,不能跨prometheus查询监控数据
使用grafana添加数据源的时候,就出现了多prometheus数据源的情况,造成管理复杂
有一个公共的storage组件,prometheus通过remote_write的方式,把数据汇聚在这个组件,就可以解决数据分散的问题,并且数据存储的方式就很灵活了,可以存储在本地,然后通过传统的raid做数据备份,也可以直接通过云 平台的对象存储保存历史数据
最后再来一个统一的web界面进行查询,同时这个web界面兼容了prometheus的promQL,并且兼容了prometheus的api,可以直接作为数据源添加至grafana中
有这种功能的组件就很多了,比如thanos、cortext、influxDB等等,都可以完成这个工作
小结
下一小节,通过thanos来详细讨论一下怎么做数据汇聚
联系我
联系我,做深入的交流
至此,本文结束
在下才疏学浅,有撒汤漏水的,请各位不吝赐教...
来源:程序园用户自行投稿发布,如果侵权,请联系站长删除
免责声明:如果侵犯了您的权益,请联系站长,我们会及时删除侵权内容,谢谢合作!
抽丝剥茧
开始
建设
k8s
监控
相关帖子
Zabbix监控mysl数据库配置
创业圈的"认知升级"开始了?
创业圈的"认知升级"开始了?
【Kubernetes】集成Prometheus + Grafana监控
扣子Coze实战:从0到1搭建抖音+小红书对标账号监控智能体
k8s发展历程和特点与功能
从0开始完成ActiveMQ-cpp在windows_x86平台的编译(从编译openssl开始)
【有手就行】自己花20分钟从0开始训练一个“大模型”
C#AI系列(5): 从零开始 C# 轻松语音识别
基于seekdb,教你从零开始构建智能搜书应用
回复
使用道具
举报
提升卡
置顶卡
沉默卡
喧嚣卡
变色卡
千斤顶
照妖镜
相关推荐
安全
Zabbix监控mysl数据库配置
0
533
何书艺
2025-11-13
安全
创业圈的"认知升级"开始了?
0
41
昆拗干
2025-11-19
安全
创业圈的"认知升级"开始了?
0
946
贡醮
2025-11-19
业界
【Kubernetes】集成Prometheus + Grafana监控
2
326
挠溃症
2025-11-21
业界
扣子Coze实战:从0到1搭建抖音+小红书对标账号监控智能体
1
221
吕梓美
2025-11-24
业界
k8s发展历程和特点与功能
0
915
供挂
2025-12-01
业界
从0开始完成ActiveMQ-cpp在windows_x86平台的编译(从编译openssl开始)
0
347
鲫疹
2025-12-04
安全
【有手就行】自己花20分钟从0开始训练一个“大模型”
0
733
飧沾
2025-12-07
业界
C#AI系列(5): 从零开始 C# 轻松语音识别
0
97
梦霉
2025-12-07
科技
基于seekdb,教你从零开始构建智能搜书应用
0
363
萧海芷
2025-12-10
回复
(2)
禄磊
2025-11-6 18:37:25
回复
使用道具
举报
照妖镜
猛犸象科技工作室:
网站开发,备案域名,渗透,服务器出租,DDOS/CC攻击,TG加粉引流
收藏一下 不知道什么时候能用到
洪思思
前天 03:25
回复
使用道具
举报
照妖镜
猛犸象科技工作室:
网站开发,备案域名,渗透,服务器出租,DDOS/CC攻击,TG加粉引流
感谢分享
高级模式
B
Color
Image
Link
Quote
Code
Smilies
您需要登录后才可以回帖
登录
|
立即注册
回复
本版积分规则
回帖并转播
回帖后跳转到最后一页
签约作者
程序园优秀签约作者
发帖
百里宵月
前天 03:25
关注
0
粉丝关注
19
主题发布
板块介绍填写区域,请于后台编辑
财富榜{圆}
anyue1937
9994893
kk14977
6845356
3934307807
991122
4
xiangqian
638210
5
宋子
9984
6
闰咄阅
9991
7
刎唇
9993
8
俞瑛瑶
9998
9
蓬森莉
9951
10
匝抽
9986
查看更多