找回密码
 立即注册
首页 业界区 业界 继电器是如何成为CPU的(1)

继电器是如何成为CPU的(1)

慢秤 2025-5-29 16:56:25
继电器是如何成为CPU的(1)
——《穿越计算机的迷雾》整理和总结
究竟是如何设计的电路,具有计算和控制的智力?
这一点也不高深。本系列文章从初中学的最简单的电路图说起,看看能不能从最初的有一个继电器的电路,画到一个简单的CPU。电路图用multisim12.0绘制,这样就可以看到效果了。
(注:虽然现代计算机是用半导体材料制作芯片的,但是电路原理和继电器材料没有不同。本人愚钝,只理解了继电器,还没有研究电子管、晶体管这些器件的工作原理。而继电器原理简单,用作讲解数字电路原理再好不过。)
从电池、开关和继电器开始

1.gif

上图左上角是一个很普通的电路,由电池、开关电流表和灯泡组成。这个是初中物理学过的。
上图右上角是对左上角电路的简单变形,用VCC代替了电池,用接地符号实现了回路。相当于把电池拆开来画了。电路功能是一样的。本文此后的电路图一般都采用VCC和接地表示电源。因为你会发现只有这样的画法能够让我们方便理解之后的电路图。
然后往下看,第三个电路图,那个圈圈里圈着个K的蓝色的东西,表示的是继电器。当继电器左侧有电流通过时,右侧的电路就断开;反之则联通。(对应地,也有那种左侧有电流通过时,右侧的电路就联通;反之则断开的继电器,稍后会用到)这个电路想让你知道的是,可以用继电器实现这样的功能:控制左侧的电路的通断,即可改变右侧电路的通断。换个方式说,就是左侧的电路通断情况决定了右侧的电路的通断情况。再往抽象了说,就是左侧电路代表了"输入"(Input)这个概念,右侧电路代表了"输出"(Output)这个概念。继电器则代表了"计算"(或者"算法"、"处理"等)(CPU)这个概念。硬件就是用这种电器设备的固有物理性质提供了最初的计算能力。
再往下看第四个电路图,它和第三个的区别就在于用VCC和接地符号代替了电池。初次看电路,我们有必要经历一次从电池到VCC和接地符号的过渡。以后的电路图,我们将直接使用VCC和接地符号,请务必在此处适应这样的画法。
然后是最下边这个电路。和第四个电路相比,它用一个"非门"的符号代替了"继电器、右侧电路电源和继电器的接地"这三个符号。也就是说一个"非门"实际上就是"继电器、右侧电路电源和继电器的接地"这三个东西的组合,而且画的时候省略了电源和接地符号。
之前在学校里学数字电路,我就是想不明白逻辑门的电源在哪儿,整个电路的通路在哪儿,所以一直学不好。现在有个这个电路图,感觉一切豁然开朗。
用继电器做个与门

刚刚我们用继电器做出了"非门"。可以看到只要用一个继电器就可以了。与门的电路如下图所示。
2.gif

与门由两个继电器(这两个继电器用的都是跟做非门的继电器通断情形相反的那种)构成,只有当两个继电器左侧都通电时,右侧电路才能联通。这样就实现了"与"的功能。"与门"的符号是一个躺着封口的U形。
注:本文里我做的电路图片都是GIF格式的,你可以在浏览器里看到随着开关的开闭,输入和输出电路上的灯泡是如何变化的。每个图上都有(http://bitzhuwei.cnblogs.com)标识我的博客地址,不过每个GIF图的最后一帧都去掉了这个标识。这样,看到一帧没有标识的时候,就知道下一帧将是GIF图的第一帧了。
用继电器做个或门

"非门"、"与门"做出来了,"或门"也就不难理解了,直接上图大家体会吧。(导线交叉的地方,如果有个红点,表示是联通的,否则就是互不相干的)"或门"的符号像一个子弹。
3.gif

用继电器做个异或门

"异或门"的功能是:左侧的两个输入电路一个联通另一个不联通时,右侧电路联通;否则右侧电路不联通。这次先画符号,大家可以先自己尝试用继电器画"异或门",锻炼一下思维,然后再向下看答案。
4.gif

答案揭晓!"异或门"的实现如下图所示。乍看很复杂,其实是有逻辑的。最右边的两个继电器其实是一个"或门",最左边两个继电器是两个"非门",中间两上两下共四个继电器,是两个"与门"。这样就好理解了。AB两个输入电路为A通、B不通的时候,整个"异或门"会通过下方的路线使灯泡亮;若A不通、B通,则会通过上方的线路使灯泡亮。其他情况灯泡都不会亮。
5.gif

 
做一些看起来可用的东西

与或非异或逻辑门电路虽然重要,却离构造CPU相距较远,做出来似乎也没什么成就感。那么我们用这些过于基础的器件,做一些有用的东西吧!
小小约定

为了表达方便,我们约定一下,逻辑门电路的输入(输出)线上有电流的时候,我们说输入为1(输出为1),否则就说输入为0(输出为0)。
振荡器

振荡器能够不断地输出0、1、0、1、0、1、0、1……这样的信号。这种东西虽然一时说不上有什么用,不过一定是有用到的时候的。振荡器做起来也简单得离谱。看下图所示电路。
6.gif

把非门的输出端连到输入端上。当输出为1时,输入也就成了1,那么输出就得变成0;然后输入也跟着变成0,这样输出又变回了1。循环翻转无休无止。振荡器能翻转多快,就看继电器的反应有多快了。(现代计算机用晶体管代替了继电器,晶体管比继电器翻转速度快得多,所以能够得到的频率更高,计算机的速度更快。而且晶体管比继电器省电)话说multisim12仿真的翻转速度也够可以的,本人截图也费了不少劲。
顺便给一个用继电器做振荡器的实际应用的例子:上学的时候上下课的铃声就是用继电器做的振荡器完成的。0101信号用锤子敲打铁盔表达了出来。
加法器

刚刚约定了,用1和0表示电路的通断。电路只有通断这两种状态,所以计算机只用0和1来表示数,这就是二进制啊。关于二进制和十进制的内容别人写得太多了,我就不提啦。要计算两个多位二进制数的和,可以分别计算各个数位上的结果,而各个数位的计算方法又是相同的,即"被加数+加数=>和的值+进位的值"。这用逻辑门表示如下图。
7.gif

A和B表示加数和被加数,C表示前一位计算的进位的值,C1灯泡表示本次计算的进位的值,S1灯泡表示本次计算的和的值。我找了半天,也没在multisim12里找到一位二进制数的加法器件的符号,大家看这个图就可以了。
8.png

要计算多位数,把单位数加法器首尾相连就可以了,如下图所示。这两张图是从《穿越计算机的迷雾》中拿来的。如果侵权,请告诉我,不然我就偷个懒不自己画啦。
9.png

寄存器

学汇编的时候听过这个东西,"寄存"这个词让我感觉寄人篱下可怜巴巴的。寄存器的功能是把数据(约定里说的0和1,实际就是电路的通断状态)保存下来,以后还可以取出来用。寄存器这东西比之前的器件都复杂,需要一步一步来做。
R-S触发器

先看下面这个电路,这是各种有存储功能的器件的基础。
10.gif

上图展示的是在R和S开关都断开的情况下启动电路得到的结果。《穿越计算机的迷雾》里说这种情况下,哪个灯泡亮是不一定的,就看哪个逻辑门转的快了。不过我用multisim12仿真的时候,两个灯泡是在忽亮忽灭不停地闪。这可以说是非正常人类使用R-S触发器的情况。下面再看看正常人类使用R-S触发器的情况。
11.gif

R-S触发器的R是Reset,意思是把Q灯泡重置为0,S是Set,意思是把Q灯泡置为1。可以看到,只闭合S,则Q亮NQ不亮;只闭合R,则Q不亮NQ亮;同时闭合RS,则Q和NQ都不亮;同时断开RS,则Q和NQ保持刚才的状态不变。
D触发器

既然要保存数据,我们就要求只在希望保存某个数据的时候存进去,否则就不理他。所以我们给R-S触发器加一个新的输入作为控制端,只有控制端为1的时候才能保存新来的数据。这里也把RS端合并为一个D端,用一个非门实现了只能使R和S有且只有一个开关是闭合的(即要么Q灯泡变为1要么Q灯泡变为0)。
12.gif

D触发器的符号我也没在multisim里找到,大家看这个吧。
13.png

上升沿D触发器

我们只希望在某一瞬间把数据存起来,而不是像D触发器那样,控制端为1的整个时间端都会保存新数据。(这样最安全)于是我们在D触发器基础上设计了上升沿D触发器。这个触发器只在控制端从0变为1的瞬间存储新数据。是不是很奇妙的设计?
14.gif

上升沿D触发器使用了两个D触发器,再加一个非门,就OK了。平时,我们把要存储的数据(D开关)放好。然后,当控制端CP为断开时,图中上面那个D触发器是能够存数据的,但是下面那个存不了。就是说新数据已经到了两个D触发器之间的导线上。在控制端CP闭合的瞬间,上面的D触发器无法再存新数据了,而下面的D触发器可以存新数据了,那么它存的是哪个新数据?只能是刚刚在两个D触发器之间的导线上的数据了。这个瞬间之后,新数据无法通过上面的D触发器,自然也就无法保存了。
这次我终于在multisim12里找到了上升沿D触发器的符号。
乒乓触发器

这是个有点类似振荡器的器件。两者的区别在于,振荡器是自动地改变输出,乒乓触发器是在输入一个上升沿的时候改变输出。电路图如下所示。
15.gif

可以看出,乒乓触发器其实就是把上升沿D触发器的非Q输出端接到了输入端。很显然每次存的新数据总是和输出信号相反。
乒乓触发器可以用来做计数器。计数器有这样的功能:每收到一个上升沿的信号,就增加1。例如下图所示的能统计二进制的00000到11111(即0到31)这32个数。计数器的每一位计数器件都是一个乒乓触发器。灯泡亮表示1,灯泡灭表示0。
16.gif

走马灯

利用上升沿D触发器还可以做"走马灯"。走马灯是每次都让前面一个灯泡亮的设备,最后一个灯泡亮过之后,又从第一个灯泡开始亮,循环往复。下图所示电路就是一个有5个灯泡循环走马的走马灯。为了在电路刚接通的时候让第一个灯亮起来,我加了两个开关S1和S2,大家可以分析一下怎么用S1和S2。这有助于加深体会上升沿D触发器的功能,并加速对更复杂器件的理解。
17.gif

寄存器

终于到这个小玩意了!
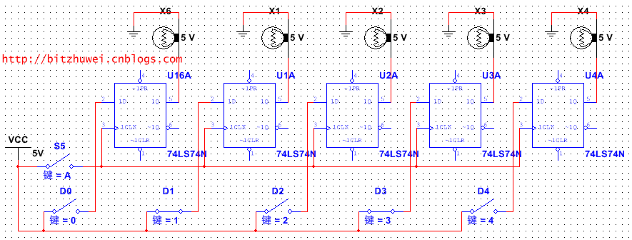
能保存5位二进制数的寄存器如下图所示。其实就是5个上升沿D触发器并列起来而已。
18.gif

想保存数据的时候,调整好D0、D1、D2、D3、D4五个开关(实际应用的时候就可能是其他电路的输出导线了),然后断开再闭合一下控制端的开关S5即可,数据就保存到了5个上升沿D触发器的Q端。
我这里只画了保存5位数的寄存器,是因为再画就太大了,在word里图就看不清楚了。我们知道现在计算机的寄存器已经到32位或者64位了。那就是有32或64个并列的上升沿D触发器组成一个寄存器。我们也看到了一个上升沿D触发器需要几十个继电器(晶体管),那么一个寄存器就需要上千个继电器(晶体管)了。而CPU里包含的寄存器、加法器等运算器还有各种控制器,其包含的继电器(晶体管)数目上百万也就很好理解了。内存条里的内存也是用上升沿D触发器和一个门电路组成存储一位(一个bit,8个bit是一个字节)的存储结构的,其包含的继电器(晶体管)数目可想而知有多少。
 
中场休息

到这里,做CPU需要的基础器件就差不多全了。不过再写下去就太长了,不利于理解和记忆。因此暂且中场休息,下一篇再继续介绍如何构造一个简单的CPU。
前面介绍的各自器件,可以用下表描述其继承关系。(索性把下一篇文章要介绍的器件也列出来了)
继电器
       
 非门电路
      
 与门电路
      
 或门电路
      
 异或门电路
      
振荡器
       
加法器
       
寄存器
       
 R-S
D
D↑
乒乓
计数器
  
    走马灯
   
    寄存器
多个数的加法器
  
    存储器
多bit存储器
多字存储器
有地址译码器的存储器
控制器
       
 手动
      
 半自动
      
 全自动
      
 
自言自语

自大学始,学软件工程至今已有7年。一共找到这么几本好书:《穿越计算机的迷雾》、《Orange'S OS:一个操作系统的实现》、《CLR via C#》。
读《穿》就是为了弄明白一个问题:为什么计算机能够计算?《穿》在下面这张图中让我明白了我一直想不明白的问题。
19.png

读《Orange》也是为了弄明白一个问题:进程到底是什么?
读《CLR via C#》还是为了弄明白一个问题:.NET虚拟机里都有什么?

来源:程序园用户自行投稿发布,如果侵权,请联系站长删除
免责声明:如果侵犯了您的权益,请联系站长,我们会及时删除侵权内容,谢谢合作!

相关推荐

2025-10-24 21:29:31

举报

2025-11-27 04:43:56

举报

懂技术并乐意极积无私分享的人越来越少。珍惜
您需要登录后才可以回帖 登录 | 立即注册