登录
/
注册
首页
论坛
其它
首页
科技
业界
安全
程序
广播
Follow
关于
导读
排行榜
资讯
发帖说明
登录
/
注册
账号
自动登录
找回密码
密码
登录
立即注册
搜索
搜索
关闭
CSDN热搜
程序园
精品问答
技术交流
资源下载
本版
帖子
用户
软件
问答
教程
代码
写记录
写博客
小组
VIP申请
VIP网盘
网盘
联系我们
发帖说明
道具
勋章
任务
淘帖
动态
分享
留言板
导读
设置
我的收藏
退出
腾讯QQ
微信登录
返回列表
首页
›
业界区
›
安全
›
Redis的ZSet底层数据结构,ZSet类型全面解析 ...
Redis的ZSet底层数据结构,ZSet类型全面解析
[ 复制链接 ]
佟棠华
2025-6-10 16:38:01
猛犸象科技工作室:
网站开发,备案域名,渗透,服务器出租,DDOS/CC攻击,TG加粉引流
文章目录
一、ZSet有序集合类型
1.1 简介
1.2 应用场景
1.3 底层结构
1.4 ZSet常用命令
二、ZSet底层结构详解
2.1 数据结构
2.2 压缩列表ZipList
2.3 跳表详解
2.3.1 跳表是什么(what)
2.3.2 跳表怎么做的(how)
2.3.3 为什么需要跳表(WHY)/跳表高效的动态插入和删除
2.3.4 ZSet中的跳表
2.4 什么时候采用压缩列表、什么时候采用跳表
三、Redis跳表与MySQL B+树
3.1 对比
3.2 MySQL为什么用B+树,而不是跳表
3.3 ZSet为什么用跳表,而不是B+树/红黑树/二叉树
四、Hash、B+树、跳表的比较
一、ZSet有序集合类型
1.1 简介
详细介绍:Redis五种数据类型、String、List、Set、Hash、ZSet
ZSet(有序集合)即SortedSet,是一个自动根据元素score排序的有序集合。它是一个可排序的set集合,在 Set 的基础上增加了一个权重参数 score,使得集合中的元素能够按 score 进行有序排列。在 Redis 中,有序集合的最大成员数是 2^32 - 1。ZSet具备下列特性:
可排序。根据score值排序,如果多个元素score相同 则会按照字典进行排序
元素不重复,member必须唯一。注意:集合成员是唯一的,但评分可以重复
查询速度快,也可以根据member查询分数
在 Zset 中,集合元素的添加、删除和查找的时间复杂度都是 O(logn),这得益于 Redis 使用跳表SkipList来实现 Zset。
因为ZSet的可排序特性,经常被用来实现排行榜这样的功能。
1.2 应用场景
排行榜应用:有序集合使得我们能够方便地实现排行榜,比如网站的文章排行、学生成绩排行等。
带权重的消息队列:可以通过 score 来控制消息的优先级。
时间线:使用 Zset 来实现时间线功能。例如将发布的消息作为元素、消息的发布时间作为分数,然后用 Zset 来存储和排序所有的消息。你可以很容易地获取到最新的消息,或者获取到任何时间段内的消息。
延时队列:你可以将需要延时处理的任务作为元素,任务的执行时间作为分数,然后使用 Zset 来存储和排序所有的任务。你可以定期扫描 Zset,处理已经到达执行时间的任务。
以上只是 ZSet 的一些常见应用场景,实际上Zset 的应用非常广泛,只要是需要排序和排名功能的场景,都可以考虑使用 ZSet。
1.3 底层结构
ZSet与Java中的TreeSet有些类似,但底层数据结构却差别很大。ZSet中的每一个元素都带有一个score属性,可以基于score属性对元素排序。底层实现有两种方式:当元素较少或总体元素占用空间较少时,使用
压缩列表ZipList
来实现;当不符合使用压缩列表的条件时,使用
跳表SkipList+ 字典hashtable
来实现。注意,集合成员是唯一的,但是评分可以重复。
Redis ZSet 的底层实现为
跳跃列表和哈希表
两种,跳跃列表保证了元素的排序和快速的插入性能,哈希表则提供了快速查找的能力。
当元素数量不多时,HT和SkipList的优势不明显,而且更耗内存。因此zset还会采用
ZipList
结构来节省内存,不过需要同时满足两个条件:
元素数量小于zset_max_ziplist_entries,默认值128
每个元素都小于zset_max_ziplist_value字节,默认值64
补充
:ziplist本身没有排序功能,而且没有键值对的概念,因此需要有zset通过编码实现:
ZipList是连续内存,因此score和element是紧挨在一起的两个entry,element在前,score在后
score越小越接近队首,score越大越接近队尾,按照score值升序排列
注意事项
:
有序集合中的元素是唯一的,但分数(score)可以重复。
插入、删除、查找的时间复杂度都是 O(log(N))。对于获取排名(排行榜)的操作,Redis 有序集合是非常高效的。
1.4 ZSet常用命令
ZSet的常见命令有:
ZADD key [NX|XX] [CH] [INCR] score member [score member ...] :添加一个或多个元素到zset ,如果已经存在则更新其score值
ZREM key member [member ...] :删除zset中的一个指定元素
ZSCORE key member : 获取zset中的指定元素的score值
ZRANK key member:获取指定元素在zset 中的排名(从0开始)
ZCARD key:获取zset中的元素个数
ZCOUNT key min max:统计score值在给定范围内的所有元素的个数
ZINCRBY key increment member:让zset中的指定元素自增,步长为指定的increment值
ZRANGE key start stop [WITHSCORES]:按返回有序集合中的,下标在 之间的元素(有
WITHSCORES
会显示评分)
zrevrange key start stop [WITHSCORES] :
ZRANGEBYSCORE key min max [WITHSCORES] [LIMIT offset count]:返回score值介于到之间(含两端)的成员,limit offset count即是偏移数目(score从小到大)
zrevrangebyscore key max min [WITHSCORES] [LIMIT offset count] :根据score值从大到小排列
ZDIFF、ZINTER、ZUNION:求差集、交集、并集
注意:所有的排名默认都是升序,如果要降序则在命令的Z后面添加REV即可,例如:
升序
获取sorted set 中的指定元素的排名:ZRANK key member
降序
获取sorted set 中的指定元素的排名:ZREVRANK key memeber
127.0.0.1:6379> zadd zset1 1 first 2 second 3 third 4 four #往zset添中加一个或多个元素
(integer) 4
127.0.0.1:6379> zrange zset1 0 -1 #返回有序集合中、下标在<start> <end>之间的元素(有 WITHSCORES 会显示评分)。0 -1 表示所有元素
1) "first"
2) "second"
3) "third"
4) "four"
127.0.0.1:6379> zrevrange zset1 0 -1
1) "four"
2) "third"
3) "second"
4) "first"
127.0.0.1:6379> zscore zset1 third #获取zset中的third元素的score值
"3"
127.0.0.1:6379> zrank zset1 third #返回third在集合中的排名,从0开始
(integer) 2
127.0.0.1:6379> zrevrank zset1 third
(integer) 1
127.0.0.1:6379> zrangebyscore zset1 -inf +inf #给zset集合中的元素从小到大排序,-inf:负无穷,+inf:正无穷。返回score值介于-inf到+inf之间(含两端)的成员(score从小到大)
1) "first"
2) "second"
3) "third"
4) "four"
127.0.0.1:6379> zrangebyscore zset1 -inf +inf withscores #从小到大排序并输出键值
1) "first"
2) "1"
3) "second"
4) "2"
5) "third"
6) "3"
7) "four"
8) "4"
127.0.0.1:6379> zrangebyscore zset1 -inf 1 withscores #指定负无穷到1的范围
1) "first"
2) "1"
127.0.0.1:6379> zrem zset1 four #移除zset集合中指定的元素
(integer) 1
127.0.0.1:6379> zcard zset1 #查看zset集合中元素个数
(integer) 3
127.0.0.1:6379> zrangebyscore zset1 1 2 withscores #根据score值从小到大排列
1) "first"
2) "1"
3) "second"
4) "2"
127.0.0.1:6379> zrevrangebyscore zset1 2 1 withscores #根据score值从大到小排列
1) "second"
2) "2"
3) "first"
4) "1"
127.0.0.1:6379> zcount zset1 1 2 #统计score值在1到2之间的元素个数
(integer) 2
复制代码
二、ZSet底层结构详解
2.1 数据结构
有序集合Zset底层实现会根据实际情况选择使用压缩列表(ziplist)或者跳跃表(skiplist):当元素较少或总体元素占用空间较少时,使用
压缩列表ZipList
来实现;当不符合使用压缩列表的条件时,使用
跳表SkipList+ 字典hashtable
来实现。
Redis ZSet 的底层实现为
跳跃列表和哈希表
两种,跳跃列表保证了元素的排序和快速的插入性能,哈希表则提供了快速查找的能力。
当元素数量不多时,HT和SkipList的优势不明显,而且更耗内存。因此zset还会采用
ZipList
结构来节省内存,不过需要同时满足两个条件:
元素数量小于zset_max_ziplist_entries,默认值128
每个元素都小于zset_max_ziplist_value字节,默认值64
具体细节可参考本文1.3小节
2.2 压缩列表ZipList
ZipList是一种特殊的“双端链表”(并非链表),由一系列特殊编码的连续内存块组成,像内存连续的数组。可以在任意一端进行压入/弹出操作,并且该操作的时间复杂度为O(1)。
压缩列表 底层数据结构:本质是一个数组,增加了列表长度、尾部偏移量、列表元素个数、以及列表结束标识,有利于快速寻找列表的首尾节点;但对于其他正常的元素,如元素2、元素3,只能一个个遍历,效率仍没有很高效。
属性类型长度说明zlbytesuint32_t4字节一个 4 字节的整数,表示整个压缩列表占用的字节数量,包括 自身的大小zltailuint32_t4字节一个 4 字节的整数,记录压缩列表表尾节点距离压缩列表的起始地址有多少字节,通过这个偏移量,可以确定表尾节点的地址zllenuint16_t2字节一个 2 字节的整数,表示压缩列表中的节点数量。最大值为UINT16_MAX(65534),如果超过这个数,此处会记录为65535,但节点的真实数量需要遍历整个压缩列表才能计算出entry列表节点不定压缩列表中的元素,每个元素都由一个或多个字节组成,节点的长度由节点保存的内容决定。每个元素的第一个字节(又称为"entry header")用于表示这个元素的长度以及编码方式zlenduint8_t1字节一个字节,特殊值0xFF(十进制255),表示压缩列表的结束
注意:
如果查找定位首个元素或最后1个元素,可以通过表头 “zlbytes”、“zltail_offset” 元素快速获取,复杂度是 O(1)。但是查找其他元素时,就没有这么高效了,只能逐个查找下去,比如 entryN 的复杂度就是 O(N)
ZipList虽然节省内存,但申请内存必须是连续空间,如果内存占用较多,申请效率较低。
2.3 跳表详解
学习一个新知识,从三方面分析:WHAT、WHY、HOW
2.3.1 跳表是什么(what)
**SkipList(跳表)**首先是链表,
在有序链表的基础上,增加了多级索引,通过多级索引位置的转跳,实现了快速查找元素
。但与传统链表相比有几点差异:
元素按照升序排列存储
节点可能包含多个指针,指针跨度不同
在 Redis 源码中,跳跃表的结构定义如下:
typedef struct zskiplistNode {
robj *obj;
double score;
struct zskiplistNode *backward;
struct zskiplistLevel {
struct zskiplistNode *forward;
unsigned int span;
} level[];
} zskiplistNode;
typedef struct zskiplist {
struct zskiplistNode *header, *tail;
unsigned long length;
int level;
} zskiplist;
复制代码
zskiplistNode 结构体表示跳跃表中的一个节点,包含元素对象(obj)、分数(score)、指向前一个节点的指针(backward)和一个包含多个层的数组(level)。每一层都包含一个指向下一个节点的指针(forward)和一个表示当前节点到下一个节点的跨度(span)。
zskiplist 结构体表示一个跳跃表,包含头节点(header)、尾节点(tail)、跳跃表中的节点数量(length)和当前跳跃表的最大层数(level)。
跳表查找、插入和删除操作的时间复杂度都是 O(logN)。
SkipList的特点
:
跳跃表是一个双向链表,每个节点都包含score和ele值
节点按照score值排序,score值一样则按照ele字典排序
每个节点都可以包含多层指针,层数是1到32之间的随机数
不同层指针到下一个节点的跨度不同,层级越高,跨度越大
增删改查效率与红黑树基本一致,实现却更简单
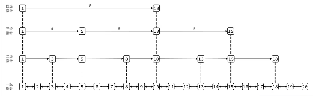
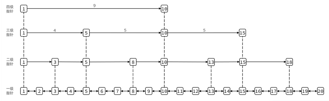
对于一个单链表来说,即使链表中的数据是有序的,如果我们想要查找某个数据,也必须从头到尾的遍历链表,很显然这种查找效率是十分低效的,时间复杂度为O(n)。
普通链表想查找元素27,只能从链表头部一个个往后遍历,需要遍历6次 才能找到元素27
2.3.2 跳表怎么做的(how)
跳表怎么做的(how):建立多级索引
如建立一级索引
如果觉得慢,可以建立二级索引
当数据量特别大的时候,跳表的时间复杂度为 O(logN)。其本身利用的思想,有点类似于二分法。
2.3.3 为什么需要跳表(WHY)/跳表高效的动态插入和删除
因为普通链表查找一个元素 时间复杂度O(n);而跳表查找的时间复杂度为O(logn),查找速度更快。不仅如此,删除、插入等操作的时间复杂度也是O(logn)
跳表这个动态数据结构,不仅支持查找操作,还支持动态的插入、删除操作,而且插入、删除操作的时间复杂度也是 O(logn)。
对于单纯的单链表,需要遍历每个结点来找到插入的位置。但是对于跳表来说,因为其查找某个结点的时间复杂度是 O(logn),所以这里查找某个数据应该插入的位置,时间复杂度也是 O(logn)。
2.3.4 ZSet中的跳表
SkipList作为ZSet的存储结构,整体存储结构如下图,核心点主要是包括一个dict对象和一个skiplist对象。dict保存key、value,key为元素,value为分值;skiplist保存的有序的元素列表,每个元素包括元素和分值。
上图中 zskiplist 结构包含以下属性:
header:指向跳表的表头节点
tail:指向跳表的表尾节点
level:记录目前跳表内,层数最大的那个节点层数(表头节点的层数不计算在内)
length:记录跳表的长度,也就是跳表目前包含节点的数量(表头节点不计算在内)
位于 zskiplist 结构右侧是四个 zskiplistNode 结构,该结构包含以下属性:
层(level):节点中用 L1、L2、L3 等字样标记节点的各个层,L1 代表第一层,L2 代表第二层,以此类推。每个层都带有两个属性:前进指针和跨度。前进指针用于访问位于表尾方向的其它节点,而跨度则记录了前进指针所指向节点和当前节点的距离。
后退(backward)指针:节点中用 BW 字样标识节点的后退指针,它指向位于当前节点的前一个节点。后退指针在程序从表尾向表头遍历时使用。
分值(score):各个节点中的 1.0、2.0 和 3.0 是节点所保存的分值。在跳跃表中,节点按各自所保存的分值从小到大排列。
成员对象(obj):各个节点中的 o1、o2 和 o3 是节点所保存的成员对象。
2.4 什么时候采用压缩列表、什么时候采用跳表
什么时候采用压缩列表、什么时候采用跳表呢
有序集合保存的元素数量小于128个
有序集合保存的所有元素的长度小于64字节
上述 1且2的时候,采用压缩列表;否则采用跳表
三、Redis跳表与MySQL B+树
3.1 对比
Redis跳表
:
B+Tree
:
MySQL B+树
:
相比于标准的B+树,InnoDB使用的B+树有如下特点:
B+ 树的叶子节点之间是用「双向链表」进行连接,既能向右遍历、也能向左遍历
B+ 树点节点内容是数据页,数据页里存放了用户的记录以及各种信息,每个数据页默认大小是 16 KB
区别
:
MySQL 的 B+ 树、Redis 的跳表都是用于存储有序数据的数据结构,但它们有一些关键的区别,使得它们在不同的场景和用途中各有优势。
结构差异:B+ 树是一种多路搜索树,每个节点可以有多个子节点,而跳表是一种基于链表的数据结构,每个节点只有一个下一个节点,但可以有多个快速通道指向后面的节点。
空间利用率:B+ 树的磁盘读写操作是以页(通常是 4KB)为单位的,每个节点存储多个键值对,可以更好地利用磁盘空间,减少 I/O 操作。而跳表的空间利用率相对较低。
插入和删除操作:跳表的插入和删除操作相对简单,时间复杂度为 O(logN),并且不需要像 B+ 树那样进行复杂的节点分裂和合并操作。
范围查询:B+ 树的所有叶子节点形成了一个有序链表,因此非常适合进行范围查询。而跳表虽然也可以进行范围查询,但效率相对较低。
因此,B+ 树和跳表不能简单地相互替换。在需要大量进行磁盘 I/O 操作和范围查询的场景(如数据库索引)中,B+ 树可能是更好的选择;而在主要进行内存操作,且需要频繁进行插入和删除操作的场景(如 Redis)中,跳表可能更有优势。
3.2 MySQL为什么用B+树,而不是跳表
MySQL是持久化数据库、即存储到磁盘上,因此查询时要求更少磁盘 IO,且 Mysql 是读多写少的场景较多,显然 B+ 树更加适合Mysql。
Redis是直接操作内存的、并不需要磁盘io;而MySQL需要去读取磁盘io,所以MySQL使用b+树的方式去减少磁盘io。B+树原理是 叶子节点存储数据、非叶子节点存储索引,每次读取磁盘页时就会读取一整个节点,每个叶子节点还要指向前后节点的指针,其目的是最大限度地降低磁盘io
数据在内存中读取 耗费时间是磁盘IO读取的百万分之一,而Redis是内存中读取数据、不涉及IO,因此使用了跳表,跳表模型是更快更简单的方式
3.3 ZSet为什么用跳表,而不是B+树/红黑树/二叉树
1)ZSet为什么不用B+树,而用跳表
时间复杂度优势
:跳表是一种基于链表的数据结构,可以在O(log n)的时间内进行插入、删除和查找操作。而B树需要维护平衡,操作的时间复杂度较高,通常为O(log n)或者更高。在绝大多数情况下,跳表的性能要优于B树。
简单高效
:跳表的实现相对简单,并且容易理解和调试。相比之下,B树的实现相对复杂一些,需要处理更多的情况,例如节点的分裂和合并等操作。
空间利用率高
:在关键字比较少的情况下,跳表的空间利用率要优于B树。B树通常需要每个节点存储多个关键字和指针,而跳表只需要每个节点存储一个关键字和一个指针。
并发性能好
:跳表的插入和删除操作比B树更加简单,因此在并发环境下更容易实现高性能。在多线程读写的情况下,跳表能够提供较好的并发性能。
总的来说,Redis选择跳表作为有序集合数据结构的底层实现,是基于跳表本身的优点:时间复杂度优势、简单高效、空间利用率高和并发性能好。这使得Redis在处理有序集合的操作时能够获得较好的性能和并发能力。
Redis是内存数据库、不存在IO的瓶颈,而B+树纯粹是为了MySQL这种IO数据库准备的。B+树的每个节点的数量都是一个MySQL分区页的大小。
2)ZSet为什么不用红黑树、二叉树
红黑树、二叉树查找一个元素的时间复杂度也是O(logn)
ZSet有个核心操作,范围查找:跳表效率比红黑树高,跳表可以做到 logn 时间复杂度内,快速查找,找到区间起点、依次往后遍历即可,但红黑树范围查找的效率没有跳表高(每一层加了指针)
跳表实现比红黑树及平衡二叉树简单、易懂:可以有效控制跳表的索引层级来控制内存的消耗,
四、Hash、B+树、跳表的比较
[table][tr]数据结构实现原理key查询方式查找效率存储大小插入、删除效率[/tr][tr][td]Hash[/td][td]哈希表[/td][td]支持单key[/td][td]接近O(1)[/td][td]小,除了数据没有额外的存储[/td][td]O(1)[/td][/tr][tr][td]B+树[/td][td]平衡二叉树扩展而来[/td][td]单key,范围,分页[/td][td]O(logn)[/td][td]除了数据,还多了左右指针,以及叶子节点指针[/td][td]O(logn),需要调整树的结构,算法比较复杂[/td][/tr][tr][td]跳表[/td][td]有序链表扩展而来[/td][td]单key,分页[/td][td]O(logn)[/td][td]除了数据,还多了指针,但是每个节点的指针小于
ZSet
Redis
底层
数据结构
类型
相关帖子
云智计划_数据结构_并查集
线上遇到的redis和数据库数据未同步问题、redisson内部实现问题
数据结构-哈希表
【python】字典数据结构的设计原理学习
详解Flask3.x版本下两大类型内存马
大疆不同任务类型执行逻辑,上云API源码分析
Flink学习笔记:状态类型和应用
[数据结构/Java] 数据结构之循环队列
原始类型与泛型对比笔记
延迟队列的实现范式——ZSet与Stream方案对比、时间轮思想与使用边界
回复
使用道具
举报
提升卡
置顶卡
沉默卡
喧嚣卡
变色卡
千斤顶
照妖镜
相关推荐
业界
云智计划_数据结构_并查集
1
136
簑威龙
2025-11-30
安全
线上遇到的redis和数据库数据未同步问题、redisson内部实现问题
0
378
柏雅云
2025-11-30
业界
数据结构-哈希表
2
60
碛物
2025-12-01
业界
【python】字典数据结构的设计原理学习
2
307
颛孙中
2025-12-03
业界
详解Flask3.x版本下两大类型内存马
3
1007
鞠彗云
2025-12-03
业界
大疆不同任务类型执行逻辑,上云API源码分析
1
85
迭婵椟
2025-12-12
业界
Flink学习笔记:状态类型和应用
0
176
茹静曼
2025-12-12
安全
[数据结构/Java] 数据结构之循环队列
0
498
豺独
2025-12-14
业界
原始类型与泛型对比笔记
0
776
晖顶蝇
2025-12-17
业界
延迟队列的实现范式——ZSet与Stream方案对比、时间轮思想与使用边界
0
507
支智敏
2025-12-18
回复
(6)
老僻贞
2025-10-29 00:48:17
回复
使用道具
举报
照妖镜
程序园永久vip申请,500美金$,无限下载程序园所有程序/软件/数据/等
yyds。多谢分享
稞冀
2025-11-21 11:10:54
回复
使用道具
举报
照妖镜
猛犸象科技工作室:
网站开发,备案域名,渗透,服务器出租,DDOS/CC攻击,TG加粉引流
这个好,看起来很实用
孙淼淼
2025-11-24 09:00:35
回复
使用道具
举报
照妖镜
猛犸象科技工作室:
网站开发,备案域名,渗透,服务器出租,DDOS/CC攻击,TG加粉引流
喜欢鼓捣这些软件,现在用得少,谢谢分享!
伏滢
2025-11-27 16:51:46
回复
使用道具
举报
照妖镜
猛犸象科技工作室:
网站开发,备案域名,渗透,服务器出租,DDOS/CC攻击,TG加粉引流
感谢,下载保存了
拼潦
2025-12-6 02:58:12
回复
使用道具
举报
照妖镜
程序园永久vip申请,500美金$,无限下载程序园所有程序/软件/数据/等
感谢分享
越蔓蔓
2025-12-10 07:19:05
回复
使用道具
举报
照妖镜
猛犸象科技工作室:
网站开发,备案域名,渗透,服务器出租,DDOS/CC攻击,TG加粉引流
前排留名,哈哈哈
高级模式
B
Color
Image
Link
Quote
Code
Smilies
您需要登录后才可以回帖
登录
|
立即注册
回复
本版积分规则
回帖并转播
回帖后跳转到最后一页
浏览过的版块
业界
科技
签约作者
程序园优秀签约作者
发帖
佟棠华
2025-12-10 07:19:05
关注
0
粉丝关注
20
主题发布
板块介绍填写区域,请于后台编辑
财富榜{圆}
3934307807
991124
anyue1937
9994891
kk14977
6845357
4
xiangqian
638210
5
韶又彤
9997
6
宋子
9982
7
闰咄阅
9993
8
刎唇
9993
9
俞瑛瑶
9998
10
蓬森莉
9950
查看更多
今日好文热榜
444
热点 Key 与大 Key 治理——识别、拆分、预
641
Media Extended
319
vlookup的终结者splookup,9个案例讲透查询
846
ROS2之Launch介绍
883
精选 8 个 .NET 开发实用的类库,效率提升
78
精选 8 个 .NET 开发实用的类库,效率提升
568
精选 8 个 .NET 开发实用的类库,效率提升
138
精选 8 个 .NET 开发实用的类库,效率提升
112
精选 8 个 .NET 开发实用的类库,效率提升
609
alist如何将默认布局设置为图片布局
1011
Kali2025.4+Cherry Studio一键配置HexStrik
419
PHP 之高级面向对象编程 深入理解设计模式
416
PHP 之高级面向对象编程 深入理解设计模式
572
升级curl版本,及升级后引起的动态库链接不
295
2025年GEO优化服务商全景对比:五大核心维
779
AI Agent详解
983
Buildah 简明教程:让镜像构建更轻量,告别
610
OceanBase 在滴滴大规模运维经验以及新功能
975
[CSS+]HTML Learn Data Day 2
96
掌握相关性分析:读懂数据间的“悄悄话”