找回密码
 立即注册
首页 业界区 科技 写一个给自己的博客

写一个给自己的博客

泻缥 2025-6-9 19:51:58
现在开始刚刚好

写本文的时候在脑海中回顾了一下自己的写作之路,从刚毕业时在豆瓣写自己的读书随笔,到后来知乎、技术论坛的技术内容,这一路写过来,有些文章被设为板块精品,也有写文章最后可能没有几个人被推送到过,但我对于曝光度其实还会,只是逐渐得内心深处感觉有一些过去一直被自己忽视的部分在这个过程中逐渐清晰浮现。
前一段时间忽然有些心烦意乱,一想到不知不觉已经过了而立之年,总感觉自己应该随时从空气中抓出一把什么来满足自己的渴望。这一霎那突然明白,有的时候的烦恼在于可能性太多,而一辈子又太短,人注定只能从全部可能性中走自己的路。
想到这里突然释然,再年轻几年还无法拥有这么清晰的视角,晚几年或许不一定还有心气,写博客就像人生中任何想做却犹豫的事,既然想写,现在开始其实刚刚好。
何为为自己而写

其实在琢磨写博客的时候,我在思考的是另一个问题:这么多人积极参与开源到底是图什么?作为程序员辛辛苦苦,花费大量的时间经历,发布到开源社区,运气好一些有一些人用,但也不见得真的打赏捐赠,运气不好一点,这个项目可能没有几个人甚至打开过页面。
写博客勉强算是内容创作分发,从商业模式的角度来看,看B站、音符台就会发现,要么是通过免费分发,做一个demo小样,将用户引入私域进行转换,要么就是类似KOL经济,通过宣传或者带货变现。
由于在博客中不太可能突然推一个什么按摩仪广告,因此我更倾向于写博客的价值更多的是类似参与开源项目的价值,真正的收获与乐趣在于创作,乐在其中。因此从动笔的这天就决定,我要首先写一个自己既在写的时候乐在其中,并且看的时候有所收获的博客,而不是带着指标和量化来写,正如长期主义其实是看向远方的同时做好当下。
流通之外的价值

无论从商业的角度,还是从设计的角度来谈一个模式,价值链中都逃不开消费者,正如交易需要存在买家,产品需要满足用户的需求来体现价值。
而巧妙的就是,为自己而写的博客就像是自传,其实完成的那一刻,它的价值就已经体现了大半,剩下流通与分发,更多则是锦上添花了。
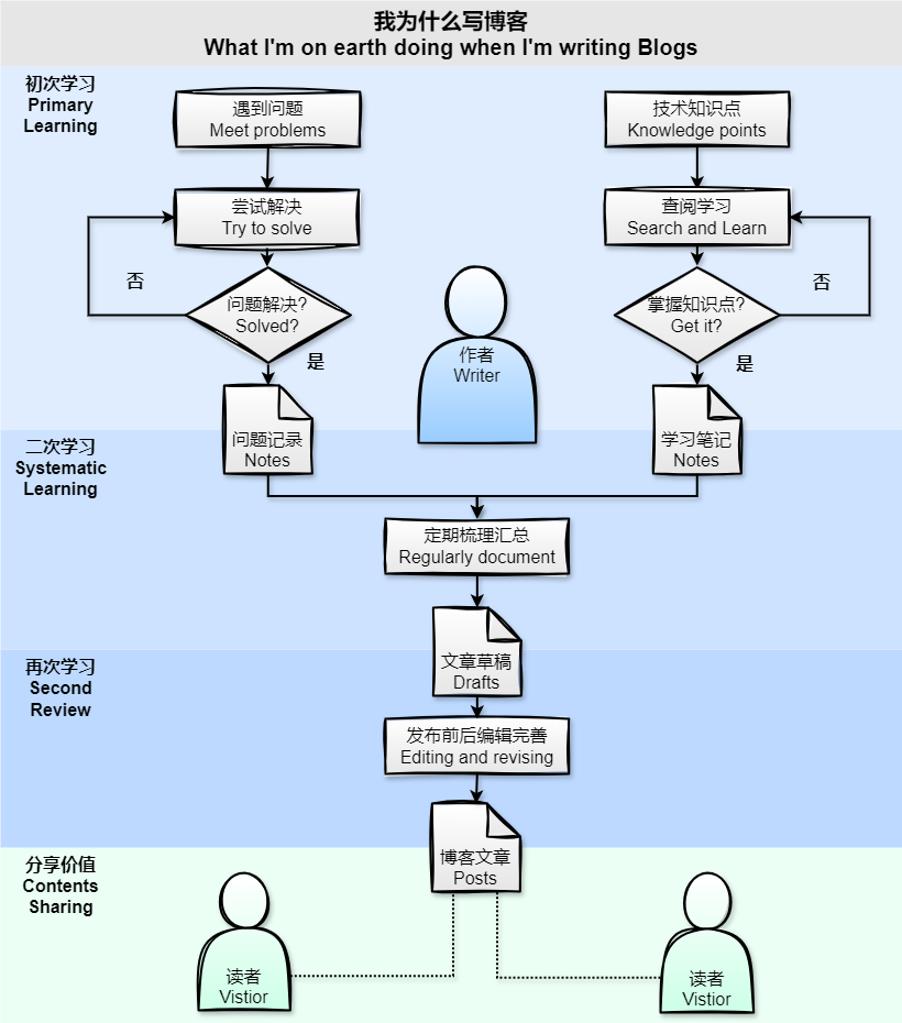
1.png

冲得快并非跑得远

还记得当年赶毕业论文,尽兴之处整整两天半没有合眼,完成后整整睡了一天,随后几个月再也没有任何写作的动力,如今回想当时自己的内容,无非是一些意大利面拌四十二号混凝土的过程,只是在专注着混的方法不要和别人的重复。
也是因此觉得,必须得经历了一些什么,到了某个人生的时刻,才能明白其实人生很难,人生也很简单,迷迷糊糊好高骛远地做几十遍,不如认认真真踏踏实实地研究一遍。
因此,正如上节价值中的附图,我会把一些平常遇到的问题、平常想要学习的知识点先自己记录总结之后,再以一种比较系统的方式呈现在博客中,必要时会设计实验环境复现。
我的博客计划重点记录我对linux和网络技术(尤其是数通方向)的学习与思考,并且根据学习进度会添加一些密码学技术的内容,其中对于上述部分有直观重叠的就是VPN技术与系统防火墙指令。
我会尽量把内容控制在与主题相关的深度范围,例如数字证书中的密码技术,就不会深入密码技术本身,而是倾向于使用openssl或者pyopenssl这种成熟库来实现;如果到了密码技术的章节,则会尽量在AI助手的辅助下实现热门算法的过程。

来源:程序园用户自行投稿发布,如果侵权,请联系站长删除
免责声明:如果侵犯了您的权益,请联系站长,我们会及时删除侵权内容,谢谢合作!

相关推荐

您需要登录后才可以回帖 登录 | 立即注册