找回密码
 立即注册
首页 业界区 安全 CV工程师专用键盘开源项目硬件分析

CV工程师专用键盘开源项目硬件分析

凉砧掌 2025-6-9 13:44:24
哈哈,容我介绍一下,如果大家对电子感兴趣,可以看一下下面的图片,会经常更新优秀的原创文章。再次感谢每一个努力的电子爱好者。
1.png

1、前言

作为一个电子发烧友,你是否有遇到过这样的问题呢。当我们去查看函数定义的时候,需要敲击鼠标右键之后选择go to definition。更高级一些,我们使用键盘的快捷键来查看定义,这时候可以想象一下,你左手按下ALT,右手按键F12,这大大的增加了我们写代码或者查看代码的速度。
那有没有一个更好的方式来帮助我们按下快捷键的。
咱们先大概构思下。首先,装置需要小巧且轻便的,而且最好是无线的。其次,装置需要支持充电功能,方便进行携带。比如可放在口袋里。最后,装置需要按需定义快捷键,方便用户根据需要来自定义。
好啦,经过头脑风暴之后,大家想必对需要实现的功能都有了些许了解。有句话说的好,一定要多去参考,多去学习,千万不可以闭门造车。
2、开源项目介绍

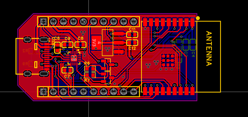
2.1 项目总览

开源项目地址:CV工程师专用键盘
作品的颜值还是不用说,是真的好看。下面我们来分析一下它的原理图部分。
2.png

2.2 ESP32最小系统(底板)

参考博客1:【合宙ESP32C3 Arduino开发】第一篇:初探合宙ESP32C3
参考博客2:ESP32C3硬件资料
项目使用的是ESP32-C3最小系统,万万没想到这款最小系统竟然有两个版本,带串口和不带串口的。最好使用带串口的,这样可以进行串口打印以及IDE调试。
3.png

4.png

本项目是自己设计的最小系统,使用的是ESP32-C3-WROOM-02。这里小伙伴们就有疑问啦,这个和ESP32-C3有什么区别呢。这里可以理解为ESP32-C3是ESP32-C3-WROOM-02的子集,稍微给大家介绍。
最小系统原理图如下图所示,各个部分的功能已经标出。
5.png

6.png

设计ESP32-C3-WROOM-02的目的是将芯片所需的电路(晶振、外置flash、天线等)全部合封,减少用户的负担,电路更加清爽。这里附上官方的手册。ESP32-C3-WROOM-02手册
有了这个模块,想想就美滋滋的。一个项目中,可以省下很多时间呢。
7.png

自己设计的引脚接口如下所示。
8.png

2.3 按键板-电池管理电路

首先介绍和底板连接的接口部分,这里不做介绍了哈。
9.png

下面就非常重要了,可以看出这里正式大名鼎鼎的电池管理电路。使用的芯片是ETA9741。这里附上芯片手册链接:ETA9741芯片手册
10.png

下图是芯片手册的参考图,在本次项目中LED显示和按键均不需要,因此我这边给划掉了。另外,这里8和9引脚接入数字低即可。
我说一下哈,这里最好把小灯加上,因为咱们需要充电,充到什么时候没有一个依据怎么办。
11.png

当电池正常放电过程中,经过ETA941芯片后得到5V电压,然后下图所示的的开关打向左侧,可以给后续的电路给电。如果向停止工作的话,将下图所示的开关打向右侧即可。
12.png

当电池需要进行充电时候,需要数据线连接底板的TYPEC接口,然后下图所示的的开关打向左侧,可以给电池充电。
13.png

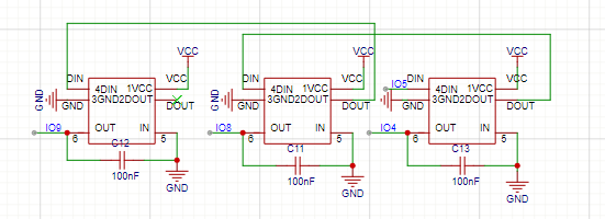
2.4 按键板-按键电路

可以看出3个按键的RGB级联在了一起。芯片的OUT端分别接入IO4、IO8、IO9。这三个用于检测按键是否被按下。
最开始按键的DIN引脚接入了IO5,因为这里使用的按键是支持RGB灯的,所以通过IO5来控制级联的RGB小灯,从而产生不同的灯光效果。
14.png

本文由博客一文多发平台 OpenWrite 发布!

来源:程序园用户自行投稿发布,如果侵权,请联系站长删除
免责声明:如果侵犯了您的权益,请联系站长,我们会及时删除侵权内容,谢谢合作!

相关推荐

2025-10-27 23:34:07

举报

2025-11-25 23:49:54

举报

您需要登录后才可以回帖 登录 | 立即注册