找回密码
 立即注册
首页 业界区 安全 点亮小灯之电路分析

点亮小灯之电路分析

站竣凰 2025-6-8 13:07:42
1.png

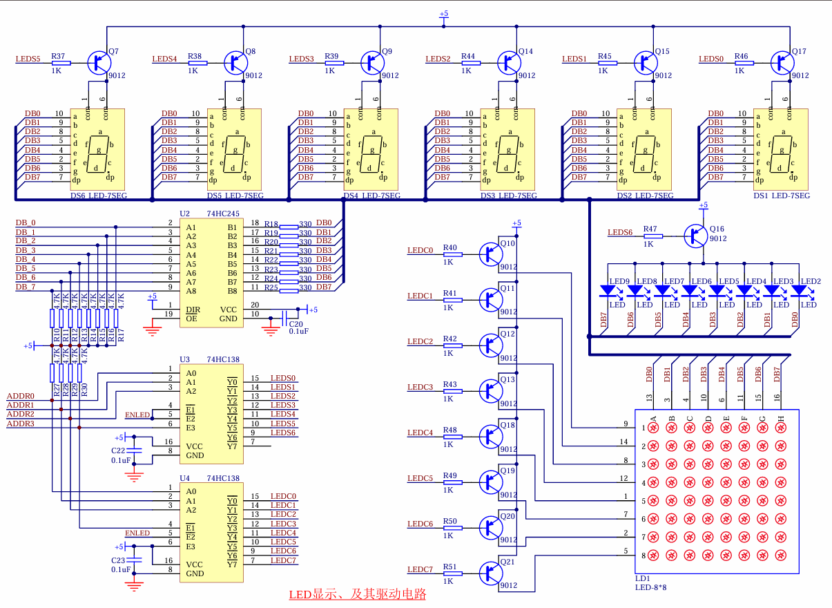
以LED2为例
LED亮灯

2.png

DB0需要为低电平,Q16需要导通,此时LED2才有电流通过,LED2才能亮灯
Q16导通

箭头朝内PNP,导通电压顺箭头过,电压导通,电流控制。
基极接5V电压,欲使Q16导通,则LEDS6则是低电平
LEDS6低电平

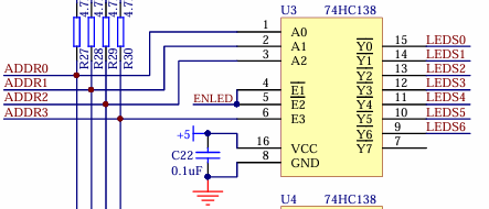
3.png

在74HC138芯片内,首先需要芯片起作用:
即使能引脚4号脚和使能引脚5号脚低电平有效,使能引脚6号脚高电平有效
即EDLED低电平,ADDR3高电平
欲使LEDS6低电平,需要9号脚低电平:
根据74HC138真值表可知,当A2高电平,A1高电平,A0低电平时,则9号脚低电平
A2高电平即ADDR2高电平
A1高电平即ADDR1高电平
A0低电平即ADDR0低电平
综上:欲使LEDS6低电平,则ADDR0低电平,ADDR1高电平,ADDR2高电平,ADDR3高电平,ENLED低电平
ADDR0低电平,ADDR1高电平,ADDR2高电平,ADDR3高电平


欲使ADDR0低电平,则P1.0低电平
欲使ADDR1高电平,则P1.1高电平
欲使ADDR2高电平,则P1.2高电平
欲使ADDR3高电平,则P1.3高电平
ENLED低电平

5.png

欲使ENLED低电平,则P1.4低电平
DB0低电平

6.png

在74HC245芯片内,首先需要芯片起作用:
即使能引脚19号脚低电平有效[已接地,低电平有效,芯片可起作用]
1号脚方向引脚接5V电源,即高电平,即A控制B
需要DB0低电平,则DB_0低电平
DB_0低电平

7.png

欲使DB_0低电平,则P0.0低电平
综上:

P1.0低电平,P1.1高电平,P1.2高电平,P1.3高电平,P1.4低电平时,Q16导通,同时P0.0低电平时,LED亮灯

来源:程序园用户自行投稿发布,如果侵权,请联系站长删除
免责声明:如果侵犯了您的权益,请联系站长,我们会及时删除侵权内容,谢谢合作!

相关推荐

2025-10-16 14:40:53

举报

2025-11-1 12:56:51

举报

您需要登录后才可以回帖 登录 | 立即注册