登录
/
注册
首页
论坛
其它
首页
科技
业界
安全
程序
广播
Follow
关于
导读
排行榜
资讯
发帖说明
登录
/
注册
账号
自动登录
找回密码
密码
登录
立即注册
搜索
搜索
关闭
CSDN热搜
程序园
精品问答
技术交流
资源下载
本版
帖子
用户
软件
问答
教程
代码
写记录
写博客
小组
VIP申请
VIP网盘
网盘
联系我们
发帖说明
道具
勋章
任务
淘帖
动态
分享
留言板
导读
设置
我的收藏
退出
腾讯QQ
微信登录
返回列表
首页
›
业界区
›
科技
›
可视化图解算法06:合并两个有序(排序)的链表 ...
可视化图解算法06:合并两个有序(排序)的链表
[ 复制链接 ]
王平莹
2025-6-7 07:04:36
猛犸象科技工作室:
网站开发,备案域名,渗透,服务器出租,DDOS/CC攻击,TG加粉引流
1. 题目
描述
输入两个递增的链表,单个链表的长度为n,合并这两个链表并使新链表中的节点仍然是递增排序的。
数据范围:10000≤
n
≤1000,−1000≤节点值≤1000
要求:空间复杂度 O(1),时间复杂度 O(n)
如输入{1,3,5},{2,4,6}时,合并后的链表为{1,2,3,4,5,6},所以对应的输出为{1,2,3,4,5,6},转换过程如下图所示:
或输入{-1,2,4},{1,3,4}时,合并后的链表为{-1,1,2,3,4,4},所以对应的输出为{-1,1,2,3,4,4},转换过程如下图所示:
示例1
输入:
{1,3,5},{2,4,6}
复制代码
返回值:
{1,2,3,4,5,6}
复制代码
示例2
输入:
{},{}
复制代码
返回值:
{}
复制代码
示例3
输入:
{-1,2,4},{1,3,4}
复制代码
返回值:
{-1,1,2,3,4,4}
复制代码
2. 解题思路
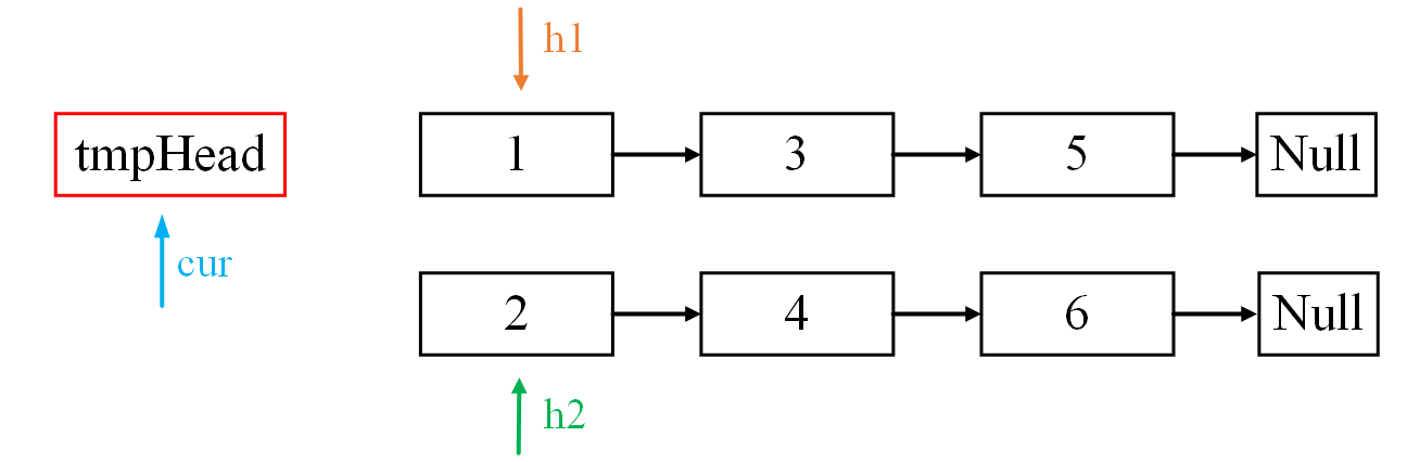
假如要合并的两个链表分别为: 1→3→5与 2→4→6,对他们两个链表合并,合并之后的链表为: 1→2→3→4→5→6。结构如下图所示。
第一步
:定义临时虚拟头节点与指针变量。指针变量有3个,cur用于操作的链表,h1用于链表1节点值的对比,h2用于链表2节点值的对比。
第二步
:循环合并两个链表。
首先比较h1与h2指向节点的值,这时1
可视化
图解
算法
合并
两个
相关帖子
secp256k1算法详解五(kG点乘多梳状算法)
LLL格基约简算法(2)
十大经典排序算法
朴素贝叶斯算法预测中文钓鱼邮件
目标追踪算法+卡尔曼滤波原理+ByteTrack使用
查找算法
【分析式AI】-朴素贝叶斯算法模型
【分析式AI】-朴素贝叶斯算法模型
负载均衡的概念、分类、算法、健康检查机制及高可用解决方案
字符串匹配算法
回复
使用道具
举报
提升卡
置顶卡
沉默卡
喧嚣卡
变色卡
千斤顶
照妖镜
相关推荐
业界
secp256k1算法详解五(kG点乘多梳状算法)
1
334
里豳朝
2025-12-05
安全
LLL格基约简算法(2)
1
1004
孜尊
2025-12-06
业界
十大经典排序算法
0
567
蓬庄静
2025-12-08
业界
朴素贝叶斯算法预测中文钓鱼邮件
0
662
坠矜
2025-12-08
业界
目标追踪算法+卡尔曼滤波原理+ByteTrack使用
1
481
娥搽裙
2025-12-09
业界
查找算法
2
44
崔瑜然
2025-12-12
业界
【分析式AI】-朴素贝叶斯算法模型
0
228
跑两獗
2025-12-16
业界
【分析式AI】-朴素贝叶斯算法模型
0
284
巫雪艷
2025-12-16
安全
负载均衡的概念、分类、算法、健康检查机制及高可用解决方案
0
290
渭茱瀑
2025-12-16
业界
字符串匹配算法
0
13
旌磅箱
2025-12-17
回复
(1)
施婉秀
7 天前
回复
使用道具
举报
照妖镜
程序园永久vip申请,500美金$,无限下载程序园所有程序/软件/数据/等
谢谢分享,试用一下
高级模式
B
Color
Image
Link
Quote
Code
Smilies
您需要登录后才可以回帖
登录
|
立即注册
回复
本版积分规则
回帖并转播
回帖后跳转到最后一页
签约作者
程序园优秀签约作者
发帖
王平莹
7 天前
关注
0
粉丝关注
22
主题发布
板块介绍填写区域,请于后台编辑
财富榜{圆}
3934307807
991124
anyue1937
9994893
kk14977
6845358
4
xiangqian
638210
5
韶又彤
9997
6
宋子
9982
7
闰咄阅
9993
8
刎唇
9993
9
俞瑛瑶
9998
10
蓬森莉
9951
查看更多
今日好文热榜
599
Iceberg 在hadoop大数据数据湖领域这么火
979
背包DP
434
echarts中appendData的详细讲解
605
C++ 原子操作解析
798
Python - UV 为每个项目创建独立、干净的Py
331
Flink源码阅读:如何生成StreamGraph
698
别再迷信“准确率”了!一文读懂 AI 图像分
106
ROS2概念之DDS
129
具身智能:零基础入门睿尔曼机械臂(四)—
394
Streamlit + LangChain 1.0 简单实现智能问
483
Oracle性能诊断与SQL优化:从9i到19c的技术
918
具身智能:零基础入门睿尔曼机械臂(五)—
222
NGD-SLAM(二)
399
[表单]HTML Learn Data Day 1
164
Oracle等待事件:性能诊断与优化的核心指南
594
“静态回调+上下文指针”模式实现回调机制
106
从 Tool Calling 到 A2A,再到 MCP. 大模型
379
BUUCTF 0ctf_2018_heapstorm2 PWN house of
295
仅通过一句提示词,就可以让大模型变得更有
987
生成式引擎优化(GEO优化)全维度技术指南