找回密码
 立即注册
首页 业界区 业界 STM32F407——使用systick定时器裸机制作延时函数 ...

STM32F407——使用systick定时器裸机制作延时函数

簧横 2025-6-2 23:07:46
准备工作:

  • 软件:keil5
  • 硬件:STM32F407ZET6芯片,gec6818开发板,st-link调试器
  • 文档:《开发板原理图》,《Cortex M3与M4权威指南》,《STM32F407参考手册_英文》
  • 项目结构:
1.png

相关电路图:

  • 开发板外部时钟8MHz,电路(来自《开发板原理图》):
2.png


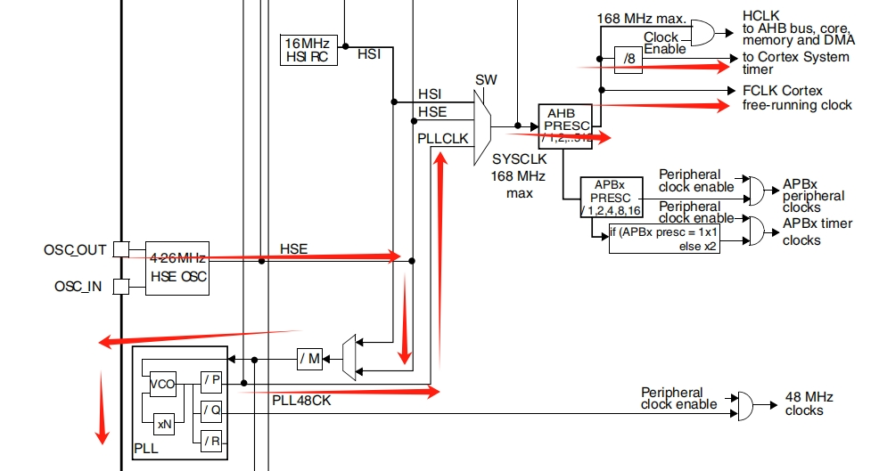
  • 内核时钟电路图(来自《STM32F407参考手册_英文》5.2章):
3.png

一、systick定时器使用逻辑

根据《Cortex M3与M4权威指南》第8章:
内核有四个寄存器用于控制和使用定时器:
4.png


  • 控制与状态寄存器用于选择时钟查看计数器是否数到了0时钟使能
  • 重载数值寄存器用于装载计数次数
  • 当前数值寄存器用于读取当前值,写入任意值会使之清零
  • 校准数值寄存器本篇没有使用
英文版权威指南直接给出了参考代码:
SysTick->CTRL = 0; // Disable SysTick
SysTick->LOAD = 0xFF; // Count from 255 to 0 (256 cycles)
SysTick->VAL = 0; // Clear current value as well as count fla
SysTick->CTRL = 5; // Enable SysTick timer with processor clock
while ((SysTick->CTRL & 0x00010000)==0);// Wait until count flag is set
SysTick->CTRL = 0; // Disable SysTick
计数、重载、使能、计数是否到头这些操作都很好理解,重要的是STCLK、FCLK两个时钟源的频率到底是多少,否则就无法知道到底计数了多长时间。
通过内核时钟原理图可以知道,STCLK、FCLK两个时钟源挂载于AHB1总线上,而总线时钟是由HSE外部时钟经过PLL(倍频锁相环)放大得到,使用PLL的M、N、P、Q等参数。
根据电路图我们可以计算得到AHB1总线频率的公式是:
HSE_VALUE / PLL_M * PLL_N / PLL_P
参数在代码中的定义如下:
  1. -- system_stm32f4xx.c 文件--
  2. /************************* PLL Parameters *************************************/
  3. #if defined (STM32F40_41xxx) || defined (STM32F427_437xx) || defined (STM32F429_439xx) || defined (STM32F401xx)
  4. /* PLL_VCO = (HSE_VALUE or HSI_VALUE / PLL_M) * PLL_N */
  5. #define **PLL_M**      8        // 库文件默认25
  6. #else /* STM32F411xE */
  7. #if defined (USE_HSE_BYPASS)
  8. #define PLL_M      8   
  9. #else /* STM32F411xE */   
  10. #define PLL_M      16
  11. #endif /* USE_HSE_BYPASS */
  12. #endif /* STM32F40_41xxx || STM32F427_437xx || STM32F429_439xx || STM32F401xx */  
  13. /* USB OTG FS, SDIO and RNG Clock =  PLL_VCO / PLLQ */
  14. #define PLL_Q      7
  15. #if defined (STM32F40_41xxx)
  16. #define PLL_N      336
  17. /* SYSCLK = PLL_VCO / PLL_P */
  18. #define PLL_P      2
  19. #endif /* STM32F40_41xxx */
  20. /******************************************************************************/
复制代码
外部时钟频率定义如下:
  1. -- stm32f4xx.h文件 --
  2. /**
  3. * @brief In the following line adjust the value of External High Speed oscillator (HSE)
  4.    used in your application
  5.    Tip: To avoid modifying this file each time you need to use different HSE, you
  6.         can define the HSE value in your toolchain compiler preprocessor.
  7.      */           
  8. #if !defined  (HSE_VALUE)
  9. // 库文件默认25000000
  10.   #define HSE_VALUE    ((uint32_t)8000000) /*!< Value of the External oscillator in Hz */
  11. #endif /* HSE_VALUE */
复制代码
所以AHB1总线的频率为:
8MHz / 8 * 336 / 2 = 168MHz
也就是芯片标注的可以达到的最大频率。因此:

  • FCLK频率:168MHz
  • STCLK频率:168MHz / 8 = 21MHz
而频率越低,说明单次计时时间更长,在寄存器计数次数有限的情况下,总时长更长,所以我们选择STCLK作为时钟源。
所以接下来代码就水到渠成了。
二、完整代码
  1. /********************************************************************************
  2. * @file    GPIO/GPIO_IOToggle/main.c
  3. * @author  MCD Application Team
  4. * @version V1.4.0
  5. * @date    2025/4/25
  6. * @brief   按键中断点亮led后延时熄灭
  7. ******************************************************************************/
  8. #include "stm32f4xx.h"
  9. // KEY引脚初始化
  10. void KEY_Init()
  11. {
  12.         GPIO_InitTypeDef  GPIO_InitStructure;
  13.        
  14.         /* 打开外设时钟 */
  15.         RCC_AHB1PeriphClockCmd(RCC_AHB1Periph_GPIOA, ENABLE);
  16.        
  17.         /* 初始化PA0 */
  18.         GPIO_InitStructure.GPIO_Pin = GPIO_Pin_0;
  19.         GPIO_InitStructure.GPIO_Mode = GPIO_Mode_IN;
  20.         GPIO_InitStructure.GPIO_PuPd = GPIO_PuPd_NOPULL;
  21.         GPIO_Init(GPIOA, &GPIO_InitStructure);
  22. }
  23. // LED引脚初始化
  24. void LED_Init()
  25. {
  26.         GPIO_InitTypeDef  GPIO_InitStructure;
  27.        
  28.         /* 打开外设时钟 */
  29.         RCC_AHB1PeriphClockCmd(RCC_AHB1Periph_GPIOF, ENABLE);
  30.         /* 初始化PF9 */
  31.         GPIO_InitStructure.GPIO_Pin =  GPIO_Pin_9;
  32.         GPIO_InitStructure.GPIO_Mode = GPIO_Mode_OUT;
  33.         GPIO_InitStructure.GPIO_OType = GPIO_OType_PP;
  34.         GPIO_InitStructure.GPIO_Speed = GPIO_Speed_100MHz;
  35.         GPIO_InitStructure.GPIO_PuPd = GPIO_PuPd_NOPULL;
  36.         GPIO_Init(GPIOF, &GPIO_InitStructure);
  37. }
  38. // 配置中断
  39. static void EXTILine0_Config(void)
  40. {
  41.         EXTI_InitTypeDef   EXTI_InitStructure;
  42.         NVIC_InitTypeDef   NVIC_InitStructure;
  43.         // 打开GPIOA、SYSCFG外设时钟
  44.         RCC_AHB1PeriphClockCmd(RCC_AHB1Periph_GPIOA, ENABLE);
  45.         RCC_APB2PeriphClockCmd(RCC_APB2Periph_SYSCFG, ENABLE);
  46.        
  47.         /* Connect EXTI Line0 to PA0 pin
  48.                 EXTI_PortSourceGPIOx : selects the GPIO port
  49.                 EXTI_PinSourcex: specifies the EXTI line to be configured.
  50.         */
  51.         SYSCFG_EXTILineConfig(EXTI_PortSourceGPIOA, EXTI_PinSource0);
  52.        
  53.         /* Configure EXTI Line0 ,配置中断线路、中断模式、上升沿、使能*/
  54.         EXTI_InitStructure.EXTI_Line = EXTI_Line0;
  55.         EXTI_InitStructure.EXTI_Mode = EXTI_Mode_Interrupt;
  56.         EXTI_InitStructure.EXTI_Trigger = EXTI_Trigger_Falling;  
  57.         EXTI_InitStructure.EXTI_LineCmd = ENABLE;
  58.         EXTI_Init(&EXTI_InitStructure);
  59.         /* Enable and set EXTI Line0 Interrupt to the lowest priority,NVIC在内核中负责调度 */
  60.         NVIC_InitStructure.NVIC_IRQChannel = EXTI0_IRQn;
  61.         NVIC_InitStructure.NVIC_IRQChannelPreemptionPriority = 0x0F;
  62.         NVIC_InitStructure.NVIC_IRQChannelSubPriority = 0x0F;
  63.         NVIC_InitStructure.NVIC_IRQChannelCmd = ENABLE;
  64.         NVIC_Init(&NVIC_InitStructure);
  65. }
  66. // 选择外部时钟源STCLK作为计时时钟源,来自于HSE
  67. // 源头来自外部时钟8MHz,经过PLL倍频锁相环放大后得到ABH1总线的168MHZ,然后再/8,得到21MHz(STCLK)
  68. // 或者也可以直接使用168MHz(FCLK),但是在寄存器位数固定的情况下,21MHz可以计数的时长更长,所以选择21MHz
  69. // 21MHz,1/21us计数一次,24位倒数寄存器的最大计数次数为2^24, 换算成us,为798915us
  70. // 延时微秒
  71. void delay_us(unsigned int n)
  72. {
  73.         SysTick->CTRL = 0; // Disable SysTick
  74.         SysTick->LOAD = n * 21 - 1; // Count from 255 to 0 (256 cycles),0算一次,所以要减1
  75.         SysTick->VAL = 0; // Clear current value as well as count fla
  76.        
  77.         // 0位控制使能,2位控制选择FCLK(1)还是STCLK(1),这里选择stclk
  78.         SysTick->CTRL = 1; // Enable SysTick timer with processor clock
  79.        
  80.         while ((SysTick->CTRL & 0x00010000)==0);// Wait until count flag is set,控制寄存器的第16位用于检测是否计数结束
  81.         SysTick->CTRL = 0; // Disable SysTick
  82. }
  83. // 21MHz,1/21us计数一次,24位倒数寄存器的最大计数次数为2^24, 换算成ms,为798ms
  84. // 延时毫秒
  85. void delay_ms(unsigned int n)
  86. {
  87.         SysTick->CTRL = 0; // Disable SysTick
  88.         SysTick->LOAD = n * 21 * 1000 - 1; // Count from 255 to 0 (256 cycles),0算一次,所以要减1
  89.         SysTick->VAL = 0; // Clear current value as well as count fla
  90.        
  91.         // 0位控制使能,2位控制选择FCLK(1)还是STCLK(1),这里选择stclk
  92.         SysTick->CTRL = 1; // Enable SysTick timer with processor clock
  93.        
  94.         while ((SysTick->CTRL & 0x00010000)==0);// Wait until count flag is set,控制寄存器的第16位用于检测是否计数结束
  95.         SysTick->CTRL = 0; // Disable SysTick
  96. }
  97. // 延时秒
  98. void delay_s(unsigned int n)
  99. {
  100.         while(n--)
  101.         {
  102.                 delay_ms(500);
  103.                 delay_ms(500);
  104.         }
  105. }
  106. // 非精确延时函数
  107. void delay(int n)
  108. {
  109.         while(n--);
  110. }
  111. // 线路0中断处理函数
  112. void EXTI0_IRQHandler(void)
  113. {
  114.     // led引脚置位
  115.         GPIO_ResetBits(GPIOF, GPIO_Pin_9);
  116.     // 延时2s
  117.         delay_s(2);
  118.     // 清除中断挂起状态
  119.         EXTI_ClearITPendingBit(EXTI_Line0);
  120. }
  121. int main()
  122. {
  123.         // 初始化按键
  124.         KEY_Init();
  125.         // 初始化LED灯
  126.         LED_Init();
  127.         // 初始化NVIC外设
  128.         EXTILine0_Config();
  129.         while(1)
  130.         {
  131.         // LED默认熄灭
  132.                 GPIO_SetBits(GPIOF, LED0_PIN);
  133.         }
  134. }
复制代码
三、总结

延时函数代码本身其实并不是很难编写,只有短短几行代码,而且官方也有很清楚的示例代码,寄存器的对象也做了完整的封装,难就难在理解stm32内核时钟的组成和由来,从而通过手动调整参数满足自己的要求。

来源:程序园用户自行投稿发布,如果侵权,请联系站长删除
免责声明:如果侵犯了您的权益,请联系站长,我们会及时删除侵权内容,谢谢合作!

相关推荐

您需要登录后才可以回帖 登录 | 立即注册