找回密码
 立即注册
首页 业界区 业界 我用这13个工具,让开发效率提升了5倍! ...

我用这13个工具,让开发效率提升了5倍!

挡缭 2025-6-28 22:54:09
前言

在技术快速迭代的今天,开发效率决定了职业天花板的高度
经过多年的工作经验,我发现顶级程序员都有一个共同点:他们不仅是优秀的编码者,更是工具链的架构师
本文将分享我实践验证的13大效率神器,助你成为5倍效能的超级开发者。
希望对你会有所帮助。
一、IntelliJ IDEA:开发者的核武器

为什么IDEA能提升3倍编码速度?


  • 智能上下文感知:基于项目结构的精准代码补全
  • 重构即安全:大型项目重构零失误保障
  • 深度代码分析:实时检测潜在BUG和性能问题
效率技巧实战:
  1. // 使用后缀补全加速编码
  2. userList.sout => System.out.println(userList);
  3. // 快速生成测试用例
  4. @Test
  5. public void shouldReturnUserWhenIdExist() {
  6.     // given
  7.     Long userId = 1L;
  8.    
  9.     // when
  10.     User user = userService.getUserById(userId);
  11.    
  12.     // then
  13.     assertThat(user).isNotNull();
  14.     assertThat(user.getName()).isEqualTo("John");
  15. }
复制代码
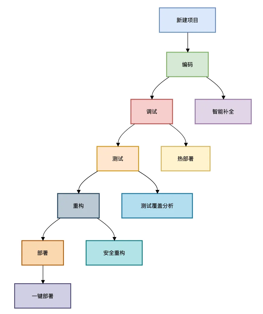
IDEA上面我们能干的事情很多:
1.png

真实案例:某金融系统使用IDEA的Database Tools直接调试SQL,SQL优化时间减少70%。
二、Cursor:AI编程助手革命者

为什么Cursor能颠覆传统编码方式?


  • AI实时辅助:基于GPT-4的智能代码生成
  • 对话式编程:自然语言描述需求生成代码
  • 跨文件理解:全局理解项目上下文
典型使用场景:
  1. # 用户输入:创建一个Java Spring Boot用户注册API,包含参数验证
  2. @PostMapping("/register")
  3. public ResponseEntity<User> registerUser(
  4.     @RequestBody @Valid RegisterRequest request) {
  5.    
  6.     // Cursor生成的代码
  7.     if (userRepository.existsByEmail(request.getEmail())) {
  8.         throw new EmailAlreadyExistsException("Email already registered");
  9.     }
  10.    
  11.     User user = new User();
  12.     user.setEmail(request.getEmail());
  13.     user.setPassword(passwordEncoder.encode(request.getPassword()));
  14.    
  15.     User savedUser = userRepository.save(user);
  16.     return ResponseEntity.created(URI.create("/users/" + savedUser.getId()))
  17.                          .body(savedUser);
  18. }
复制代码
AI编程工作流:

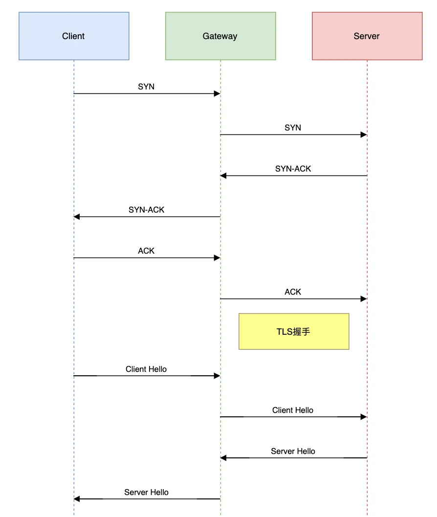
2.png

效率数据:使用Cursor后,日常CRUD开发效率提升200%,复杂算法实现时间减少60%。
三、Git:代码时光机

高效工作流:
  1. # 交互式rebase整理提交历史
  2. git rebase -i HEAD~5
  3. # 二分法定位BUG
  4. git bisect start
  5. git bisect bad
  6. git bisect good v2.1.0
  7. # 优雅撤销提交
  8. git revert --no-commit 0766c053..HEAD
复制代码
可视化分支管理:

3.png

深度洞察:git rerere功能可自动解决重复合并冲突,团队协作效率提升40%。
四、Docker:环境一致性终结者

Dockerfile最佳实践:
  1. # 多阶段构建优化镜像
  2. FROM maven:3.8.6-jdk-11 AS builder
  3. WORKDIR /app
  4. COPY . .
  5. RUN mvn package -DskipTests
  6. FROM eclipse-temurin:11-jre
  7. COPY --from=builder /app/target/*.jar app.jar
  8. EXPOSE 8080
  9. ENTRYPOINT ["java","-jar","/app.jar"]
复制代码
开发环境编排:

4.png

性能对比:传统环境搭建平均耗时4小时,Docker方案仅需5分钟
五、Postman:API全生命周期管理

自动化测试套件:
  1. // 预请求脚本
  2. pm.environment.set("authToken", pm.variables.replaceIn("{{login}}"))
  3. // 测试断言
  4. pm.test("响应时间小于200ms", () => {
  5.     pm.expect(pm.response.responseTime).to.be.below(200);
  6. });
  7. pm.test("数据结构校验", () => {
  8.     const schema = {
  9.         type: "object",
  10.         properties: {
  11.             id: {type: "number"},
  12.             name: {type: "string"},
  13.             roles: {type: "array"}
  14.         },
  15.         required: ["id", "name"]
  16.     };
  17.     pm.expect(tv4.validate(pm.response.json(), schema)).to.be.true;
  18. });
复制代码
协作价值:API文档与测试用例同步更新,前后端联调时间缩短60%。
六、Arthas:线上诊断终极方案

生产环境排障三板斧:
  1. # 1. 方法调用监控
  2. watch com.example.UserService getUser '{params, returnObj}' -x 3
  3. # 2. 性能瓶颈定位
  4. trace com.example.OrderService createOrder
  5. # 3. 实时代码热修复
  6. jad --source-only com.example.BugFix > /tmp/BugFix.java
  7. mc /tmp/BugFix.java -d /tmp
  8. redefine /tmp/com/example/BugFix.class
复制代码
真实案例:某电商系统通过Arthas发现线程池配置问题,P99延迟从3s降至200ms。
七、JProfiler:性能调优显微镜

内存泄漏排查四步法:

5.png

调优成果:某交易系统优化后,内存占用从8GB降至2GB,GC停顿减少80%。
八、PlantUML:架构即代码

动态生成架构图:
  1. @startuml
  2. !theme plain
  3. skinparam backgroundColor #EEEBDC
  4. package "用户系统" {
  5.     [用户服务] as UserService
  6.     [认证服务] as AuthService
  7. }
  8. package "订单系统" {
  9.     [订单服务] as OrderService
  10.     [支付服务] as PaymentService
  11. }
  12. UserService --> AuthService : 验证令牌
  13. OrderService --> PaymentService : 发起支付
  14. OrderService --> UserService : 获取用户信息
  15. @enduml
复制代码
效率对比:传统绘图工具修改架构图需30分钟,PlantUML仅需2分钟
九、Wireshark:网络协议分析仪

抓包分析黄金法则:

6.png

排障案例:通过Wireshark发现某微服务调用因MTU设置不当导致拆包,优化后吞吐量提升5倍。
十、Notion:知识管理中枢

技术方案模板:
  1. ## 架构设计 {#design}
  2. ### 背景
  3. - 当前痛点:用户支付超时率15%
  4. - 目标:降至5%以下
  5. ### 架构图
  6. ```plantuml
  7. @startuml
  8. ...
  9. @enduml
  10. ```
  11. ### 性能指标
  12. | 场景 | 当前 | 目标 |
  13. |------|------|------|
  14. | 创建订单 | 200ms | 100ms |
  15. | 支付回调 | 300ms | 150ms |
  16. ### 风险分析
  17. 1. 分布式事务一致性
  18. 2. 第三方支付接口超时
复制代码
知识沉淀:团队文档沉淀率提升90%,新人上手速度加快3倍。
十一、Zsh:终端效率大师

高效组合技:
  1. # 历史命令智能搜索
  2. ctrl + r 搜索历史命令
  3. # 目录快速跳转
  4. z payments  # 跳转到支付项目目录
  5. # 自动补全增强
  6. git checkout feat/<TAB>  # 显示所有feature分支
  7. # 管道增强
  8. ps aux | grep java | awk '{print $2}' | xargs kill -9
复制代码
效率提升:熟练使用Zsh后,命令行操作效率提升50%。
十二、VS Code:轻量级全能编辑器

远程开发配置:
  1. // .devcontainer/devcontainer.json
  2. {
  3.     "name": "Java Development",
  4.     "build": { "dockerfile": "Dockerfile" },
  5.     "settings": {
  6.         "java.home": "/usr/lib/jvm/java-11-openjdk",
  7.         "java.jdt.ls.java.home": "/usr/lib/jvm/java-11-openjdk"
  8.     },
  9.     "extensions": [
  10.         "redhat.java",
  11.         "vscjava.vscode-java-debug"
  12.     ]
  13. }
复制代码
开发体验:在iPad Pro上远程开发Java应用,实现真正移动办公。
十三、Jenkins:持续交付引擎

流水线即代码:
  1. pipeline {
  2.     agent any
  3.    
  4.     stages {
  5.         stage('Build') {
  6.             steps {
  7.                 sh 'mvn clean package -DskipTests'
  8.             }
  9.         }
  10.         
  11.         stage('Test') {
  12.             parallel {
  13.                 stage('Unit Test') {
  14.                     steps {
  15.                         sh 'mvn test'
  16.                     }
  17.                 }
  18.                 stage('Integration Test') {
  19.                     steps {
  20.                         sh 'mvn verify -P integration'
  21.                     }
  22.                 }
  23.             }
  24.         }
  25.         
  26.         stage('Deploy') {
  27.             when {
  28.                 branch 'main'
  29.             }
  30.             steps {
  31.                 sh 'kubectl apply -f k8s/deployment.yaml'
  32.             }
  33.         }
  34.     }
  35. }
复制代码
Jenkins工作流程如下:
7.png

效能数据:接入CI/CD后,发布频率从月均2次提升到日均10次。
效率工程黄金法则


  • AI优先原则:利用Cursor等AI工具重构开发流程
  • 自动化第二原则:所有重复劳动都应自动化(Jenkins/Docker)
  • 可视化认知升级:复杂问题必须可视化(JProfiler/PlantUML)
  • 知识复利效应:经验沉淀产生复利价值(Notion)
  • 工具链生态化:建立相互增强的工具矩阵
高效开发者,是懂得让AI成为助力的智者
当传统工具与AI工具完美融合,你将突破生产力边界,实现从代码工人到解决方案架构师的跃迁。
最后说一句(求关注,别白嫖我)

如果这篇文章对您有所帮助,或者有所启发的话,帮忙关注一下我的同名公众号:苏三说技术,您的支持是我坚持写作最大的动力。
求一键三连:点赞、转发、在看。
关注公众号:【苏三说技术】,在公众号中回复:进大厂,可以免费获取我最近整理的10万字的面试宝典,好多小伙伴靠这个宝典拿到了多家大厂的offer。
本文收录于我的技术网站:http://www.susan.net.cn

来源:程序园用户自行投稿发布,如果侵权,请联系站长删除
免责声明:如果侵犯了您的权益,请联系站长,我们会及时删除侵权内容,谢谢合作!

相关推荐

您需要登录后才可以回帖 登录 | 立即注册