找回密码
 立即注册
首页 业界区 业界 网络安全靶场应用实操与对抗实战指南

网络安全靶场应用实操与对抗实战指南

更成痒 2025-6-12 10:31:47
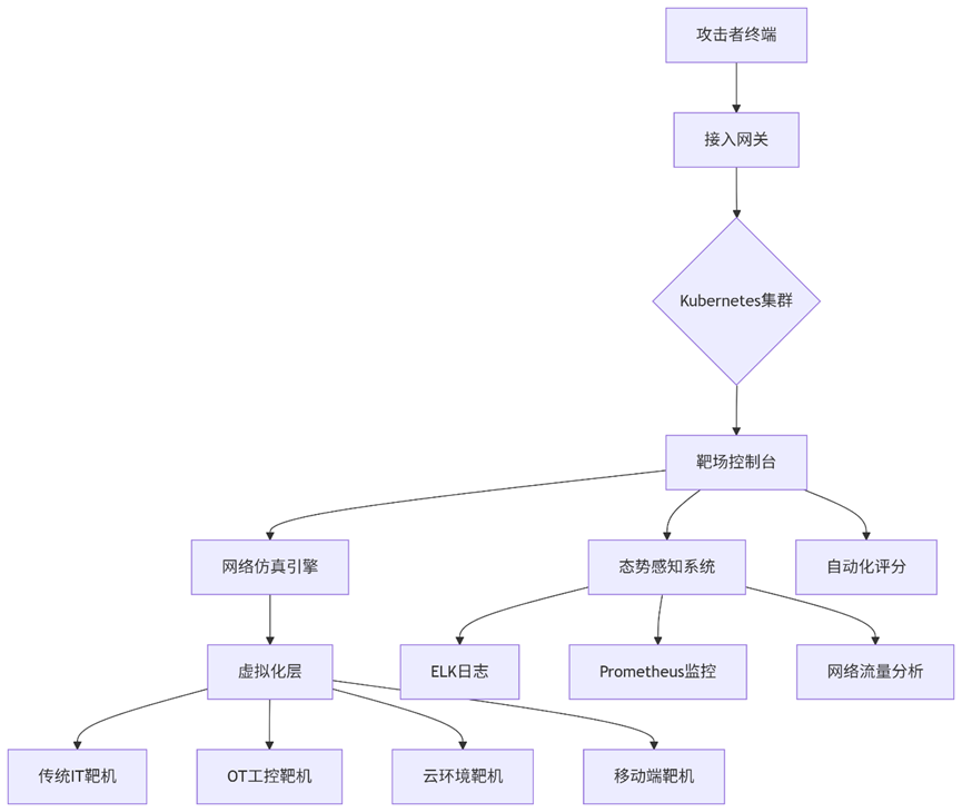
一、靶场架构深度设计
1. 云原生靶场架构
图表
 
1.png

2. 混合现实靶场组件
层级
技术栈
实现细节
物理层
硬件在环
PLC设备、智能电表、IP摄像头通过OPC-UA/Modbus接入
虚拟层
超融合架构
VMware ESXi + NSX网络虚拟化 + vSAN存储
容器层
K8s编排
Calico网络策略 + Istio服务网格 + Harbor镜像仓库
仿真层
GNS3/CORE
思科Juniper模拟 + 电力SCADA仿真 + 5G核心网模拟
欺骗层
智能蜜罐
Conpot(工控) + MHN(网络) + Tomcat蜜罐(Web)
二、ATT&CK矩阵深度应用
1. 红队战术映射
python
# MITRE ATT&CK自动化执行框架
from attack_api import Tactic, Technique
 
class RedTeamPlaybook:
    def __init__(self):
        self.initial_access = Technique('T1190', 'Exploit Public-Facing Application')
        self.execution = Technique('T1059', 'Command-Line Interface')
        self.persistence = Technique('T1136', 'Create Account')
       
    def execute(self, target):
        self.initial_access.run(target, exploit='Apache_Struts2_S2-045')
        self.execution.run(target, command='whoami /all')
        self.persistence.run(target, username='backdoor$', password='P@ssw0rd!2023')
 
# 自动生成攻击路径
playbook = RedTeamPlaybook()
playbook.execute('192.168.10.5')
2. 蓝队检测规则库
yaml
# Sigma规则示例
title: Suspicious PowerShell Download
id: a5b3c7d8-9e0f-11ed-9e9f-675f731f8b4c
status: experimental
description: Detects PowerShell download cradle
references:
    - https://attack.mitre.org/techniques/T1059/
logsource:
    product: windows
    service: powershell
detection:
    selection:
        CommandLine|contains:
            - 'Net.WebClient'
            - 'DownloadString'
    condition: selection
falsepositives:
    - Legitimate administrative scripts
level: high
三、高级对抗技术栈
1. 攻击面突破技术
图表
 
2.png

2. 防御规避技术
powershell
# EDR绕过技术(内存加密执行)
$key = [System.Text.Encoding]::UTF8.GetBytes("32char_key_for_AES256_CBC")
$iv = [System.Text.Encoding]::UTF8.GetBytes("16char_init_vector")
$encrypted = Get-Content ./encrypted.bin -Raw
$decrypted = Invoke-AESDecryption -Key $key -IV $iv -CipherText $encrypted
 
# 反射加载
$assembly = [System.Reflection.Assembly]:oad($decrypted)
$entry = $assembly.GetType("Malware.EntryPoint")
$main = $entry.GetMethod("Main")
$main.Invoke($null, [object[]] @($args))
四、工控靶场专项
1. 工控协议攻击矩阵
协议
漏洞类型
攻击工具
影响
Modbus
功能码滥用
mbtget
设备失控
DNP3
未授权访问
dnpgate
数据篡改
S7comm
密码爆破
s7-brute
PLC编程
IEC 104
重放攻击
lib60870
电网瘫痪
2. 工控蜜罐部署
docker
# Conpot工控蜜罐部署
version: '3.8'
services:
  conpot:
    image: honeyconpot/conpot
    ports:
      - "80:80"
      - "102:102"   # S7comm
      - "502:502"   # Modbus
    volumes:
      - ./conpot_config:/etc/conpot
    environment:
      - TZ=Asia/Shanghai
    command: --template default
五、自动化攻防引擎
1. 红队自动化框架
python
# 基于AI的攻击路径规划
from attack_graph import AttackGraph
from ml_strategy import ReinforcementLearning
 
class AutoRedTeam:
    def __init__(self, target_network):
        self.graph = AttackGraph.scan(target_network)
        self.agent = ReinforcementLearning()
       
    def execute_attack(self):
        while not self.graph.is_compromised:
            action = self.agent.select_action(self.graph.current_state)
            result = self.execute_action(action)
            reward = self.calculate_reward(result)
            self.agent.update_model(reward)
           
    def execute_action(self, action):
        # 自动执行攻击动作
        if action.type == 'exploit':
            return Metasploit.autopwn(action.target, action.exploit)
        elif action.type == 'lateral':
            return CrackMapExec.run(action.credentials, action.target)
2. 蓝队自动化响应
python
# SOAR剧本引擎
class IncidentResponse:
    def __init__(self, alert):
        self.alert = alert
        self.playbook = self.load_playbook(alert.tactic)
   
    def execute(self):
        for step in self.playbook.steps:
            if step.action == 'isolate_host':
                VMWareAPI.isolate_vm(step.parameters['host'])
            elif step.action == 'block_ip':
                FortinetAPI.add_firewall_rule(
                    source_ip=step.parameters['ip'],
                    action='deny'
                )
            elif step.action == 'collect_evidence':
                Velociraptor.collect_artifacts(
                    host=step.parameters['host'],
                    artifacts=['MemoryDump','ProcessTree']
                )
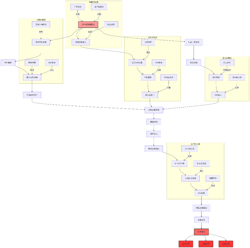
六、虚实结合攻击面
1. 物理-数字攻击链
图表
 
3.png

2. 跨平台攻击技术
攻击路径
技术实现
检测难度
IT->OT
OPC隧道攻击
★★★★★
云->本地
混合DNS劫持
★★★★☆
物理->数字
USB Rubber Ducky
★★★☆☆
移动->内网
恶意二维码+VPN漏洞
★★★★☆
七、智能分析系统
1. 攻击行为图谱
neo4j
// 攻击者行为图谱
MATCH (a:Attacker)-[:USED]->(t:Technique {id:'T1059'})
MATCH (t)-[ART_OF]->(ta:Tactic)
MATCH (a)-[:COMPROMISED]->(h:Host)-[:IN]->(n:Network)
WHERE n.segment = 'Finance'
RETURN a, t, ta, h, n
2. AI威胁检测
python
# 基于深度学习的异常检测
from tensorflow.keras.models import Sequential
from tensorflow.keras.layers import LSTM, Dense
 
class ThreatDetector:
    def __init__(self):
        self.model = Sequential([
            LSTM(64, input_shape=(60, 128)),  # 60个时间步,128维特征
            Dense(32, activation='relu'),
            Dense(1, activation='sigmoid')
        ])
        self.model.compile(loss='binary_crossentropy', optimizer='adam')
       
    def train(self, network_logs):
        # 特征工程:网络流特征提取
        features = self.extract_features(network_logs)
        self.model.fit(features, epochs=50)
       
    def detect(self, realtime_traffic):
        prediction = self.model.predict(realtime_traffic)
        return prediction > 0.95  # 异常阈值
八、企业级运维体系
1. 靶场生命周期管理
图表
 
4.png

2. 安全运维矩阵
[table][tr][td]职责
[/td][td]工具栈
[/td][td]关键指标
[/td][/tr][tr][td]环境管理
[/td][td]Terraform + Ansible
[/td][td]部署成功率>99.5%
[/td][/tr][tr][td]监控审计
[/td][td]ELK + Grafana + Wazuh
[/td][td]日志覆盖率100%
[/td][/tr][tr][td]备份恢复
[/td][td]Veeam + Restic
[/td][td]
RTO

相关推荐

2025-10-27 05:29:15

举报

您需要登录后才可以回帖 登录 | 立即注册