找回密码
 立即注册
首页 业界区 安全 点阵LED电路分析

点阵LED电路分析

堵赫然 2025-6-9 13:40:41
1.png

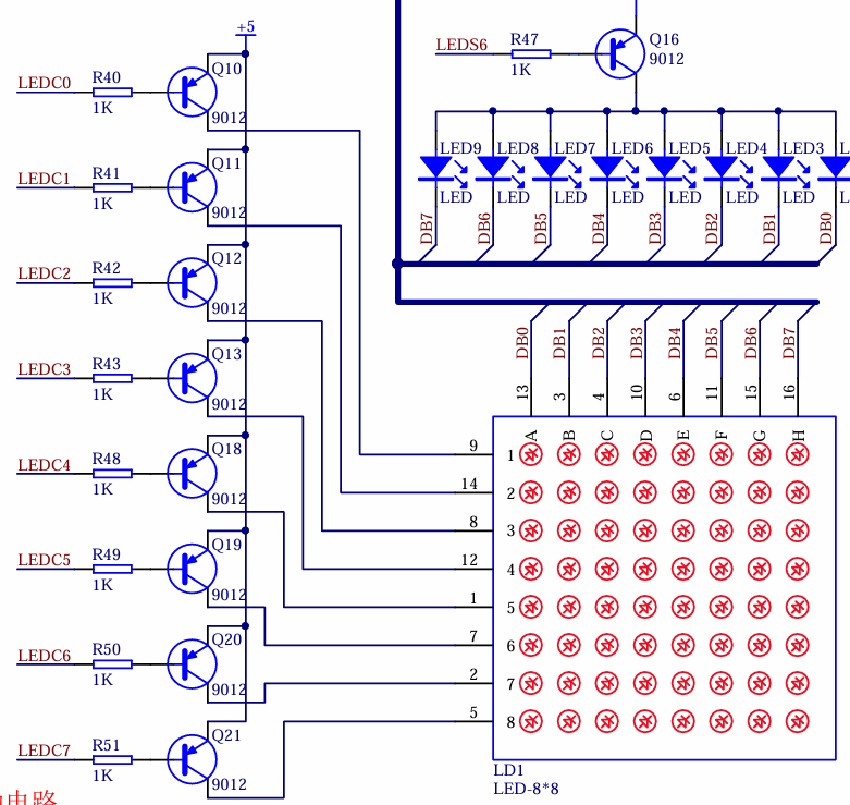
以点阵的左上角LED为例,即 A1 LED为例,进行电路分析
9号脚接着LED的阳极,所以9号脚需是高电平,13号脚连着LED的阴极,所以13号脚需是低电平
9号脚连接着Q10的集电极,欲使9号脚为高电平,则需要Q10导通
Q10的发射极连接着+5V电压,欲使Q10导通,则基极需为低电平,即LEDC0为低电平
欲使13号脚低电平,则DB0低电平
综上:LEDC0为低电平,DB0低电平
2.png

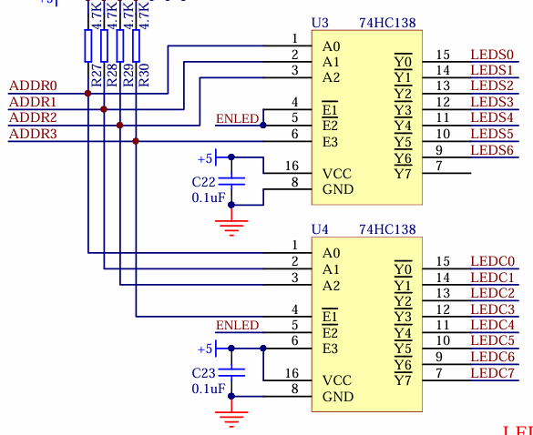
DB0由U2控制
欲使DB0为0,则DB_0为0
综上:DB_0为0
3.png

LEDC0由U4控制
首先需要U4使能,即4号脚5号脚需要为低电平,6号脚需要为高电平
6号脚连着+5V电压,故其为高电平
欲使4号脚为低电平,则ADDR3为低电平
欲使5号脚为低电平,则ENLED为低电平
欲使LEDC0为低电平,根据真值表可知,需要1号脚,2号脚,3号脚均为低电平
欲使1号脚低电平,则ADDR0为低电平
欲使2号脚低电平,则ADDR1为低电平
欲使3号脚低电平,则ADDR2为低电平
综上:ADDR0为低电平,ADDR1为低电平,ADDR2为低电平,ADDR3为低电平,ENLED为低电平
4.png

欲使ADDR0低电平,则P1.0低电平
欲使ADDR1低电平,则P1.1低电平
欲使ADDR2低电平,则P1.2低电平
欲使ADDR3低电平,则P1.3低电平
综上:P1低位为0
5.png

欲使ENLED为0,则P1.4为0
欲使DB_0为0,则P0.0为0
综上:P1低位为0且P1.4为0,其他位为复位值(1),P0.0为0,其他位为复位值(1),即P1为0xE0,P2为0xFE

来源:程序园用户自行投稿发布,如果侵权,请联系站长删除
免责声明:如果侵犯了您的权益,请联系站长,我们会及时删除侵权内容,谢谢合作!

相关推荐

您需要登录后才可以回帖 登录 | 立即注册