登录
/
注册
首页
论坛
其它
首页
科技
业界
安全
程序
广播
Follow
关于
导读
排行榜
发帖说明
登录
/
注册
账号
自动登录
找回密码
密码
登录
立即注册
搜索
搜索
关闭
CSDN热搜
程序园
精品问答
技术交流
资源下载
本版
帖子
用户
软件
问答
教程
代码
写记录
写博客
小组
VIP申请
VIP网盘
网盘
联系我们
发帖说明
道具
勋章
任务
淘帖
动态
分享
留言板
导读
设置
我的收藏
退出
腾讯QQ
微信登录
社区
›
业界区
›
安全
安全
今日:
160
|
主题:
7525
收藏本版
(
0
)
推荐主题
剑指offer-27、字符串的排列
读商战数据挖掘:你需要了解的数据科学与分析思维03数据挖掘流程
Docker Swarm 集群搭建
ansible开局配置-openEuler
【Linux】grub命令行引导进入windows系统
时序数据库 Apache IoTDB 毕业五周年,“对暗号”获取你的蛇年 T 恤!
k8s 新版创建完 serviceaccount 后-- 不再生成 对应的--token
Keepalived 的高可用配置与使用
CFS调度参数: sched_wakeup_granularity
痞子衡嵌入式:MCUBootUtility v6.3发布,支持获取与解析启动日志
基于Flask的Web应用开发
新窗
综合排序
最新主题
热门推荐
精选内容
flash-attn在消费级显卡上安装环境出现卡住系统的问题/无法安装
问题描述 使用pip install flash-attn --no-build-isolation指令安装flash-attention环境的时候出现编译耗费时间长并且导致LINUX系统卡住的情况. 同时出现ninja编译出现报错, 部分subprocess出现ERROR报错中断编译的情况. 磁盘IO显示消 ...
强怀梅
1 小时前
900
0
4
MAC VMWare Fusion虚拟机连接外网(nat模式)
MAC VMWare Fusion虚拟机连接外网(nat模式) 打开VM设置虚拟机网络连接方式入下图 查看物理机上虚拟网卡的配置 vmnet1 和 vmnet8 即是虚拟网卡,这里选择vmnet8 (net模式) 获取网关 在这里插入图片描述 这里的172.16.50.2即是这 ...
豹筒生
1 小时前
367
0
2
Linux环境卸载Centos7自带的OpenJDK和安装JDK1.8图文教程
Linux环境卸载Centos7自带的OpenJDK和安装JDK1.8图文教程 CentOS系统是开发者常用的Linux操作系统,安装它时会默认安装自带的旧版本的OpenJDK,但在开发者平时开发Java项目时还是需要完整的JDK,这篇文章主要给大家介绍了关于Linux环境卸载 ...
滕佩杉
1 小时前
142
0
5
DeepSeek本地部署
1、安装docker 1.1 启动虚拟化 任务管理器(Ctrl+Shift+Esc),选择性能,查看CPU虚拟化,确认是否已启用(默认启用)。 1.2、启用Hyper-v并开启虚拟任务 按住键盘Win+R,输入contrl 选择"程序",点击进入 找到"程序和功能 ...
溶绚
1 小时前
1019
0
5
在Ubuntu中部署Next.js项目
以下步骤,均已多次在实战项目中实现,遂在此分享。 如有错漏之处,感谢斧正。 原文链接:https://mp.weixin.qq.com/s/Jaqpe4uhB5V1PsWhY6_Tzg 一、服务器环境准备 系统:Ubuntu 22.04 64位 配置:2核(vCPU) 2 GiB 允许远程SSH访问。 二 ...
馑妣窟
1 小时前
676
0
5
新兴数据仓库设计与实践手册:从分层架构到实际应用(三)
本手册将分为三部分发布,以帮助读者逐步深入理解数据仓库的设计与实践。 [*]第一部分介绍数据仓库的整体架构概述; [*]第二部分深入讨论ETL在数仓中的应用理论,ODS层的具体实现与应用; [*]第三部分将围绕DW数据仓库层、ADS层和数据仓 ...
向梦桐
1 小时前
1037
0
2
一个实用的短视频脚本创作指令分享
上周帮朋友优化了几个短视频脚本,发现很多人卡在"知道要拍什么,但不知道怎么拍"这个环节。于是整理了一套结构化的AI指令,专门用来生成抖音短视频脚本。实测下来效果不错,这里分享给有需要的朋友。 这个指令解决什么问题 短视频创作 ...
频鹏凶
1 小时前
785
0
5
铜线/三芯/铝芯/感温/矿物质/平方铜/平方铝电缆源头厂家精选
面对庞大的电缆市场需求,这些领军企业正以技术创新与严谨品质赢得市场信赖。 电线电缆作为国民经济建设的重要配套产业,其市场规模持续扩大。最新研究报告显示,全球低压电缆市场预计将从2022年的1589亿美元增长至2032年的2787亿美元, ...
劳暄美
1 小时前
863
0
2
linux学习day3——shell脚本上
shell语法 [*]概论 [*]注释 [*]变量 [*]默认变量 [*]数组 [*]expr命令 [*]read命令 [*]echo命令 [*]printf命令 [*]test命令与判断符号[] [*]判断语句 [*]循环语句 [*]函数 [*]exit命令 [*]文件重定向 [*]引入外部脚本 1.shell语法—— ...
闻成
1 小时前
105
0
1
《Operating System Concepts》阅读笔记:p309-p330
《Operating System Concepts》学习第 29 天,p309-p330 总结,总计 22 页。 一、技术总结 1.Python 中的并发编程 (1)semaphore class threading.Semaphore(value=1)。 (2)condition variable class threading.Condition(lock=None) ...
东郭欣然
1 小时前
880
0
2
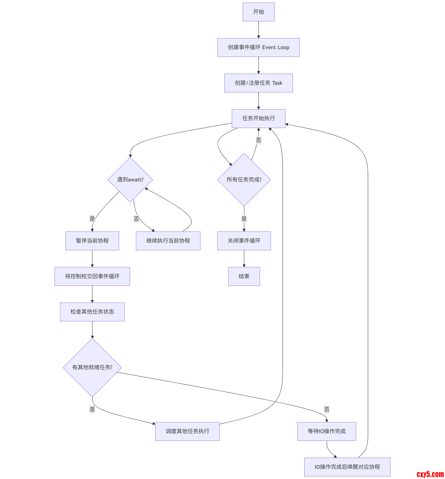
python异步
转载学习:Python: 从async/await理解协程的高效世界 在Python编程的领域中,异步处理就像一位高效的时间管理大师,能让程序在处理IO密集型任务时大幅提升效率。Python 3.5引入的async和await语法糖,让原本复杂的异步编程变得清晰易懂。 ...
杼氖
1 小时前
317
0
3
读AI赋能08竞技场
1. 法规 1.1. 从本质上说,法规是一种相对静态的治理方式 1.2. 法规需要被起草、审议和修订 1.3. 法规需要明确、精准地定义什么是允许的,什么是不允许的 1.4. 法规被“载入史册”,此后它往往很难被撤销或更新 [*]1.4.1. 一 ...
翳舀
1 小时前
76
0
5
线性结构之数组[基于郝斌课程]
线性结构:把所有的结点用一根线穿起来 连续存储[数组] 什么叫做数组:元素类型相同,大小相等 来源:程序园用户自行投稿发布,如果侵权,请联系站长删除 免责声明:如果侵犯了您的权益,请联系站长,我们会及时删除侵权内容,谢 ...
嗣伐
1 小时前
713
0
7
【参会有礼】4.26 广州 | 国产开源 AI 数据库技术交流
4 月 26 日 13:30-17:00,时序数据库 Apache IoTDB 社区和粤港澳大湾区国家技术创新中心、openGauss 开源社区强强联手,将在粤港澳大湾区国家技术创新中心 7 楼举办端边云协同的新一代 AI 数据库技术沙龙! 聚焦 IoTDB、openGauss、Intar ...
时思美
1 小时前
560
0
2
Spring AI 框架中如何集成 MCP?
SpringAI MCP介绍 Spring AI MCP 为模型上下文协议提供 Java 和Spring 框架集成、它使 SpringAI 应用程序能够通过标准化的接口与不同的数据源和工是进行交互,支持同步和异步通信模式。整体架构如下: Spring Al 通过以下 Spring Boot ...
蜴间囝
1 小时前
823
0
1
2025年06月总结及随笔之初级救护员
1. 回头看 日更坚持了912天。 [*]读《红蓝攻防:技术与策略》更新完成 [*]读《商战数据挖掘:你需要了解的数据科学与分析思维》开更并持续更新 2023年至2025年06月底累计码字2447744字,累计日均码字2683字。 2025年06月码字91568字 ...
鞍注塔
1 小时前
115
0
2
灵活高效的大语言模型RL训练库,解锁多项前沿技术!
New
原文: https://mp.weixin.qq.com/s/zV-ZAEDY17DAoKCXRsmqYw ByteDance开源verl:灵活高效的大语言模型RL训练库,解锁多项前沿技术! 项目地址:https://github.com/volcengine/verl 主要语言:Python stars: 16.4k 仓库简介 verl 是由 ...
章海
1 小时前
79
0
3
[20241013]sqlplus spool与文件覆盖.txt
[20241013]sqlplus spool与文件覆盖.txt --//这个问题在8月份遇到的问题,我发现在sqlplus下spool a.sql文件,并没有在当前目录产生a.sql文件,后来我发现建立在环境变量 --//ORACLE_PATH定义的目录下,当时以为自己打开多个会话,没有注 ...
吮槌圯
1 小时前
438
0
1
充2-3节串联锂电池充电电流高达2A 带PD、QC、FCP协议
随着移动设备的普及和锂电池技术的快速发展,高效、安全的充电管理芯片成为市场刚需。XSP30作为一款支持PD/QC快充协议的升降压型锂电池充电IC,凭借其2-3节电池兼容、2A大电流快充等特性,正在重新定义便携式设备的充电体验。这款芯片的 ...
倡遍竽
1 小时前
737
0
4
【机器人】—— 3. ROS 架构 & 文件系统
1. ROS 架构 到目前为止,我们已经安装了 ROS,运行了 ROS 中内置的小乌龟案例,并且也编写了 ROS 小程序,对 ROS 也有了一个大概的认知,当然这个认知可能还是比较模糊并不清晰的,接下来,我们要从宏观上来介绍一下 ROS 的架构设 ...
俏襟选
1 小时前
787
0
4
下一页 »
1 ...
2
3
4
5
6
7
8
9
10
11
... 377
/ 377 页
下一页
返 回
快速发帖
还可输入
80
个字符
高级模式
B
Color
Image
Link
Quote
Code
Smilies
您需要登录后才可以发帖
登录
|
立即注册
本版积分规则
发表帖子
转播给听众
发帖
安全
收藏
7525
本版主题
0
收藏人数
板块介绍填写区域,请于后台编辑
财富榜{圆}
anyue1937
9994893
kk14977
6845356
3934307807
991122
4
xiangqian
638210
5
宋子
9984
6
闰咄阅
9991
7
刎唇
9993
8
俞瑛瑶
9998
9
蓬森莉
9951
10
匝抽
9986
查看更多
社区公告