登录
/
注册
首页
论坛
其它
首页
科技
业界
安全
程序
广播
Follow
关于
导读
排行榜
资讯
发帖说明
登录
/
注册
账号
自动登录
找回密码
密码
登录
立即注册
搜索
搜索
关闭
CSDN热搜
程序园
精品问答
技术交流
资源下载
本版
帖子
用户
软件
问答
教程
代码
写记录
写博客
小组
VIP申请
VIP网盘
网盘
联系我们
发帖说明
道具
勋章
任务
淘帖
动态
分享
留言板
导读
设置
我的收藏
退出
腾讯QQ
微信登录
社区
›
业界区
›
安全
安全
今日:
262
|
主题:
7693
收藏本版
(
0
)
推荐主题
读商战数据挖掘:你需要了解的数据科学与分析思维03数据挖掘流程
剑指offer-27、字符串的排列
Keepalived 的高可用配置与使用
计算机组成原理—概述
时序数据库 Apache IoTDB 毕业五周年,“对暗号”获取你的蛇年 T 恤!
数据库安全实战:访问控制与行级权限管理
MariaDB 和 GreatSQL 性能差异背后的真相
Docker Swarm 集群搭建
ansible开局配置-openEuler
【Linux】grub命令行引导进入windows系统
安全访问,打造纯净安全的鸿蒙版小红书图库访问体验
新窗
综合排序
最新主题
热门推荐
精选内容
记Codes 研发项目管理平台——拖拽式无代码CICD 创新实现
背景 DevOps 中,少不了要做流水线编排,不管用jenkins 实现还是其他工具,或是对这些工具的包装实现,都是换一个地方写脚本。流水线编排算技术不?,无他唯手熟尔,所以流水线编排更偏向于技巧而不是技术。有没有好的办法,让团队中 ...
乐敬
2025-12-11 05:31
611
0
2
Ubuntu安装containerd
这个过程主要分为两大部分:设置 Docker 的官方软件仓库 和 执行安装。 第一步:设置 Docker 的软件仓库 由于 containerd.io 包含在 Docker 的官方仓库中,您需要先让您的系统信任并能够从该仓库下载软件。 [*]添加 Docker 的 GPG 密钥 ...
呈步
2025-12-11 05:31
902
0
5
AWS悄悄变天:预留实例退场,Savings Plan上位!
去年 AWS re:Invent 大会上开始出现一个微妙变化,具体表现为:新发布的 EC2 实例类型不再支持预留实例(Reserved Instances,简称 RI)了。 如果你去查看诸如 trn2、p5e、i8g、f2 和 i7ie 这些实例类型的定价页面,你会发现它们只显示 ...
讲怔
2025-12-11 05:31
886
0
4
p5.js 圆(circle)的用法
瞪皱炕
2025-12-11 05:31
65
0
5
德克萨斯神枪手谬误
定义:为了支持自己的论点,在大量的数据或证据中小心地挑选出对自己的观点有利的证据,而不使用那些对自己不利的数据或证据。 来源:一名德克萨斯人对着谷仓墙壁开了好几枪,然后他走到满是弹孔的墙壁前,在密集弹孔处画靶心, 声称“百 ...
替攀浮
2025-12-11 05:31
808
0
1
SRE心里话:要求100%服务可用性就是老板的无知
《SRE Google 运维解密》第3章讲了拥抱风险,一些关键的观点,在这里与大家分享,融入了我自己的一些理解,希望对你有些帮助。 服务可用性必须100%?其实完全没必要 一个服务客户的产品,不需要追求极端的可用性,因为实在是没有必要。比 ...
后沛若
2025-12-11 05:31
111
0
5
Blender 入门教程(二):纹理绘制
一、前言 通过上一篇文章的简单介绍,我们就可以独立完成模型的创建,但还只是一些灰溜溜的轮廓,少了鲜艳的表皮。所以,这篇文章就开始介绍如何制作皮肤,就是给模型着色,下面就用一个立方体做示例了。 二、UV 编辑 1. 标记缝合 ...
官厌
2025-12-11 05:31
346
0
4
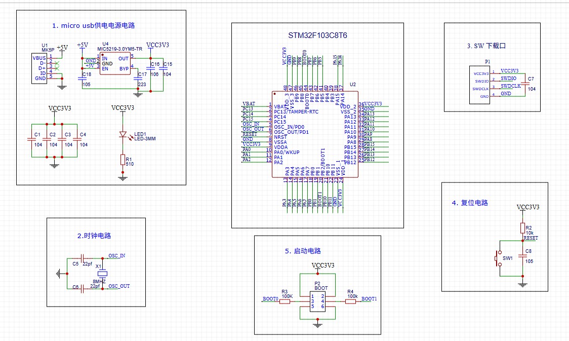
1-STM32F103最小系统
本文摘要 STM32F103C8T6单片机最小系统,就是让单片机能够正常运行,最少且必须的器件所组成的系统。所以只有硬件部分,不涉及软件编程。故本文只给出了最小系统原理图和说明。下一篇文章介绍软件编程将SYSCLK配置为72MHz,并进行点灯实 ...
些耨努
2025-12-11 05:31
874
0
3
深入理解计算机系统-学习笔记01
目录 [*]第一章 计算机系统概述 看上去这部分应该讲的是程序是如何编译并加载到内存中运行的。 对一些基本概念的简要介绍。 [*]第二章 信息的表示和处理 这部分最枯燥 [*]第三章 程序的机器级表示 [*]第四章 处理器体系架构 指令与CPU ...
趣侮
2025-12-11 05:31
301
0
2
软件管理,磁盘存储,文件系统以及网络协议
目录 [*]硬盘存储术语CHS [*]磁盘存储管理 [*]LVM [*]RAID硬盘阵列 [*]软件包管理 [*]搭建私有yum仓库 [*]系统安装之后的常用初始化步骤 [*]OSI七层模型 [*]linux端口的简单介绍 [*]TCP简单介绍 [*]ip地址分类 硬盘存储术语CHS [*]he ...
官厌
2025-12-11 05:31
113
0
4
率先对接GPT-5!燕千云AI能力重磅升级,打造企业级全栈大模型服务生态
01 燕千云大模型对接矩阵持续拓展 在全球人工智能技术飞速迭代、AIGC应用全面渗透的时代背景下,企业对AI平台的选择不仅关乎功能体验,更关乎未来竞争力。甄知科技燕千云始终专注于AITSM领域,并持续引领技术升级。继完成与公有云De ...
讣丢
2025-12-11 05:31
823
0
2
使用Apollo配置中心,**静态字段通过`@Value`的setter方法可以实现热更新**
有如下springbean LaborFeeCalculator,其中的 basePercentage 是一个静态field。通过显式@Value的setter方法来进行配置参数赋值。 问题:当apollo里的配置项”bossKg.order-base-percentage“的值发生变更时,static变量basePercenta ...
怃膝镁
2025-12-11 05:31
232
0
4
获奖喜讯!Apache SeaTunnel荣获2024中国互联网发展创新与投资大赛(开源)二等奖
近日,由中央网信办信息化发展局指导,中国互联网发展基金会、中国网络空间研究院和中国互联网投资基金联合主办的“2024中国互联网发展创新与投资大赛(开源)”总结发布活动在北京圆满落下帷幕。本届大赛以“开源创新,共建生态”为主题 ...
焦听云
2025-12-11 05:31
120
0
3
复健笔记 - 前言
这是个漫长的故事,很多年前的高考前,我搞了台电脑,与其说是搞了台电脑,倒不如说是能组成电脑的配件。当初是想自己尝试学编程,而且我已经断网差不多六年了,那感觉简直是士官长从休眠仓出来问致远星战况如何的情况一模一样,结果我妈 ...
章娅萝
2025-12-11 05:31
971
0
6
隐语智链·深网(FlowSecureMLP)
今天给大家介绍一个github上很有趣的项目,是实现数据可用不可见的目的的。 github地址在这里 https://github.com/YnRen22852/secretflowgryffindor/ 本项目使用SecretFlow框架实现了多方安全计算,旨在通过联合数据训练,预测城市居民的 ...
蚬蕞遂
2025-12-11 05:31
473
0
3
DolphinScheduler集成Arthas实现接口调用监控,提升调度任务可靠性
本文介绍了在Apache DolphinScheduler中嵌入Arthas的方法,以实现对接口调用的监控。Arthas是一款强大的 Java诊断工具,能够帮助开发者实时查看应用程序的运行状态、性能瓶颈和方法调用情况。在DolphinScheduler中集成Arthas,可以方便地 ...
琦谓
2025-12-11 05:31
1030
0
5
从零开始开发 MCP Server
作者:张星宇 在大型语言模型(LLM)生态快速演进的今天,Model Context Protocol(MCP)作为连接 AI 能力与真实世界的标准化协议,正逐步成为智能体开发的事实标准。该协议通过定义 Resources(静态资源)、Prompts(提示词模板) ...
轩辕琳芳
2025-12-11 05:31
946
0
8
学信息系统项目管理师第4版系列10_变更管理与文档管理
1. 文档管理 1.1. 分类 1.1.1. 开发文档 1.1.1.1. 描述开发过程本身 1.1.1.2. 可行性研究报告和项目任务书、需求规格说明、功能规格说明、设计规格说明(包括程序和数据规格说明、开发计划、软件集成和测试计划、质量保证计划 ...
闵雇
2025-12-11 05:31
409
0
2
基于大语言模型的自然语言数据库查询系统:四种技术方案的实践与思考
基于大语言模型的自然语言数据库查询系统:四种技术方案的实践与思考 前言 在教育信息化快速发展的今天,如何让教师能够用自然语言快速查询和分析学生考试数据,成为了一个备受关注的技术挑战。传统的数据分析方式往往需要技术人员参与 ...
甘子萱
2025-12-11 05:31
292
0
5
鸿蒙特效教程08-幸运大转盘抽奖
鸿蒙特效教程08-幸运大转盘抽奖 本教程将带领大家从零开始,一步步实现一个完整的转盘抽奖效果,包括界面布局、Canvas绘制、动画效果和抽奖逻辑等。 开发环境准备 [*]DevEco Studio 5.0.3 [*]HarmonyOS Next API 15 1. 需求分析与整体 ...
方方仪
2025-12-11 05:30
242
0
7
下一页 »
1 ...
238
239
240
241
242
243
244
245
... 385
/ 385 页
下一页
返 回
快速发帖
还可输入
80
个字符
高级模式
B
Color
Image
Link
Quote
Code
Smilies
您需要登录后才可以发帖
登录
|
立即注册
本版积分规则
发表帖子
转播给听众
发帖
安全
收藏
7693
本版主题
0
收藏人数
板块介绍填写区域,请于后台编辑
财富榜{圆}
3934307807
991124
anyue1937
9994891
kk14977
6845357
4
xiangqian
638210
5
韶又彤
9997
6
宋子
9982
7
闰咄阅
9993
8
刎唇
9993
9
俞瑛瑶
9998
10
蓬森莉
9951
查看更多
社区公告
本月热榜
848
windows常见命令
764
京城亚南酒业上门回收白酒老酒名酒茅台五粮
483
2025年科研党必备!学术深度AI论文写作工具
652
电视盒子 E900V22C Armbian Linux 安装与卸
775
回归基本功之pytorch学习笔记
620
DNA甲基化调控生物标志物及发病机制
176
副业营销(Side-Project Marketing
1008
剑指offer-41、和为S的连续正数序列
438
SpringCloud 常见面试题(三)
315
STM32按键扫描
718
ITR经典案例 | 燕千云携手汽车电子巨头,升
246
2025企业级ITSM产品推荐:年度IT服务管理升
204
接私活必备!一款轻量级、前后端分离的 Jav
410
剑指offer-48、不使⽤加减乘除实现加法
243
从20行代码理解HTTP服务器:用原始Socket揭
975
NeurIPS 2025 | 浙大、浙工大等团队提出LRM
41
读智能新物种02合作伙伴(下)
573
推荐一种手动设置异步线程等待机制的解决方
46
读社会工程:防范钓鱼欺诈(卷3)05读后总
879
一个表示金额的数字是 100000000L,这是多