登录
/
注册
首页
论坛
其它
首页
科技
业界
安全
程序
广播
Follow
关于
导读
排行榜
资讯
发帖说明
登录
/
注册
账号
自动登录
找回密码
密码
登录
立即注册
搜索
搜索
关闭
CSDN热搜
程序园
精品问答
技术交流
资源下载
本版
帖子
用户
软件
问答
教程
代码
写记录
写博客
小组
VIP申请
VIP网盘
网盘
联系我们
发帖说明
道具
勋章
任务
淘帖
动态
分享
留言板
导读
设置
我的收藏
退出
腾讯QQ
微信登录
社区
›
业界区
›
安全
安全
今日:
176
|
主题:
7693
收藏本版
(
0
)
推荐主题
读商战数据挖掘:你需要了解的数据科学与分析思维03数据挖掘流程
剑指offer-27、字符串的排列
Keepalived 的高可用配置与使用
计算机组成原理—概述
时序数据库 Apache IoTDB 毕业五周年,“对暗号”获取你的蛇年 T 恤!
数据库安全实战:访问控制与行级权限管理
MariaDB 和 GreatSQL 性能差异背后的真相
Docker Swarm 集群搭建
ansible开局配置-openEuler
【Linux】grub命令行引导进入windows系统
安全访问,打造纯净安全的鸿蒙版小红书图库访问体验
新窗
综合排序
最新主题
热门推荐
精选内容
11-3 MySQL 中对于 PowerDesigner 的使用
11-3 MySQL 中对于 PowerDesigner 的使用 @ 目录 [*]11-3 MySQL 中对于 PowerDesigner 的使用 [*]1. PowerDesigner的使用 [*]1.1 开始界面 [*]1.2 概念数据模型 [*]1.3 物理数据模型 [*]1.4 概念模型转为物理模型 [*]1.5 物理模型转为 ...
神泱
2025-12-11 18:04
143
0
4
AgentGPT 在浏览器中组装、配置和部署自主 AI 代理 入门介绍
AI MCP 系列 AgentGPT-01-入门介绍 Browser-use 是连接你的AI代理与浏览器的最简单方式 AI MCP(大模型上下文)-01-入门介绍 AI MCP(大模型上下文)-02-awesome-mcp-servers 精选的 MCP 服务器 AI MCP(大模型上下文)-03-open webui 介绍 是 ...
邰怀卉
2025-12-11 18:02
659
0
4
产品经理设计B端系统的8个核心步骤与工具推荐
在产品设计的世界里,C端系统强调的是用户体验,而B端系统更多关注业务流程的严谨性、角色权限的复杂性与系统架构的稳定性。尤其对于To B产品经理来说,设计一套合理的B端系统,不仅是技能的体现,更是驾驭业务复杂度的挑战。 本文将围 ...
渭茱瀑
2025-12-11 18:00
192
0
8
dvwa靶场的xss注入
一、XSS 1、简介 XSS又称CSS(Cross Site Scripting)或跨站脚本攻击,攻击者在网页中插入由JavaScript编写的恶意代码,当用户浏览被嵌入恶意代码的网页时,恶意代码将会在用户的浏览器上执行。 2、原理 攻击者对含有漏洞的服务器发起XSS攻 ...
廖彗云
2025-12-11 18:00
980
0
7
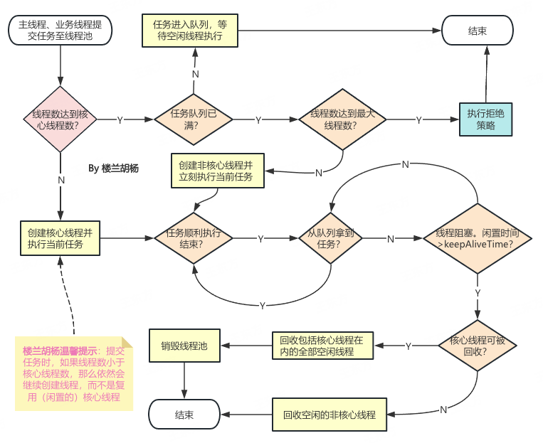
JAVA JUC干货之线程池实现原理和源码详解(下)
目录 [*]线程池设计思路 [*]线程池实现原理 [*]ThreadPoolExecutor 示例 [*]ThreadPoolExecutor 源码详解 [*]execute提交任务源码分析 [*]addWorker创建线程源码详解 [*]runWorker执行任务源码详解 [*]processWorkerExit回收线程源码详 ...
冷晓晴
2025-12-11 17:58
703
0
5
如何用两年时间面试一个人(by jobleap.cn)
在 IT 行业,人才是公司最核心的资产,招聘到合适的人才对于公司的发展至关重要。然而,当前 IT 行业的人才招聘和培养面临着诸多困境,招聘者难以找到符合要求的人才,应聘者也不清楚企业的具体需求。本文将探讨如何解决这些问题,并提出 ...
时思美
2025-12-11 17:58
161
0
4
[自制翻译]Pyglets 官方文档: In-depth game example翻译 (第一部分)
提示: [*]本文为民间自制翻译,内容可能会有误差。 [*]本文为第一部分,剩下的我会利用空余时间尽快赶出来的。 [*]因为学习需要翻译了这篇文章,有一部分是对照着机器翻译来的,建议把原文与译文对照着看。 [*]如果有翻译的不到位的地 ...
彭水晶
2025-12-11 17:52
790
0
3
dubbo-go example学习记录
dubbo-go example仓库地址: https://github.com/apache/dubbo-go-samples 你可以在 https://github.com/apache/dubbo-go-samples/blob/main/README_CN.md 查看中文的README文档 快速上手 这个是通过 https://cn.dubbo.apache.org/zh-cn/ ...
酝垓
2025-12-11 17:50
971
0
2
85本适合AI入门的人工智能书籍合集免费资源
宝藏资源!分享85本适合AI初学者入门人工智能的书籍合集给大家下载,都是epub格式的,方便大家阅读,文末给大家提供免费下载方式,主要包括如下电子书: [*]Julia机器学习核心编程:人人可用的高性能科学计算.epub [*]Keras深度学 ...
挚魉
2025-12-11 17:35
348
0
3
燕千云ITR平台引领"服务流"管理革命,构建企业客户服务智慧生态
当企业对资金流、物流、信息流的管理已成标配,决定未来竞争力的"第四大命脉"正在浮出水面——服务流。那些决定企业响应速度与创新能力的无形协作,正成为企业构筑竞争优势的关键。 服务流基于"请求-响应"模型,处理非结构化的复杂 ...
巩芷琪
2025-12-11 17:29
643
0
6
App消息推送的简单实现
现在手机App消息推送一般用极光之类的第三方服务来实现。但有一些消息,前端没有展示需求,一条数据的长度有限,但数量很大。比如硬件设备产生的消息,需要推送到前端,这时使用第三方服务如果免费的容易被限流,要不就得使用付费服务。 ...
翁真如
2025-12-11 17:27
824
0
1
Linux Mint下使用vscode编译C++代码
Linux Mint下使用vscode编译C++代码 vscode 首先要说明vscode不是IDE,因此本身没有所谓的一键配置、一键编译/运行、大量可视化项目操作选项等功能,实际上是一个拥有丰富插件且可定制化极高的文本编辑器。当我们创建完C++文件后 ...
米榜饴
2025-12-11 17:10
750
0
1
双非一本,小公司打杂,跳槽进了大厂!
大家好,我是R哥。 好久没有分享面试辅导的成功案例了,图片打码、过程梳理、文章编写,着实难写啊,太费时间了。 今天和大家分享一个普通本科、不知名小公司程序员,成功逆袭互联网大厂的真实案例。 如果你觉得自己学历一般,背景普通, ...
东郭欣然
2025-12-11 17:08
535
0
3
Linux-PAM 模块用法总结
明月不知君已去,夜深还照读书窗。 导航 [*]壹 - PAM 简介 [*]认证流程 [*]文件配置 [*]贰 - 参考查询 [*]叁 - 模块介绍 [*]pam_nologin.so、pam_rootok.so、pam_wheel.so【特权用户/组】 [*]pam_access.so、pam_listfile.so、pam_t ...
椎蕊
2025-12-11 17:08
1051
0
1
大学人才引进初试试题(开卷)
大学人才引进初试试题(开卷) 姓名--- 应聘岗位: 计算机系正教授 [*]请阐释您对 教育的理解,以及您认为作为一名本科 教育教师应具备哪些能力? 具有较强的本科知识架构体系 教育以国名教 ...
碣滥
2025-12-11 17:08
724
0
5
VibeCoding On Function AI Deep Dive:用 AI 应用生产 AI 应用
这是一个很有意思的话题, 今天大家都在热火朝天的构建 AI 应用。有用各种各样的编程语言,开发框架开发的,也有用低代码工作流搭建的,但是你否知道,其实可以仅通过自然语言就可以完成一个 AI 应用的开发乃至上线么? 本篇文章就来跟大 ...
即息极
2025-12-11 17:08
138
0
8
外包小程序设计|从原型设计到开发的高效工作流程
在软件外包行业,小程序开发需求始终稳居业务主线。对于产品经理来说,如何高效地将客户的想法落地为清晰可执行的产品原型,并推动进入开发阶段,是项目成功的关键。本文将从工具应用的角度,详解外包小程序从产品构思、原型设计到开发协 ...
向梦桐
2025-12-11 17:08
449
0
3
Linux系统下安装配置Nginx
一.下载依赖 [*]依赖 [*]将文件下载到Linux系统将文件下载到Linux系统 [*]解压文件 二、配置 2.1、配置nginx 2.2、nginx安装位置 2.3、简单配置与多个域名配置 [*]在nginx.conf中简单配置 [*]同一ip配置多个域名 2.4、查看n ...
少琼
2025-12-11 17:08
173
0
2
2025英国留学机构十大口碑推荐榜!教育行业认证,唯寻国际教育摘冠
在全球化教育浪潮下,选择一家可靠的留学中介对提升申请成功率、规避信息差至关重要。本文基于行业口碑、服务专业性、申请成果与资质认证等多个维度,梳理国内留学机构的梯队排名,旨在为学生提供客观参考,辅助其找到与个人需求高度匹配 ...
钦遭聘
2025-12-11 17:04
233
0
1
进程、线程和协程之间的区别和联系
文章目录 一、进程 二、线程 三、进程和线程的区别与联系 四、一个形象的例子解释进程和线程的区别 五、进程/线程之间的亲缘性 六、协程 一、进程 进程,直观点说,保存在硬盘上的程序运行以后,会在内存空间里形成一个独立的内存体, ...
辅箱肇
2025-12-11 17:04
233
0
2
下一页 »
1 ...
219
220
221
222
223
224
225
226
... 385
/ 385 页
下一页
返 回
快速发帖
还可输入
80
个字符
高级模式
B
Color
Image
Link
Quote
Code
Smilies
您需要登录后才可以发帖
登录
|
立即注册
本版积分规则
发表帖子
转播给听众
发帖
安全
收藏
7693
本版主题
0
收藏人数
板块介绍填写区域,请于后台编辑
财富榜{圆}
3934307807
991124
anyue1937
9994891
kk14977
6845357
4
xiangqian
638210
5
韶又彤
9997
6
宋子
9982
7
闰咄阅
9993
8
刎唇
9993
9
俞瑛瑶
9998
10
蓬森莉
9951
查看更多
社区公告
本月热榜
847
windows常见命令
764
京城亚南酒业上门回收白酒老酒名酒茅台五粮
483
2025年科研党必备!学术深度AI论文写作工具
652
电视盒子 E900V22C Armbian Linux 安装与卸
775
回归基本功之pytorch学习笔记
620
DNA甲基化调控生物标志物及发病机制
176
副业营销(Side-Project Marketing
1007
剑指offer-41、和为S的连续正数序列
315
STM32按键扫描
718
ITR经典案例 | 燕千云携手汽车电子巨头,升
246
2025企业级ITSM产品推荐:年度IT服务管理升
204
接私活必备!一款轻量级、前后端分离的 Jav
410
剑指offer-48、不使⽤加减乘除实现加法
243
从20行代码理解HTTP服务器:用原始Socket揭
975
NeurIPS 2025 | 浙大、浙工大等团队提出LRM
41
读智能新物种02合作伙伴(下)
573
推荐一种手动设置异步线程等待机制的解决方
879
一个表示金额的数字是 100000000L,这是多
313
人工智能:无需复杂配置!Gemini 3 国内使
437
SpringCloud 常见面试题(三)
浏览过的版块
业界