登录
/
注册
首页
论坛
其它
首页
科技
业界
安全
程序
广播
Follow
关于
导读
排行榜
发帖说明
登录
/
注册
账号
自动登录
找回密码
密码
登录
立即注册
搜索
搜索
关闭
CSDN热搜
程序园
精品问答
技术交流
资源下载
本版
帖子
用户
软件
问答
教程
代码
写记录
写博客
小组
VIP申请
VIP网盘
网盘
联系我们
发帖说明
道具
勋章
任务
淘帖
动态
分享
留言板
导读
设置
我的收藏
退出
腾讯QQ
微信登录
社区
›
业界区
›
安全
安全
今日:
202
|
主题:
7525
收藏本版
(
0
)
推荐主题
剑指offer-27、字符串的排列
读商战数据挖掘:你需要了解的数据科学与分析思维03数据挖掘流程
Docker Swarm 集群搭建
ansible开局配置-openEuler
【Linux】grub命令行引导进入windows系统
时序数据库 Apache IoTDB 毕业五周年,“对暗号”获取你的蛇年 T 恤!
k8s 新版创建完 serviceaccount 后-- 不再生成 对应的--token
Keepalived 的高可用配置与使用
CFS调度参数: sched_wakeup_granularity
痞子衡嵌入式:MCUBootUtility v6.3发布,支持获取与解析启动日志
基于Flask的Web应用开发
新窗
综合排序
最新主题
热门推荐
精选内容
10月月报 | Apache DolphinScheduler进展总结
各位热爱 Apache DolphinScheduler 的小伙伴们,社区10月份月报更新啦!这里将记录 DolphinScheduler 社区每月的重要更新,欢迎关注! 月度Merge之星 感谢以下小伙伴10月份为 Apache DolphinScheduler 所做的精彩贡献(排名不分先后): ...
琶轮
昨天 21:02
241
0
6
开放式互联互通的路上,希望畅联云越走越顺
New
畅联云是一个开放的互联互通的云,能接入各种视频设备,物联网设备,让客户直接使用即可,不用再做底层每个设备的对接了。 所谓开放,是针对萤石云、针对小米这样的封闭平台的。毕竟萤石云只能接入海康或者萤石的视频设备,而畅联云设计 ...
笃扇
昨天 20:54
855
0
1
debug redis里面的lua脚本
2025年6月26日15:46:26 官方lua脚本文档 https://redis.io/docs/latest/develop/programmability/eval-intro/ https://redis.io/docs/latest/develop/programmability/lua-api/ windows的redis发行版 https://github.com/MicrosoftArchiv ...
汤昕昕
昨天 20:54
269
0
2
项目管理知识体系概要
项目管理知识体系概要 整体项目管理 进度管理 质量管理 采购管理 范围管理 成本管理 资源管理 风险管理 干系人管理 今天先到这儿,希望对云原生,技术领导力, 企业管理,系统架构设计与评估,团队管 ...
山真柄
昨天 20:52
183
0
2
【一步步开发AI运动APP】三、在APP中引入识别插件
之前我们为您分享了【一步步开发AI运动小程序】开发系列博文,通过该系列博文,很多开发者开发出了很多精美的AI健身、线上运动赛事、AI学生体测、美体、康复锻炼等应用场景的AI运动小程序;为了帮助开发者继续深耕AI运动领域市场,今天开 ...
尹疋
昨天 20:50
170
0
4
PainPoints:让痛点分析变得简单高效
New
大家好!今天想和大家分享一个我最近开发的开源工具——PainPoints,一个自动化的痛点分析工具。 我做了什么 在开发产品或者做市场调研时,我们经常需要了解用户对某个产品、功能或服务的真实反馈。传统的做法是手动去各个网站搜索、收 ...
处匈跑
昨天 20:50
75
0
0
LAMP SecurityCTF7 WP&复盘
这台靶机进入了一个思维误区,故复盘记录 资产很多,兔子洞也很多 其实不用先拿到apache再横向提权的 这个靶机sql注入漏洞很多而且各种各样,我当时先SQL注入dump了数据库,当时卡着是因为ssh旧算法kali不支持,所以ssh连不上,hydra也爆 ...
鞭氅
昨天 20:48
1058
0
4
IT服务运营管理体系的常用方法论与实践指南(上)
如何构建与业务深度协同的IT服务体系?如何通过技术管理实现成本与效能的双重升级?随着技术迭代加速、业务需求多变、系统复杂性攀升,这已成为企业管理者亟待解决的核心课题。 无论是传统企业的数字化转型,还是新兴科技企业的创新发展 ...
迭婵椟
昨天 20:43
999
0
4
《ESP32-S3使用指南—IDF版 V1.6》第二十八章 内部温度传感器实验
第二十八章 内部温度传感器实验 1)实验平台:正点原子DNESP32S3开发板 2)章节摘自【正点原子】ESP32-S3使用指南—IDF版 V1.6 3)购买链接:https://detail.tmall.com/item.htm?&id=768499342659 4)全套实验源码+手册+视频下载地址:ht ...
冷晓晴
昨天 20:39
560
0
5
MySQL 主从复制:数据库的"克隆军团"
MySQL 主从复制:数据库的"克隆军团" 来源:程序园用户自行投稿发布,如果侵权,请联系站长删除 免责声明:如果侵犯了您的权益,请联系站长,我们会及时删除侵权内容,谢谢合作! ...
阎逼
昨天 20:31
495
0
1
wps如何共享为多人编辑文档?一起编辑,并且查看和回退历史记录
前言 大家好,我是小徐啊。我们在开发Java应用的时候,经常是需要和WPS一起来使用的。这能极大地帮助我们提高开发效率。比如,我们在和同事协助开发的时候,需要将文档共享给同事一起使用,比如查看,编辑,甚至回退历史版本等。其实, ...
涣爹卮
昨天 20:27
611
0
6
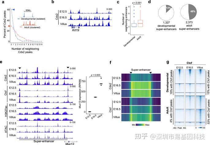
易基因:WGBS+ChIP-seq技术揭示Cdx2转录因子在发育与稳态中的动态结合机制|NC/IF14.7
大家好,这里是专注表观组学十余年,领跑多组学科研服务的易基因。 Cdx2是一个关键的转录因子,在小鼠肠道上皮细胞的发育过程中起着决定性的作用。它在胚胎期和成年期的肠道上皮细胞中都有表达,但其结合的基因组位点在发育和成年期有所 ...
挠溃症
昨天 20:25
610
0
3
PostgreSQL repmgr 高可用之故障转移
PostgreSQL高可用之repmgr自动切换 之前写过一个repmgr的高可用搭建的,https://www.cnblogs.com/wy123/p/18531710,repmgr的搭建过程还是比较简单的,具体过程不再赘述。这里为了简化,做了1主2从的结构,之前一直没空测试repmgr的手动 ...
乳杂丫
昨天 20:23
393
0
2
windows如何打开虚拟键盘?
前言 大家好,我是小徐啊。我们在windows下开发Java应用的时候,键盘肯定是必不可少的。然而,在某些情况下,我们的键盘可能会出现故障。这个时候,应急的方案就是使用windows的自带的虚拟键盘,能帮助我们临时解决下无法输入内容的问题 ...
娥搽裙
昨天 20:23
847
0
6
统计学悖论:五大经典现象深度解析
在统计学研究与实践中,有一些现象与人类直觉截然相反,被称为“统计悖论”。这些悖论不仅揭示了概率论与统计推断中潜藏的反直觉特性,也为数据分析师和决策者提供了警示:统计量表面一致并不意味着结论可靠。本文将深入解析五个经典统计 ...
陈兰芳
昨天 20:20
582
0
1
DINOv3-Meta视觉基础模型、DeepSeek-V3.1、Qwen-Image
AI Compass前沿速览:DINOv3-Meta视觉基础模型、DeepSeek-V3.1、Qwen-Image、Seed-OSS、CombatVLA-3D动作游戏模型、VeOmni训练框架 AI-Compass 致力于构建最全面、最实用、最前沿的AI技术学习和实践生态,通过六大核心模块的系统化组织 ...
杼氖
昨天 20:20
731
0
1
【吐槽贴】项目经理如何进行高效沟通?
“项目最大的风险就是都觉得没有风险。” 这还是跟同行聊天时开玩笑的一句话,最近我却深有体会。一直以为一切正常的项目,最近却接连出了问题,复盘才发现几个关键性问题都出在沟通方面,还一直认为沟通能力是自己的优势。这次主要踩了 ...
丘奕奕
昨天 20:16
1070
0
2
【PolarCTF】nc
1. 首先下载文件,得到一个没有后缀名的pwn1文件。拿到ubuntu分别用file和checksec查看。 2. 我们可以看到这是一个64位ELF文件,动态链接,符号表未被剥离,存在canary和NX保护。 3. 接着拿到ida上去分析一下,先来看一下main函数,这里 ...
郗新语
昨天 20:14
353
0
4
据说每邀请一位朋友加入Comet,您可以获得10刀乐奖励:D
Comet AI浏览器真的撒钱抢用户了! 最近OpenAI发布了AI浏览器Atlas,正式加入浏览器大战。 Perplexity马上就坐不住了,开启了撒钱抢人计划,现在只要分享Comet浏览器的邀请链接,好友通过链接下载并注册账户使用浏览器后,你便可以获得最 ...
梭净挟
昨天 20:12
68
0
4
Gin 框架核心架构解析
抑卞枯
昨天 20:10
55
0
3
下一页 »
1 ...
13
14
15
16
17
18
19
20
21
... 377
/ 377 页
下一页
返 回
快速发帖
还可输入
80
个字符
高级模式
B
Color
Image
Link
Quote
Code
Smilies
您需要登录后才可以发帖
登录
|
立即注册
本版积分规则
发表帖子
转播给听众
发帖
安全
收藏
7525
本版主题
0
收藏人数
板块介绍填写区域,请于后台编辑
财富榜{圆}
anyue1937
9994893
kk14977
6845356
3934307807
991122
4
xiangqian
638210
5
宋子
9984
6
闰咄阅
9991
7
刎唇
9993
8
俞瑛瑶
9998
9
蓬森莉
9951
10
匝抽
9986
查看更多
社区公告
浏览过的版块
科技