登录
/
注册
首页
论坛
其它
首页
科技
业界
安全
程序
广播
Follow
关于
导读
排行榜
资讯
发帖说明
登录
/
注册
账号
自动登录
找回密码
密码
登录
立即注册
搜索
搜索
关闭
CSDN热搜
程序园
精品问答
技术交流
资源下载
本版
帖子
用户
软件
问答
教程
代码
写记录
写博客
小组
VIP申请
VIP网盘
网盘
联系我们
发帖说明
道具
勋章
任务
淘帖
动态
分享
留言板
导读
设置
我的收藏
退出
腾讯QQ
微信登录
社区
›
业界区
›
安全
安全
今日:
102
|
主题:
7595
收藏本版
(
0
)
推荐主题
读商战数据挖掘:你需要了解的数据科学与分析思维03数据挖掘流程
剑指offer-27、字符串的排列
计算机组成原理—概述
时序数据库 Apache IoTDB 毕业五周年,“对暗号”获取你的蛇年 T 恤!
数据库安全实战:访问控制与行级权限管理
MariaDB 和 GreatSQL 性能差异背后的真相
Keepalived 的高可用配置与使用
Docker Swarm 集群搭建
【Linux】grub命令行引导进入windows系统
安全访问,打造纯净安全的鸿蒙版小红书图库访问体验
mysql数据库定时执行sql语句
新窗
综合排序
最新主题
热门推荐
精选内容
为什么要实现InitializingBean接口?
为什么要实现InitializingBean接口? ### 来源:程序园用户自行投稿发布,如果侵权,请联系站长删除 免责声明:如果侵犯了您的权益,请联系站长,我们会及时删除侵权内容,谢谢合作! ...
忆雏闲
5 天前
622
0
4
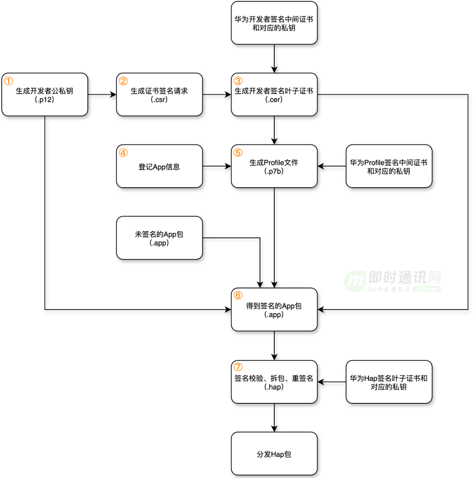
鸿蒙NEXT如何保证应用安全:详解鸿蒙NEXT数字签名和证书机制
本文由美团技术团队张晨分享,原题“鸿蒙应用签名实操及机制探究”,下文进行了排版优化和内容修订。 1、引言 华为鸿蒙单框架操作系统HarmonyOS NEXT已于2024年10月23日正式发布Release版。HarmonyOS NEXT仅支持鸿蒙原生应用,不再兼容 ...
挠溃症
5 天前
943
0
2
群晖安装打印服务器,驱动HP P1106札记(三)—— 客户端配置
前面介绍了群晖配置、容器配置,接下来进入客户端的配置部分,或者说回到最原始的需求,多终端随时随地发起打印,不再依赖于电脑。 从外部形态来分的话,常见的终端有三类:电脑(windows 操作系统),安卓手机(譬如小米,其他设备型号 ...
懵崭
5 天前
641
0
3
C语言数据类型、变量的输入和输出、进制转换
scanf标准函数可以从键盘得到数字并记录到存储区里,为了使用这个标准函数需要包含stdio.h这个头文件,在scanf函数调用语句里应该使用存储区的地址表示存储区,双引号里使用占位符表示存储区的类型。在scanf函数调用语句里尽量不要写不是 ...
事值
5 天前
774
0
6
Spring Boot 下 Druid 连接池:多维度优化打造卓越性能
大家好,我是凯哥Java 本文标签:Spring Boot、Druid连接池、数据库连接池优化、性能监控 本文聚焦 Spring Boot 中 Druid 连接池的极致优化,从基础环境搭建、核心参数调优、监控体系构建、安全增强、连接泄漏检测等多方面展开,给出详 ...
贼瘁
5 天前
833
0
3
分享一款替代 GitLab 的开源软件 gogs ,适合中小企业,非常优秀!
这篇文章,分享一款替代 GitLab 的开源软件 gogs ,Github 上有 4 万多颗 star ,笔者认为它非常优秀 ,适合中小企业。 1 Gogs 简介 Gogs 是一款极易搭建的自助 Git 服务,它使用 Go 语言开发,只要 Go 语言支持的平台它都支持,包括 L ...
浦乐
5 天前
443
0
5
号外号外!给兄弟们汇报下近期三款热门游戏万灵山海、DOF、新大话西游更新内容
前言 嗯,这次给大家带来的不是啥新游戏哈,是已经开服的 3 款热门游戏《万灵山海》《DOF》和《新大话西游》的更新内容~ 可能有人会问为啥没出新游戏?其实出新游比更新完善游戏要简单一些,但是我觉得既然我开了一款游戏,我就要对游 ...
菅舛
5 天前
876
0
5
知乎规模化落地OceanBase实践与技术生态共建
作者:知乎数据库负责人代晓磊 首先为大家推荐这个 OceanBase 开源负责人老纪的公众号“老纪的技术唠嗑局”,会持续更新和 #数据库、#AI、#技术架构相关的各种技术内容。欢迎感兴趣的朋友们关注! 一、知乎数据架构演进 知乎作为一家中 ...
热琢
5 天前
848
0
4
企业级DevOps系统服务搭建(Ubuntu)
系统架构概述 一个完整的企业级DevOps系统通常包含以下核心组件: [*]版本控制:GitLab/Gitea [*]持续集成/持续部署(CI/CD):Jenkins/GitLab CI [*]容器编排:Docker + Kubernetes [*]配置管理:Ansible [*]监控告警:Prometheus + Gra ...
高清宁
5 天前
116
0
5
MySQL 触发器与存储过程:数据库的"自动化工厂"
MySQL 触发器与存储过程:数据库的"自动化工厂" 来源:程序园用户自行投稿发布,如果侵权,请联系站长删除 免责声明:如果侵犯了您的权益,请联系站长,我们会及时删除侵权内容,谢谢合作! ...
章绮云
5 天前
996
0
3
读红蓝攻防:技术与策略09网络杀伤链的工具
1. 网络杀伤链的进化过程 1.1. 从2011年首次发布起,网络杀伤链模型发生了巨大的变化,主要原因是攻击者和攻击方法的快速演变 [*]1.1.1. 攻击者不断发展他们的攻击方法 [*]1.1.2. 由于杀伤链是基于攻击者使用的方法论,因此它也必 ...
阙忆然
5 天前
95
0
5
一种基于openmv和触摸屏的动态读取颜色的解决方案
一种基于openmv和触摸屏的动态读取颜色的解决方案 前言: 作为大学生电子设计竞赛控制题选手,常常需要与视觉上位机打交道,openmv作为当前一种开源方案,能够以较低的成本制作,并且官方文档和各种教程丰富,但是苦于光照的影响, ...
孜稞
5 天前
455
0
3
读DAMA数据管理知识体系指南43大数据和数据科学概念
1. 业务驱动 1.1. 期望抓住从多种流程生成的数据集中发现的商机,是提升一个组织大数据和数据科学能力的最大业务驱动力 1.2. 大数据可以通过对更多、更大的数据集进行探索来激发创新,这些数据可用来定义预判客户需求的预测模型,并 ...
蝙俚
5 天前
77
0
5
度小满列举五大技术场景拆解数据库选型方案,降本、性能、效率均翻倍
首先为大家推荐这个 OceanBase 开源负责人老纪的公众号 “老纪的技术唠嗑局”,会持续更新和 #数据库、#AI、#技术架构 相关的各种技术内容。欢迎感兴趣的朋友们关注! 本文整理自6月21日“OceanBase 城市交流会 · SQL 遇上 AI ”《度小 ...
暴灵珊
5 天前
1024
0
7
p5.js 圆(circle)的用法
僭墙覆
5 天前
76
0
5
读红蓝攻防:技术与策略32漏洞管理最佳实践
1. 漏洞策略的要素 1.1. 人员 [*]1.1.1. 处理安全问题的团队以及参与流程和计划的员工应该在处理漏洞问题方面具有广泛的知识和专业技能 1.2. 流程 [*]1.2.1. 进行评估的流程可以由任何人完成 1.3. 技术 [*]1.3.1. 安全专家使 ...
靳夏萱
5 天前
138
0
4
五. Redis 配置内容(详细配置说明)
五. Redis 配置内容(详细配置说明) @ 目录 [*]五. Redis 配置内容(详细配置说明) [*]1. Units 单位配置 [*]2. INCLUDES (包含)配置 [*]3. NETWORK (网络)配置 [*]3.1 bind(配置访问内容) [*]3.2 protected-mode (保护模式) [*]3.3 por ...
阎怀慕
5 天前
71
0
2
openSSH升级
升级前准备:(准备Telnet连接方式防止SSh中断无法连接服务) 开始升级 编译 相关文件参数调整 停用telnet telnet是明文传输该地方使用只是为了ssh升级过程中担心异常导致的无法登录 来源:程序园用户自行投稿发布,如果侵权,请联 ...
唐茗
5 天前
386
0
2
如何把一个接口设计好?
如何设计一个接口?是在我们日常开发或者面试时经常问及的一个话题。 很多人觉得这不就是CRUD,能实现不就行了。单纯实现来说,并非难事,但要做到易用、易扩展、易维护并不是一件简单的事。这里并不强调一些个接口设计的原则或者设计方 ...
赶塑坠
5 天前
450
0
4
打破教育资源获取壁垒!附文件合并及下载攻略
原文: https://mp.weixin.qq.com/s/U9id0M0bl--_IqxG3NxSYA 免费开源全学段数学教材,打破教育资源获取壁垒!附文件合并及下载攻略 ChinaTextbook 是一个提供全学段教材资源的文档集合。简单讲,它整理了从小学到大学的各类PDF版教材, ...
司空娅玲
5 天前
425
0
2
下一页 »
1 ...
157
158
159
160
161
162
163
164
... 380
/ 380 页
下一页
返 回
快速发帖
还可输入
80
个字符
高级模式
B
Color
Image
Link
Quote
Code
Smilies
您需要登录后才可以发帖
登录
|
立即注册
本版积分规则
发表帖子
转播给听众
发帖
安全
收藏
7595
本版主题
0
收藏人数
板块介绍填写区域,请于后台编辑
财富榜{圆}
3934307807
991124
anyue1937
9994893
kk14977
6845358
4
xiangqian
638210
5
韶又彤
9997
6
宋子
9982
7
闰咄阅
9993
8
刎唇
9993
9
俞瑛瑶
9998
10
蓬森莉
9951
查看更多
社区公告
本月热榜
843
windows常见命令
758
京城亚南酒业上门回收白酒老酒名酒茅台五粮
652
电视盒子 E900V22C Armbian Linux 安装与卸
482
2025年科研党必备!学术深度AI论文写作工具
715
ITR经典案例 | 燕千云携手汽车电子巨头,升
243
2025企业级ITSM产品推荐:年度IT服务管理升
773
回归基本功之pytorch学习笔记
973
NeurIPS 2025 | 浙大、浙工大等团队提出LRM
41
读智能新物种02合作伙伴(下)
572
推荐一种手动设置异步线程等待机制的解决方
879
一个表示金额的数字是 100000000L,这是多
615
DNA甲基化调控生物标志物及发病机制
174
副业营销(Side-Project Marketing
311
人工智能:无需复杂配置!Gemini 3 国内使
1002
剑指offer-41、和为S的连续正数序列
437
SpringCloud 常见面试题(三)
312
STM32按键扫描
411
【新品】H7-TOOL的250M示波器模组性能系统
241
BCD损坏(0xc000000f), 0xc0000255, 0xc00
750
Debian 12/13可用的华宇拼音输入法