登录
/
注册
首页
论坛
其它
首页
科技
业界
安全
程序
广播
Follow
关于
导读
排行榜
资讯
发帖说明
登录
/
注册
账号
自动登录
找回密码
密码
登录
立即注册
搜索
搜索
关闭
CSDN热搜
程序园
精品问答
技术交流
资源下载
本版
帖子
用户
软件
问答
教程
代码
写记录
写博客
小组
VIP申请
VIP网盘
网盘
联系我们
发帖说明
道具
勋章
任务
淘帖
动态
分享
留言板
导读
设置
我的收藏
退出
腾讯QQ
微信登录
社区
›
业界区
›
业界
业界
今日:
645
|
主题:
10847
收藏本版
(
0
)
推荐主题
应急响应-日志分析
当自己真的发布一款产品
HEIF:更高质量、更小体积,开启 HarmonyOS 图像新体验
阿里巴巴为什么禁止超过3张表join?
开发的设计和重构,为开发效率服务
Windows桌面应用自动更新解决方案SharpUpdater5发布
历劫波,明真我——Debug Commune
用上了 Claude Code,才发现 Cursor 和 Gemini Cli 都是弱智
我和AI不得不说的故事:现在是最好的时代也是最坏的时代
HashMap居然可以和它直接合体???
面试官:如何确保动态线程池任务都执行完?
新窗
综合排序
最新主题
热门推荐
精选内容
使用jQuery Ajax功能的时候需要注意的一个问题
最近发现jQuery越来越火,用它的人也越来越多。jQuery最强大的亮点莫过于它的CSS3 selector和极其简单的Ajax请求调用。 最近一哥们在做一个Ajax长连接的项目,页面需要和服务器保持长连接,而且在连接超时后需要重新请求连接,过程中 ...
擒揭
昨天 14:54
960
0
3
从十五岁的今天写给十六岁的明天
这真是一件奇怪的事情。 落款的日期一点一点改变,依旧是忙忙碌碌。 集训、作业、考试、面试…… 忧喜参半的日子,忙得抬不起头的日子,没有星星的日子。 就在这平淡的日子流逝时,不知是哪个“不开眼”的数字或是朋友打破了这种平淡,悄 ...
葛雅隽
昨天 14:52
856
0
4
JavaScript的常用库 —— jQuery
jQuery 用来更加方便地去控制前端的HTML标签和CSS属性。 使用方式: 1. 直接在元素中添加: 2. 按jQuery官网提示下载。 https://jquery.com/download/ 选择器: $(selector),selector类似于CSS选择器。 例如: test.js中的内 ...
粒浊
昨天 14:52
561
0
5
MySQL 27 主库出问题了,从库怎么办?
基本的一主多从结构: 图中,A和A'互为主备,从库BCD指向主库A。一主多次的设置,一般用于读写分离,主库负责所有的写入和一部分读,从库负责其他的读请求。 当主库发生故障,主备切换: 一主多从结构在切换完成后,A'会成为新主库,从库 ...
幽淆
昨天 14:48
652
0
4
三方系统集成(低代码)平台实践
作者:vivo IT 平台团队- Wang Qin 本文从作者实际痛点出发,到产生愿景,最后再到落地的全过程,并结合实例案例,介绍了一些核心设计思路,希望读者阅读后对vivo分销业务,能有一些了解,也希望能对读者在应用的认证鉴权、流程编排、低 ...
钨哄魁
昨天 14:46
23
0
5
可轻便docker部署的密码保存系统:Vaultwarden
一、简介 Vaultwarden是著名的Bitwarden项目的一个分支,是一个社区驱动的项目,使用Rust语言编写。它是Bitwarden的轻量级自托管替代方案,完全兼容Bitwarden客户端协议,支持通过Docker或Podman极速部署,几分钟内就能完成上线,极为便 ...
客臂渐
昨天 14:44
278
0
3
基于洞察的智能编程法——从直觉到代码的原型炼成术
慢秤
昨天 14:44
11
0
5
手写 p-map(控制并发数以及迭代处理 promise 的库)
介绍 p-map 是一个迭代处理 promise 并且能控制 promise 执行并发数的库。作者是 sindresorhus,他还创建了许多关于 promise 的库 promise-fun,感兴趣的同学可以去看看。 之前 提到的 p-limit 也是一个控制请求并发数的库,控制并发数 ...
卒挪
昨天 14:42
162
0
6
FastAPI安全防护指南:构建坚不可摧的参数处理体系
扫描二维码关注或者微信搜一搜:编程智域 前端至全栈交流与成长 探索数千个预构建的 AI 应用,开启你的下一个伟大创意 第一章:输入验证体系 1.1 类型安全革命 1.2 深度校验策略 第二章:注入攻击防护 2.1 SQL注入防护矩阵 2.2 No ...
梁丘眉
昨天 14:42
471
0
5
AI+手搓第一个AI Agent“AI胜铭兰”
上次开发了一个MCP云部署平台。时隔将近4个月,第二个项目AI Agent“AI胜铭兰”终于开发完且上线了。 项目介绍: 第二个项目是建立在第一个项目的基础上的。所以功能可以做到定制化开发。每个MCP开发好只需要配置下就可以集成到“AI胜 ...
庞悦
昨天 14:42
271
0
3
你所不知道的日志异步落库
在互联网设计架构过程中,日志异步落库,俨然已经是高并发环节中不可缺少的一环。为什么说是高并发环节中不可缺少的呢? 原因在于,如果直接用mq进行日志落库的时候,低并发下,生产端生产数据,然后由消费端异步落库,是没有什么问题的 ...
浦乐
昨天 14:42
774
0
5
上周热点回顾(4.7-4.13)
热点随笔: · 基于Docker+DeepSeek+Dify :搭建企业级本地私有化知识库超详细教程 (不愿透露姓名的菜鸟) · 短信接口被刷爆:我用Nginx临时止血 (ASER_1989) · 如何开发 MCP 服务?保姆级教程! (程序员鱼皮) · 一文彻底搞懂 M ...
蓬庄静
昨天 14:42
647
0
8
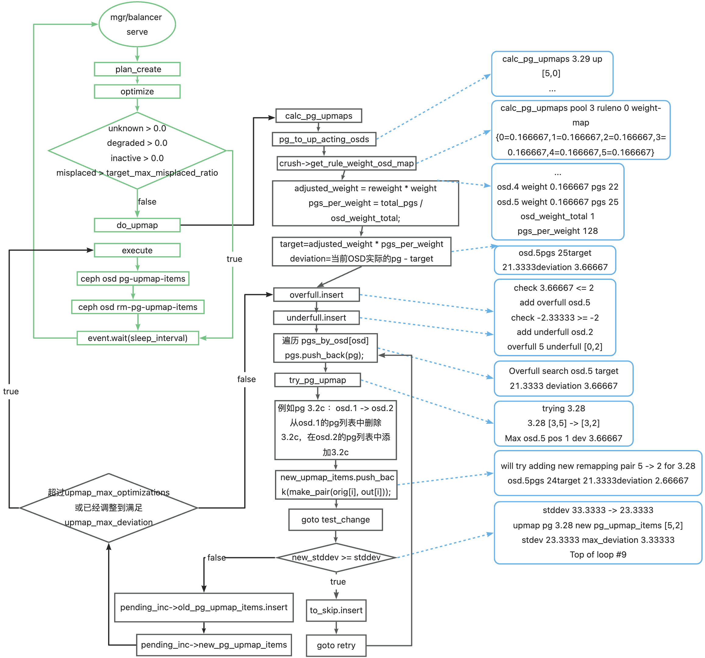
ceph mgr balancer模块执行流程与配置方案
随着OSD的更替和集群的扩缩容,PG在OSD的分布会逐渐变的不均衡,导致各OSD的实际容量使用率出现差异,集群整体使用率降低。ceph balancer模块就是通过调整权重或者upmap指定pg映射来让pg分布均匀的模块,分为upmap模式和crush-compat模式 ...
晚能
昨天 14:42
223
0
1
模拟赛SXJ202507270900比赛记录&题解
题目请看 T1 贪心:主要考察\(50\%\)时\(差值\ mod \ 3 \neq 0\)的情况 \(\begin{cases}\text{计算 } cha = 50 - n \\\text{如果 } cha \bmod 2 \neq 0 \text{ 则} \\\quad \text{输出 } \left\lceil \dfrac{cha}{2} \right\rceil + 1 ...
度阡舅
昨天 14:42
465
0
3
OpenStack Cinder 创建卷
Cinder 的卷创建(create volume)是块存储服务的核心操作,涉及从请求接收、调度决策到存储后端实际创建的完整流程。 1、流程概览 创建卷的完整流程涉及 Cinder 多个组件的协同工作,整体流程如下: [*]客户端发起请求:通过 CLI、Das ...
麓吆
昨天 14:42
753
0
2
不当愣头青、聊聊软件架构中的那些惯用的保命手段
大家好,我是vzn呀,又见面了。 前不久出了个有意思的事情: 某平台UP主发布了一段小米SU7碰撞的测评视频,表示碰撞后小米SU7的小电瓶出现故障导致车门打不开、紧急呼叫系统失灵等问题,引起不小轰动。就在大家都在吃瓜看小米如何应对时 ...
盖彗云
昨天 14:42
799
0
5
人人都需要重视的Prompt Engineering
去年一直在做AI agent应用的开发,每天和大模型(LLM)打交道,慢慢体会到了提示词工程(Prompt Engineering)的重要性。 一个好的提示词,能让大模型更精准地认识到用户的需求,高效地处理任务,从而给出更高质量的回复。尽管每个人使用 ...
姥恫
昨天 14:42
846
0
4
一文读懂如何使用毕昇编译器自动调优(openEuler系统)
毕昇编译器循环优化实验————一文读懂如何使用毕昇编译器自动调优(openEuler系统) 前言: 一次酣畅淋漓得配置与调试过程,个中艰辛不足外人道哉,希望以后的同学可以查阅本篇文章获得一点帮助,这是我最后得波纹了(笑),自动调 ...
忙贬
昨天 14:40
260
0
5
k8s发展历程和特点与功能
[*]k8s的发展历程 [*]传统部署时代: 早期,应用程序直接在物理服务器上运行,无法为物理服务器中的应用程序定义资源边界,这会导致资源分配问题。例如,如果在物理服务器上运行多个应用程序,则可能会出现一个应用程序占用大部分资源 ...
疝镜泛
昨天 14:40
924
0
3
【解释器设计模式详解】C/Java/Go/JS/TS/Python不同语言实现
简介 解释器模式(Interpreter Pattern)是一种行为型设计模式。这种模式实现了一个表达式接口,该接口解释一个特定的上下文。这种模式常被用在 SQL 解析、符号处理引擎等。 解释器模式常用于对简单语言的编译或分析实例中,为了掌握好 ...
栓州
昨天 14:40
526
0
3
下一页 »
1 ...
51
52
53
54
55
56
57
58
59
... 543
/ 543 页
下一页
返 回
快速发帖
还可输入
80
个字符
高级模式
B
Color
Image
Link
Quote
Code
Smilies
您需要登录后才可以发帖
登录
|
立即注册
本版积分规则
发表帖子
转播给听众
发帖
业界
收藏
10847
本版主题
0
收藏人数
板块介绍填写区域,请于后台编辑
财富榜{圆}
3934307807
991124
anyue1937
9994893
kk14977
6845357
4
xiangqian
638210
5
韶又彤
9998
6
宋子
9983
7
闰咄阅
9993
8
刎唇
9993
9
俞瑛瑶
9998
10
蓬森莉
9951
查看更多
社区公告
本月热榜
1002
精读 GitHub - servo 浏览器(一)
374
前端跨标签页通信方案(下)
817
Java初尝试:电梯调度迭代开发
229
痞子衡嵌入式:i.MXRT中FlexSPI外设速度上
560
GPUStack v2:推理加速释放算力潜能,开源
165
AWTK上使用Signal/Slot解决多页面同步的问
365
小白也能看懂的RLHF:基础篇
1016
基于DeepSeek-R1 15b微调训练自主的领域大
721
基于LangGraph开发复杂智能体学习一则
895
有用的包 #Python
359
每周读书与学习->JMeter性能测试脚本编写实
151
Flask入门:轻松掌握API路由定义
372
信竞回忆录
619
宇树 Qmini 双足机器人训练个人经验总结
240
[源码系列:手写Spring] AOP第二节:JDK动
302
Linux 通用软件包 AppImage 打包详解
896
(让 Java IA & MCP 更简单 )Solon AI v3.
588
⚠️登录认证功能的成长过程:整体概述
689
9 个步骤教你如何安全地迁移数据库或字段
691
腾讯云服务器手动安装 Docker 记录:好记性