登录
/
注册
首页
论坛
其它
首页
科技
业界
安全
程序
广播
Follow
关于
导读
排行榜
资讯
发帖说明
登录
/
注册
账号
自动登录
找回密码
密码
登录
立即注册
搜索
搜索
关闭
CSDN热搜
程序园
精品问答
技术交流
资源下载
本版
帖子
用户
软件
问答
教程
代码
写记录
写博客
小组
VIP申请
VIP网盘
网盘
联系我们
发帖说明
道具
勋章
任务
淘帖
动态
分享
留言板
导读
设置
我的收藏
退出
腾讯QQ
微信登录
社区
›
业界区
›
业界
业界
今日:
1381
|
主题:
10768
收藏本版
(
0
)
推荐主题
当自己真的发布一款产品
应急响应-日志分析
HEIF:更高质量、更小体积,开启 HarmonyOS 图像新体验
阿里巴巴为什么禁止超过3张表join?
开发的设计和重构,为开发效率服务
我和AI不得不说的故事:现在是最好的时代也是最坏的时代
[vue3] vue3 setup函数
Windows桌面应用自动更新解决方案SharpUpdater5发布
SQL Server中生成测试数据
Spring AOP、MVC高频面试题解析
KubeSphere闭源风波下,Casibase容器云为何成为用户更迫切的需求?
新窗
综合排序
最新主题
热门推荐
精选内容
.NET 10 中的新增功能系列文章4——.NET SDK中的新增功能
引言 随着 .NET 10 的发布,.NET SDK 迎来了一系列令人振奋的新功能和增强特性。这些改进不仅提升了开发者的工作效率,还优化了应用程序的性能和部署体验。本文将详细介绍 .NET 10 SDK 中的新增功能,包括工具改进、基于文件的应用增强 ...
喳谍
9 小时前
588
0
5
语言的数据亲和力
目前,程序设计语言似乎进入了一个蓬勃发展的时期,Javascript、Perl、Python、Ruby、Groovy等一批较新的语言正越来越多地被熟悉和使用,而C++、C#、Java等主流语言也在不断地融入函数式和动态性特征。程序员的百宝箱中可供选择的宝贝是 ...
焦听云
9 小时前
982
0
3
Vue前端的搭建(与后端JavaEE的连接)
目录 [*]前端平台搭建(Vue2.6,App:HBulderX) [*]创建Vue2.6项目 [*]下载相应插件方便开发 [*]路由配置 [*]对连接后端进行一些配置(main.js文件) [*]导入ElementUI组件 [*]组件 | Element [*]同步与异步 [*]axios异步请求框架 前 ...
邹语彤
9 小时前
581
0
2
如何把ASP.NET Core WebApi打造成Mcp Server
前言 MCP (Model Context Protocol)即模型上下文协议目前不要太火爆了,关于它是什么相信大家已经很熟悉了。目前主流的AI开发框架和AI工具都支持集成MCP,这也正是它的意义所在。毕竟作为一个标准的协议,当然是更多的生态接入 ...
指陡
9 小时前
656
0
1
同余最短路
余同最短路。 最短路我们学过,那同余最短路又是什么东西呢??可以用来解决什么问题??往下看。 我们从一道题来得到这个算法的思路。 T494899 硬币问题 正宗的同余最短路 有 \(n\) 种面值的硬币(每种有无限枚),问使用这些硬币能够 ...
宗和玉
9 小时前
628
0
3
协议森林13 9527 (DNS协议)
作者:Vamei 出处:http://www.cnblogs.com/vamei 严禁任何形式转载。 在周星驰的电影《唐伯虎点秋香》中,周星驰饰演的主角一进入华府,就被强制增加了一个代号9527。从此,华府的人开始称呼主角为9527,而不是他的姓名。 域名(doma ...
习和璧
9 小时前
121
0
4
Nuxt.js 应用中的 webpack:configResolved事件钩子
title: Nuxt.js 应用中的 webpack:configResolved事件钩子 date: 2024/11/21 updated: 2024/11/21 author: cmdragon excerpt: 在 Nuxt.js 项目中,webpack:configResolved 钩子允许开发者在 Webpack 配置被解析后读取和修改该配置。这 ...
肇默步
9 小时前
431
0
7
【打怪升级】【微服务】聊聊微服务拆分设计
并不是所有的场景都适合微服务,我理解技术开发者都有一颗追求新技术的心,但是更重要的是业务场景及团队。 [*]关于微服务 微服务架构,说白了就是一种上层体系的演变。从最早的单体架构,到前后分离,SOA,甚至微服务架构,其实它 ...
归筠溪
9 小时前
375
0
6
Asp.Net 网站优化 数据库优化措施 使用主从库(上)
网站规模到了一定程度之后,该分的也分了,该优化的也做了优化,但是还是不能满足业务上对性能的要求;这时候我们可以考虑使用主从库。 主从库是两台服务器上的两个数据库,主库以最快的速度做增删改操作+最新数据的查询操作;从库负责查 ...
欤夤
9 小时前
515
0
6
代码的坏味道(二)——为什么建议使用模型来替换枚举?
为什么建议使用对象来替换枚举? 在设计模型时,我们经常会使用枚举来定义类型,比如说,一个员工类 Employee,他有职级,比如P6/P7。顺着这个思路,设计一个 Level 类型的枚举: 假设哪天悲催的打工人毕业了,需要计算赔偿金,简单算法 ...
箝德孜
9 小时前
196
0
4
使用 SK 进行向量操作
先祝大家 2025 新年好。 在 2024 年落地的 LLM 应用来看,基本上都是结合 RAG 技术来使用的。因为绝大多数人跟公司是没有 fine-turning 的能力的。不管是在难度还是成本的角度看 RAG 技术都友好的多。 在 RAG(Retrieval-Augmented Gener ...
贺蛟亡
9 小时前
585
0
2
信创-ORACLE迁移到DM8
信创-ORACLE迁移到DM8 1. DM8实列初始化 安装可以直接参考官网安装说明(安装说明)[https://eco.dameng.com/document/dm/zh-cn/pm/install-uninstall.html] 安装完成后使用如下命令初始数据库 /dm/dmdbms/bin/dminit path=/dm/data PAGE ...
盒礁泅
9 小时前
175
0
5
Excel高性能异步导出完整方案!
前言 在大型电商系统中,数据导出是一个高频且重要的功能需求。 传统的同步导出方式在面对大数据量时往往会导致请求超时、内存溢出等问题,严重影响用户体验。 苏三商城项目创新性地设计并实现了一套完整的Excel异步导出机制,通过注解 ...
锦惺
9 小时前
290
0
3
Java 锁升级机制详解
Java 锁升级机制详解 引言 最近有个三年左右的兄弟面试java 被问到这样一道经典的八股文面试题: 你讲讲java里面的锁升级? 他感觉回答的不是很好,然后回去找资料学习了一波,然后下面是他输出的文章,希望对找工作的其他朋友也有些帮 ...
涣爹卮
9 小时前
731
0
4
程序员Git工作必备命令
1、基础配置 2、创建仓库 3、基本工作流程 4、分支管理 5、远程仓库 6、撤销更改 7、第一次使用远程仓库 8、日常开发流程 来源:程序园用户自行投稿发布,如果侵权,请联系站长删除 免责声明:如果侵犯了您的权益,请联系站长,我们会及 ...
印萍
9 小时前
582
0
5
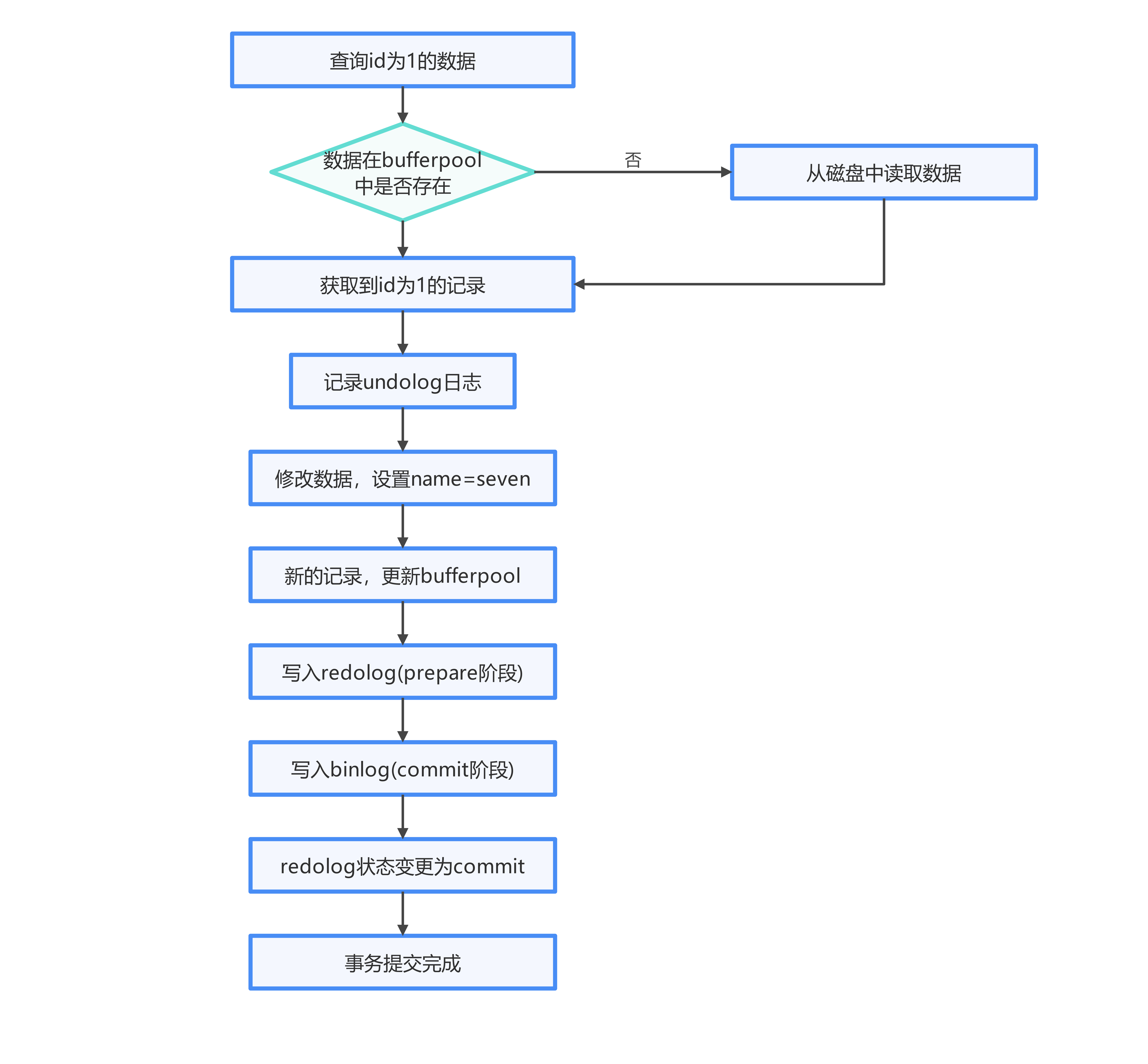
Mysql查询语句执行流程?更新语句执行流程?
查询语句执行流程 查询语句的执行流程如下:权限校验、查询缓存、分析器、优化器、权限校验、执行器、引擎。 举个例子,查询语句如下: [*]首先,通过连接器,客户端与MySQL服务器建立连接,并完成身份认证和权限验证过程。在此过程中 ...
膏包
9 小时前
121
0
4
大道至简的架构设计思想之:封装(C系架构设计法,sishuok)
一起来看看大道至简的一些基本设计思想,首先我们来看一下什么是封装。 封装:也叫做信息隐藏,或者数据访问保护。放到程序上来讲,就是隐藏类的属性,还有实现细节,仅对外公开一些接口。那么外部,就只能通过这个类暴露的这些访问接口 ...
喳谍
9 小时前
946
0
7
Morpheus 审计报告分享3:StETH 的精度丢失转账机制
漏洞信息 漏洞报告 [*]https://code4rena.com/audits/2025-08-morpheus/submissions/S-198 漏洞背景 [*]https://docs.lido.fi/guides/lido-tokens-integration-guide#steth-internals-share-mechanics StETH 是一种通过将 ETH 质押获 ...
栓州
9 小时前
474
0
3
js实现根据汉字的拼音按照a-z的方式进行排序
需求的产生 今天在需求评审的过程中,遇见一个排序问题 地区的拼音按照a-z的顺序进行排序。 研究了一下,主要有下面三种做法。 1,使用 String.prototype.localeCompare() 2,new Intl.Collator() 3,使用第3方库 pinyin 下面我们来详细的 ...
劳暄美
9 小时前
949
0
4
ThreeJs-12使用着色器加工材质
一.three框架材质原理与应用 其实three里面所有的材质不管是基础还是点等等之类最终都会编译为shader然后执行,所以如果拿到一个材质我想对某个地方小改一下,那么也是可以用shader来进行修改的 这里用基础材质创建一个平面 通过材质 ...
山芷兰
9 小时前
446
0
4
下一页 »
1 ...
38
39
40
41
42
43
44
45
46
... 539
/ 539 页
下一页
返 回
快速发帖
还可输入
80
个字符
高级模式
B
Color
Image
Link
Quote
Code
Smilies
您需要登录后才可以发帖
登录
|
立即注册
本版积分规则
发表帖子
转播给听众
发帖
业界
收藏
10768
本版主题
0
收藏人数
板块介绍填写区域,请于后台编辑
财富榜{圆}
anyue1937
9994893
kk14977
6845356
3934307807
991123
4
xiangqian
638210
5
韶又彤
9999
6
宋子
9983
7
闰咄阅
9993
8
刎唇
9993
9
俞瑛瑶
9998
10
蓬森莉
9951
查看更多
社区公告
本月热榜
810
Java初尝试:电梯调度迭代开发
225
痞子衡嵌入式:i.MXRT中FlexSPI外设速度上
556
GPUStack v2:推理加速释放算力潜能,开源
362
小白也能看懂的RLHF:基础篇
891
有用的包 #Python
356
每周读书与学习->JMeter性能测试脚本编写实
235
[源码系列:手写Spring] AOP第二节:JDK动
300
Linux 通用软件包 AppImage 打包详解
999
精读 GitHub - servo 浏览器(一)
163
AWTK上使用Signal/Slot解决多页面同步的问
686
9 个步骤教你如何安全地迁移数据库或字段
685
腾讯云服务器手动安装 Docker 记录:好记性
406
APEX实战第6篇:APEX 如何接入业务数据库用
399
90%的OKR都写成了KPI?其实你缺的不是表格
203
详解 MicroPython 驱动中数据与业务逻辑的
367
前端跨标签页通信方案(下)
396
VDI、DLP、RBI、企业浏览器等 6 种方案对比
1013
2025 ICPC 沈阳区域赛 游记
1009
基于DeepSeek-R1 15b微调训练自主的领域大
47
恭喜自己,挑战成功!