登录
/
注册
首页
论坛
其它
首页
科技
业界
安全
程序
广播
Follow
关于
导读
排行榜
资讯
发帖说明
登录
/
注册
账号
自动登录
找回密码
密码
登录
立即注册
搜索
搜索
关闭
CSDN热搜
程序园
精品问答
技术交流
资源下载
本版
帖子
用户
软件
问答
教程
代码
写记录
写博客
小组
VIP申请
VIP网盘
网盘
联系我们
发帖说明
道具
勋章
任务
淘帖
动态
分享
留言板
导读
设置
我的收藏
退出
腾讯QQ
微信登录
社区
›
业界区
›
业界
业界
今日:
1382
|
主题:
10768
收藏本版
(
0
)
推荐主题
当自己真的发布一款产品
应急响应-日志分析
HEIF:更高质量、更小体积,开启 HarmonyOS 图像新体验
阿里巴巴为什么禁止超过3张表join?
开发的设计和重构,为开发效率服务
我和AI不得不说的故事:现在是最好的时代也是最坏的时代
[vue3] vue3 setup函数
Windows桌面应用自动更新解决方案SharpUpdater5发布
SQL Server中生成测试数据
Spring AOP、MVC高频面试题解析
KubeSphere闭源风波下,Casibase容器云为何成为用户更迫切的需求?
新窗
综合排序
最新主题
热门推荐
精选内容
面试体验:Google 篇
尝试在自己的博客上搜索点东西,结果发现 4 年多以前还在博客上写过一系列的 recruiting events,把大四时候参加过的各种笔试面试都记录下来了。我从去年准备离开百度开始,到现在总过面试过 4 家公司:Google、Microsoft、Yahoo、Facebo ...
韩素欣
8 小时前
118
0
5
决策树模型(5)Cart剪枝
CART 剪枝 损失函数构建 在前面的章节中,我们了解到可以通过平方误差最小化准则和基尼指数最小化准则生成一颗回归树和分类树 \(T\)。但是通常在实现过程中,我们会对CART树进行剪枝以达到简化模型的目的。同决策树的剪枝类似,在CART ...
株兆凝
8 小时前
968
0
5
掌握设计模式--中介者模式
中介者模式(Mediator Pattern) 中介者模式(Mediator Pattern)是一种行为型设计模式,它通过引入一个中介者对象,来减少多个对象之间的直接依赖,使对象之间的通信变得松耦合。对象不直接相互引用,而是通过中介者与其他对象交互。这 ...
嗳诿
8 小时前
392
0
4
深入浅出了解生成模型-6:常用基础模型与 Adapters等解析
更加好的排版:https://www.big-yellow-j.top/posts/2025/07/06/DFBaseModel.html 基座扩散模型 主要介绍基于Unet以及基于Dit框架的基座扩散模型,其中SD迭代版本挺多的(从1.2到3.5)因此本文主要重点介绍SD 1.5以及SDXL两个基座模型, ...
夔新梅
8 小时前
155
0
2
IL 到底算不算汇编语言?
IL 到底算不算汇编语言? 这两天老赵和老包为IL 是不是汇编语言交了火,eaglet 忍不住也想说两句。 首先我们不要拿中文在这里挣,这些词汇其实是从英文翻译过来的,在中文中算外来词。就像.net 中 Property 和 Attribute 都翻 ...
格恳绌
8 小时前
451
0
6
HarmonyOS运动开发:深度解析文件预览的正确姿势
鸿蒙核心技术##运动开发##Core File Kit(文件基础服务)##Preview Kit(文件预览服务)# 在 HarmonyOS 开发中,文件预览功能是一个常见的需求,尤其是在处理用户上传的图片、文档、音频或视频等资源时。然而,实现文件预览并非一帆风 ...
寂傧
8 小时前
1218
0
5
Stylet启动机制详解:从Bootstrap到View显示
前言 今天以Stylet.Samples.Hello这个demo为例,学习一下Stylet的启动机制。 平常我们新建一个WPF程序结构是这样的: 启动之后就是这样的: 为什么启动之后是这样的呢? 我们知道是因为在App.xaml中我们设置了StartupUri="MainWindow ...
鞭氅
8 小时前
703
0
3
第二周
第二周作业 1. 通配符 1.1 * 使用方式 1.2 ? 使用方式 1.3 [] 使用方式 1.4 {} 使用方式 2. 管道 管道的作用: 将管道符前面命令的标准输出, 当作管道符后面命令的标准输入, 没有标准输出/命令不能从标准输入读取数据也可以使用管 ...
兑谓
8 小时前
568
0
9
微服务架构的守护者:Redisson 分布式锁与看门狗机制实战指南
1. 分布式锁简介 1.1 什么是分布式锁 在单机应用中,可以使用 Java 内置的锁机制(如 synchronized、ReentrantLock 等)来实现线程间的同步。但在分布式环境下,由于应用部署在多台服务器上,传统的单机锁无法满足需求,这时就需要分布 ...
癖艺泣
8 小时前
659
0
6
数据库设计 Step by Step (5)
引言:数据库设计 Step by Step (4)中我们讨论了泛化关系、聚合关系、三元关系等高级实体关系模型构件及其语义。从本次讲座开始我将引领大家开始数据库设计之旅,我们将从需求分析开始,途中将经过概念数据建模、多视图集成、ER模型转化 ...
岭猿
8 小时前
1087
0
8
AirSim+PX4+QGC实现无人机自动避障
博客地址:https://www.cnblogs.com/zylyehuo/ 参考链接: AirSim+PX4 无人机自动避障详细教程 AirSim 配置文件修改 代码修改完成后,进入 AirSim 根目录运行如下代码进行编译 运行完成后,将 Plugins 文件夹重新复制到 UE4 根目录下 Ma ...
鲫疹
8 小时前
1026
0
4
阿里高级技术专家方法论:如何写复杂业务代码?
张建飞是阿里巴巴高级技术专家,一直在致力于应用架构和代码复杂度的治理。最近,他在看零售通商品域的代码。面对零售通如此复杂的业务场景,如何在架构和代码层面进行应对,是一个新课题。结合实际的业务场景,他沉淀了一套“如何写 ...
劳怡月
8 小时前
752
0
3
Java Spring Boot 修改yml配置&加载顺序规则
目录 [*]Spring Boot 的配置加载顺序规则 [*]1. 格式优先级高于Profile [*]2. 配置加载顺序 [*]配置方案 [*]参数形式 [*]使用配置文件(推荐,最清晰、最易维护) [*]使用Shell脚本或Batch文件(Windows批处理) [*]使用环境变量 [* ...
施婉秀
8 小时前
183
0
4
Java集合--LinkedList源码可视化
集合节点保存的都是对象的引用,而非具体值,文中案例仅仅为了方便实现原理的演示。 来源:程序园用户自行投稿发布,如果侵权,请联系站长删除 免责声明:如果侵犯了您的权益,请联系站长,我们会及时删除侵权内容,谢谢合作! ...
缀访
8 小时前
365
0
7
大/小模型在视频分析领域中的联合应用
CV领域小模型发展 自2012年AlexNet在ImageNet大规模视觉识别挑战赛(ILSVRC)中以显著优势夺冠以来,计算机视觉(CV)领域进入了深度学习驱动的新纪元。AlexNet首次大规模使用卷积神经网络(CNN)进行图像分类,其成功标志着传统手工特 ...
诞楮
8 小时前
226
0
1
谈三层结构与MVC模式的区别
在CSDN和园子里有朋友谈到三层与MVC的区别,以前也有人抛出这个问题,本人对来公司面试的朋友也偶乐会提这方面的问题。 那么我也来讲讲我对这两者的理解吧。 首先对这个题目,本身是存在问题的,“XX结构”与“XX ...
莅耸
8 小时前
455
0
2
我眼中的技术地图
一晃研究生毕业参加工作也已经8、9年,这些年搞过嵌入式、web开发、移动应用、IT咨询、项目集成,零零种种到如今也不知是好事还是坏事。今天几个项目进度不错,上线的版本问题居然还没有问题反馈,真是XX都笑歪了。抽下午的时间 ...
丁若云
8 小时前
711
0
1
【解读】医院信息互联互通标准化成熟度测评方案(2020年版)
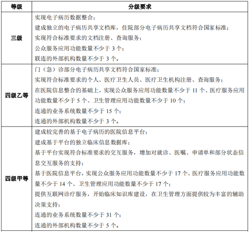
—————— BEGIN —————— 1、测试对象条件 作为测试对象的医院信息平台(或系统)必须具备软件著作权证书,运行一年以上并通过初验。 2、标准符合性测试内容包括 3 部分 数据集标准符合性测试 依据标准 WS445-2014、WS 375.9-2 ...
坪钗
8 小时前
931
0
4
如何在 Windows 中使用 Kimi CLI(PowerShell 补充版)
字数 334,阅读大约需 2 分钟 如何在 Windows 中使用 Kimi CLI(PowerShell 版) 说明:本教程适用于 PowerShell 环境。如需在 WSL (Windows Subsystem for Linux) 中安装,请参考如何在 Windows 中使用 Kimi CLI - 高宏顺 - 博客园 ...
匡菲
9 小时前
410
0
2
《Go 单元测试从入门到覆盖率提升》(一)
一、静态代码分析 静态代码分析是一种在不执行和运行程序的情况下检查源代码的方法。通过这种方法,自动化工具会扫描代码查找潜在的问题,如bug、安全漏洞或与编码标准的偏离。静态代码分析可以在执行或合并到main分支之前检查源 ...
忌才砟
9 小时前
270
0
3
下一页 »
1 ...
35
36
37
38
39
40
41
42
43
... 539
/ 539 页
下一页
返 回
快速发帖
还可输入
80
个字符
高级模式
B
Color
Image
Link
Quote
Code
Smilies
您需要登录后才可以发帖
登录
|
立即注册
本版积分规则
发表帖子
转播给听众
发帖
业界
收藏
10768
本版主题
0
收藏人数
板块介绍填写区域,请于后台编辑
财富榜{圆}
anyue1937
9994893
kk14977
6845356
3934307807
991123
4
xiangqian
638210
5
韶又彤
9999
6
宋子
9983
7
闰咄阅
9993
8
刎唇
9993
9
俞瑛瑶
9998
10
蓬森莉
9951
查看更多
社区公告
本月热榜
810
Java初尝试:电梯调度迭代开发
225
痞子衡嵌入式:i.MXRT中FlexSPI外设速度上
556
GPUStack v2:推理加速释放算力潜能,开源
362
小白也能看懂的RLHF:基础篇
891
有用的包 #Python
356
每周读书与学习->JMeter性能测试脚本编写实
235
[源码系列:手写Spring] AOP第二节:JDK动
300
Linux 通用软件包 AppImage 打包详解
999
精读 GitHub - servo 浏览器(一)
163
AWTK上使用Signal/Slot解决多页面同步的问
686
9 个步骤教你如何安全地迁移数据库或字段
685
腾讯云服务器手动安装 Docker 记录:好记性
406
APEX实战第6篇:APEX 如何接入业务数据库用
399
90%的OKR都写成了KPI?其实你缺的不是表格
203
详解 MicroPython 驱动中数据与业务逻辑的
367
前端跨标签页通信方案(下)
396
VDI、DLP、RBI、企业浏览器等 6 种方案对比
1013
2025 ICPC 沈阳区域赛 游记
1009
基于DeepSeek-R1 15b微调训练自主的领域大
47
恭喜自己,挑战成功!
浏览过的版块
安全