登录
/
注册
首页
论坛
其它
首页
科技
业界
安全
程序
广播
Follow
关于
导读
排行榜
资讯
发帖说明
登录
/
注册
账号
自动登录
找回密码
密码
登录
立即注册
搜索
搜索
关闭
CSDN热搜
程序园
精品问答
技术交流
资源下载
本版
帖子
用户
软件
问答
教程
代码
写记录
写博客
小组
VIP申请
VIP网盘
网盘
联系我们
发帖说明
道具
勋章
任务
淘帖
动态
分享
留言板
导读
设置
我的收藏
退出
腾讯QQ
微信登录
社区
›
业界区
›
业界
业界
今日:
645
|
主题:
10933
收藏本版
(
0
)
推荐主题
应急响应-日志分析
当自己真的发布一款产品
用上了 Claude Code,才发现 Cursor 和 Gemini Cli 都是弱智
HEIF:更高质量、更小体积,开启 HarmonyOS 图像新体验
基于算法配对的电子管特性图示仪
阿里巴巴为什么禁止超过3张表join?
Claude Code 官方内部团队最佳实践!
hot100之数组
开发的设计和重构,为开发效率服务
Windows桌面应用自动更新解决方案SharpUpdater5发布
精读 GitHub - servo 浏览器(一)
新窗
综合排序
最新主题
热门推荐
精选内容
一个开源免费、功能丰富的 WPF 自定义控件资源库
前言 今天大姚给大家分享一个开源免费(MIT license)、功能丰富的 WPF 自定义控件资源库:WPF-ControlBase。 WPF 介绍 WPF 是一个强大的桌面应用程序框架,用于构建具有丰富用户界面的 Windows 应用。它提供了灵活的布局、数据绑定、 ...
岭猿
2025-12-11 09:01
386
0
2
实践经验:互联网项目起步指南
创业指南:前期不乱花钱,后期不怕烧钱 “前期不乱花钱,后期不怕烧钱。”——送给每一位想做产品的开发者 自我介绍 大家好,我是一名普普通通的程序员。前端用 Vue,后端玩 ASP.NET Core,PC 端折腾 WinForm/WPF,移动端最近在用 MAUI ...
鄂缮输
2025-12-11 08:54
1099
0
2
吐血整理 Bolt.diy 部署与应用攻略
1.前言 以前总是有很多人无代码基础的人总是在幻想,如何不要自己写代码就可以建立一个自己的创意网站呢?之前总觉得异想天开不可能,屏幕前的你是不是也是这么想的呢,没有想到,Bolt.diy帮你实现了,快来看看怎么回事吧! 领取免费额 ...
馏栩梓
2025-12-11 08:54
613
0
4
先说IEnumerable,我们每天用的foreach你真的懂它吗?
我们先思考几个问题: [*]为什么在foreach中不能修改item的值? [*]要实现foreach需要满足什么条件? [*]为什么Linq to Object中要返回IEnumerable? 接下来,先开始我们的正文。 自己实现迭代器 .net中迭代器是通过IEnumerable和IEnume ...
缀访
2025-12-11 08:52
222
0
2
vivo Celeborn PB级Shuffle优化处理实践
作者: vivo 互联网大数据团队-Wang Zhiwen、Cai Zuguang vivo大数据平台通过引入RSS服务来满足混部集群中间结果(shuffle 数据)临时落盘需求,在综合对比后选择了Celeborn组件,并在后续的应用实践过程中不断优化完善,本文将分享vivo在 ...
均浇
2025-12-11 08:50
519
0
0
条码控件Aspose.BarCode教程:使用 Java 自动生成 DotCode 条形码
DotCode 是一种二维条码符号,广泛应用于制造业和制药业等行业。这种条码简化了创建机器可读代码的流程,从而提升了物流效率。借助Aspose.BarCode for Java,我们可以构建一个工具,以 Java 编程方式自动生成 DotCode 条码。此 Java SDK ...
均浇
2025-12-11 08:48
1067
0
4
4.Java SDK源码分析系列笔记-ArrayList
目录 [*]1. 是什么 [*]2. 如何使用 [*]3. 原理分析 [*]3.1. uml [*]3.2. 构造方法 [*]3.3. add方法 [*]3.3.1. 确保容量足够容纳新的元素 [*]3.3.2. 把元素放入数组最后一个位置 [*]3.4. remove方法【按下标删除元素】 [*]3.4.1. 把 ...
闹忧踫
2025-12-11 08:48
386
0
3
Java 开发环境配置 方法介绍
在Java开发中,配置一个合适的开发环境是开始编码的第一步。以下是一个基本的Java开发环境配置指南,涵盖从安装JDK到设置IDE的步骤: 1. 安装JDK(Java Development Kit) [*]下载JDK:访问Oracle官网或OpenJDK官网,下载适合你操作系 ...
坡琨
2025-12-11 08:46
79
0
4
探秘Transformer系列之(25)--- KV Cache优化之处理长文本序列
探秘Transformer系列之(25)--- KV Cache优化之处理长文本序列 目录 [*]探秘Transformer系列之(25)--- KV Cache优化之处理长文本序列 [*]0x00 概述 [*]0x01 优化依据 [*]1.1 稀疏性 [*]1.2 重要性 [*]1.3 小结 [*]0x02 稀疏化 ...
姨番单
2025-12-11 08:44
165
0
2
谷歌操作系统(Chrome OS )尝鲜
昨天看新闻说google今天发布Chrome OS ,但今天在网上搜了半天没找到官方的下载地址,在google自家的搜索引擎上同样没有找到一点消息,最后用英文在google.com中找到了一个非官方的下载地址(Chrome OS 0.4.237 Beta),在此和大家分享一 ...
喳谍
2025-12-11 08:44
422
0
3
你认为Vonajs提供的这些特性会比Nestjs更好用吗?
Nestjs是一款非常强大的Node.js框架,而且入门非常容易,但是随着项目的增长,各种不便之处就会显现出来,许多代码书写起来不再像项目刚启动时直观。而Vonajs是一款全新的Node.js框架,提供了许多创新性的架构设计,让我们在开发任何规模 ...
计海龄
2025-12-11 08:42
1012
0
3
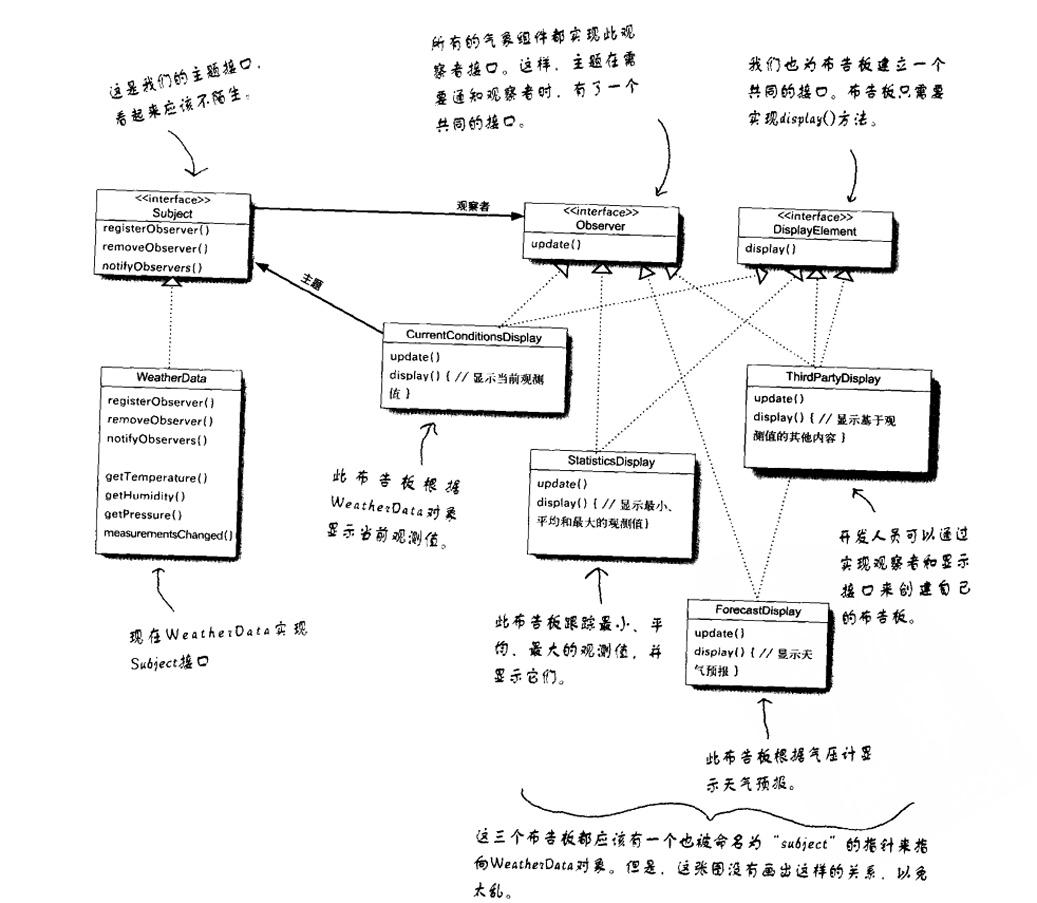
《Head First设计模式》读书笔记 —— 观察者模式
《Head First设计模式》读书笔记 相关代码:Vks-Feng/HeadFirstDesignPatternNotes: Head First设计模式读书笔记及相关代码 [*]让你的对象知悉现状,不会错过对象感兴趣的事 [*]对象甚至在运行时可决定是否要继续被通知 [*]JDK中使用最 ...
史华乐
2025-12-11 08:40
862
0
4
浅谈C#的语法特性及杂七杂八
园子里的首页已经在所谓的C#大论战和语言大作战上,风风火火地持续了快一个月了,我想也该告上那么一段落了。 我只在这里写下我眼中的看法。 1. C#的语法糖 在之前,每当别人问起我,某个C#的新语言特性的时候,我总会说,其实就是 ...
瞧蛀
2025-12-11 08:40
864
0
4
IoT设备的OTA升级是如何通过MQTT协议实现无缝对接的?
扫描二维码 关注或者微信搜一搜:编程智域 前端至全栈交流与成长 发现1000+提升效率与开发的AI工具和实用程序:https://tools.cmdragon.cn/ MQTT协议基础与FastAPI集成原理 MQTT(Message Queuing Telemetry Transport)是一种基于发布/ ...
剧拧并
2025-12-11 08:38
735
0
3
Tauri2-Vite7Admin客户端管理后台|tauri2.9+vue3+element-plus后台系统
最新研发tauri2.9+vite7.1+pinia3桌面版高颜值中后台系统TauriVue3Admin。 vite7-tauri2-admin最新跨平台技术tauri2.9+vite7.1.12+vue3 setup+pinia3+element-plus+echarts搭建电脑端轻量级管理后台系统模板。提供4种通用布局模板,支持i ...
肇默步
2025-12-11 08:34
89
0
3
如何用三层防护体系打造坚不可摧的 API 安全堡垒?
扫描二维码 关注或者微信搜一搜:编程智域 前端至全栈交流与成长 发现1000+提升效率与开发的AI工具和实用程序:https://tools.cmdragon.cn/ FastAPI 安全与认证综合实战 通过三层防护体系实现API安全: [*]传输层:HTTPS + CORS配置 [* ...
麓吆
2025-12-11 08:34
324
0
4
Redis 集群实现分布式缓存的示例操作流程【Redis 系列之五】
〇、前言 Redis 集群的核心优势在于高可用性、可扩展性和高性能,特别适合需要处理大规模数据和高并发请求的应用场景。 本文先介绍了什么是 Redis 集群,然后通过示例,以手动和自动两种方式搭建集群,仅供参考。 安装、配置等详见博主 ...
卢莹洁
2025-12-11 08:27
1008
0
3
windows11 安装WSL2详细过程
一、什么是 WSL 2 时间来到 2017 年,事情正在起变化。微软正式发布了「适用于 Linux 的 Windows 子系统」,即人们熟知的 Windows Subsystem for Linux,简称 WSL。 在 2019 年,微软又基于 Hyper-V 架构的部分功能,推出了全新的 WSL 2 ...
管水芸
2025-12-11 08:21
318
0
3
从博客园口水仗想到的
作为博客园最老的一批注册用户,Michael在这里安家已经整整六年了。六年来,我一直都有个小小的习惯——每天都上园子来看看。可以毫不夸张的说,博客园陪伴着我成长,而我也见证了博客园的发展。最近,园子里的口水仗此起彼伏,甚至有愈 ...
荆邦
2025-12-11 08:19
486
0
3
hot100之数组
摹熹
2025-12-11 08:07
62
0
4
下一页 »
1 ...
337
338
339
340
341
342
343
344
... 547
/ 547 页
下一页
返 回
快速发帖
还可输入
80
个字符
高级模式
B
Color
Image
Link
Quote
Code
Smilies
您需要登录后才可以发帖
登录
|
立即注册
本版积分规则
发表帖子
转播给听众
发帖
业界
收藏
10933
本版主题
0
收藏人数
板块介绍填写区域,请于后台编辑
财富榜{圆}
3934307807
991124
anyue1937
9994891
kk14977
6845357
4
xiangqian
638210
5
韶又彤
9997
6
宋子
9982
7
闰咄阅
9993
8
刎唇
9993
9
俞瑛瑶
9998
10
蓬森莉
9951
查看更多
社区公告
本月热榜
1009
精读 GitHub - servo 浏览器(一)
826
Java初尝试:电梯调度迭代开发
562
GPUStack v2:推理加速释放算力潜能,开源
695
别再盲目地堆砌技术了!大部份大数据项目的
725
基于LangGraph开发复杂智能体学习一则
317
.NET周刊【11月第2期 2025-11-09】
231
痞子衡嵌入式:i.MXRT中FlexSPI外设速度上
916
Spring Security 鉴权流程与过滤器链深度剖
589
⚠️登录认证功能的成长过程:整体概述
168
AWTK上使用Signal/Slot解决多页面同步的问
418
APEX实战第6篇:APEX 如何接入业务数据库用
591
对标MinIO!全新一代分布式文件系统诞生!
577
vue-dawn-flow 低代码流程插件
460
华为开发者空间,让根技术开发触手可及
900
有用的包 #Python
398
对于原型、原型链和继承的理解
638
CSP-S2025做题记录
362
每周读书与学习->JMeter性能测试脚本编写实
158
Flask入门:轻松掌握API路由定义
374
信竞回忆录