登录
/
注册
首页
论坛
其它
首页
科技
业界
安全
程序
广播
Follow
关于
导读
排行榜
资讯
发帖说明
登录
/
注册
账号
自动登录
找回密码
密码
登录
立即注册
搜索
搜索
关闭
CSDN热搜
程序园
精品问答
技术交流
资源下载
本版
帖子
用户
软件
问答
教程
代码
写记录
写博客
小组
VIP申请
VIP网盘
网盘
联系我们
发帖说明
道具
勋章
任务
淘帖
动态
分享
留言板
导读
设置
我的收藏
退出
腾讯QQ
微信登录
社区
›
业界区
›
业界
业界
今日:
629
|
主题:
10933
收藏本版
(
0
)
推荐主题
应急响应-日志分析
当自己真的发布一款产品
用上了 Claude Code,才发现 Cursor 和 Gemini Cli 都是弱智
HEIF:更高质量、更小体积,开启 HarmonyOS 图像新体验
基于算法配对的电子管特性图示仪
阿里巴巴为什么禁止超过3张表join?
Claude Code 官方内部团队最佳实践!
hot100之数组
开发的设计和重构,为开发效率服务
Windows桌面应用自动更新解决方案SharpUpdater5发布
精读 GitHub - servo 浏览器(一)
新窗
综合排序
最新主题
热门推荐
精选内容
对接服务升级后仅支持tls1.2,jdk1.7默认使用tls1.0,导致调用失败
背景 如标题所说,我手里维护了一个重要的老项目,使用jdk1.7,里面对接了很多个第三方服务,协议多种多样,其中涉及http/https的,调用方式也是五花八门,比如:commons-httpclient、apache httpclient、原生的url.openConnection()等 ...
廖雯华
2025-12-11 11:52
588
0
2
Microsoft Ribbon for WPF 正式发布
之前写过几篇关于WPF4 中开发Ribbon 工具栏的文章,其中利用的是WPF Ribbon Control 控件库,开发出类似Office 2007 样式的Ribbon 工具栏。当然CodePlex 也提供了Fluent Ribbon Control Suite 项目可以写出Office 2010 样式的工 ...
戟铵腴
2025-12-11 11:52
193
0
2
Django实战:自定义中间件实现全链路操作日志记录
一、中间件 介绍 在 Django 中,中间件(Middleware)是一组轻量级、底层的插件系统,用于全局地改变 Django 的输入和输出。中间件可以在请求被处理之前和响应返回之前执行代码,从而实现各种功能,例如跨域资源共享(CORS)、用户认证 ...
方方仪
2025-12-11 11:52
259
0
3
如何做架构设计?
也许您对软件设计存在一些疑惑,或者缺乏明确思路,那么本文将非常适合您。 1、设计很重要 我们可以看一下周边的事物,那些好的东西,他们并不会天然存在,都是被设计出来的,因此设计就是创造和改善事物的重要过程。设计的重要之处在于 ...
麓吆
2025-12-11 11:50
859
0
2
【语义分割专栏】3:Segnet原理篇
目录 [*]前言 [*]背景介绍 [*]Segnet核心剖析 [*]池化索引(pooling Indices) [*]其他细节 [*]编码器解码器的对称结构 [*]Segnet模型代码 [*]结语 [*]参考资料 前言 本篇文章收录于语义分割专栏,如果对语义分割领域感兴趣的,可以 ...
锄淫鲷
2025-12-11 11:50
598
0
2
网关升级
背景 这是去年做的事情了,去年九月我们将一个系统的网关zuul平滑升级为spring cloud gateway,在此记录一下升级方案,有相同需求的朋友可以做个参考。 升级原因: 1、之前我们升级了spring boot/cloud版本,网关模块没有升级,一直使用 ...
馑妣窟
2025-12-11 11:48
591
0
3
日记后附加的医学内容可能引起不适,工作场合谨慎点开
正文 昨天理财规划师的教材到了。买了全套,最高级一级,一共五本。都翻了翻目录,怎么说呢…… 感觉其中三本都在讲差不多的东西,然后,以现在的投资水平,大概其中四本都不用看了,还剩下一本《家族财富规划》,看完就可以去考试了… ...
埤兆
2025-12-11 11:44
737
0
3
一个MCU与FPGA混合电路上电启动的问题及其解决办法探索
最近在做一个同时需要MCU与FPGA的项目,具体说是FPGA作为MCU的FSMC(Flexible Static Memory Controller)接口的一个外设,通过SRAM接口与MCU通信。MCU用的是STM32中有FSMC接口的100pins器件STM32F103VET6,FPGA用的是国产安路小精灵系列 ...
锑砖
2025-12-11 11:44
343
0
2
深度解析3D模型生成器:基于StyleGAN3与PyTorch3D的多风格生成工具开发实战
引言:跨模态生成的革命性突破 在元宇宙与数字孪生技术蓬勃发展的今天,3D内容生成已成为制约产业发展的关键瓶颈。传统建模方式依赖专业软件和人工操作,而基于深度学习的生成模型正颠覆这一范式。本文将深入解析如何构建支持多风格生成 ...
敞撬
2025-12-11 11:44
59
0
2
(dify)如何使用dify自定义知识库【dify外部链接知识库】
尝试dify自定义知识库 根据官网教程,可以从知识库的右上角外部知识库进行添加外部知识库 前往 “知识库” 页,点击右上角的 “外部知识库 API”,轻点 “添加外部知识库 API”。 按照页面提示,依次填写以下内容: [*]知识库的名称, ...
更成痒
2025-12-11 11:44
266
0
2
关于using及foreach的一点看法,及其他
firelong雄文又起,其中的观点很多我看得不太懂,某些看懂的地方(如单向链表和List的遍历性能)感觉又不太对。不过firelong还有一些观点我是明白的,便是对于增加using和foreach这样的语言特性表示不满,觉得这是让语言变得臃肿,像fore ...
敛饺乖
2025-12-11 11:44
843
0
5
软工工程第二次结对作业《Fzu-help》
软工工程第二次结对作业《FZU-help》 1. 相关链接 2. 具体分工 3. PSP表格 4.设计思路 以下描述了需求分析、技术选型、模块设计等。 4.1.1.需求分析 我们先对第一次结对作业所设计的模型,进行了分析。认为第一次的设计模型无法很 ...
奄幂牛
2025-12-11 11:44
205
0
4
.net集合类的研究--链表—ListDictionary,LinkedList<T>
链表是数据结构中存储数据的一种形式,我们经常使用的List,ArrayList,Hashtable等容器类,存取操作时是用数组Array来保存,ListDictionary和LinkedList不用Array,而是用链表的形式来保存。 链表的优点和缺点 以ListDictionary为例 ...
驶桐柢
2025-12-11 11:44
357
0
3
循证架构--寻找最适合自己的架构
没有最好的架构,只有最合适的架构。循证架构是《Expert One-on-One J2EE Development without EJB》一书中推崇的架构思路,用俺们的话说就是摸着石头过河,找最适合自己的架构。 俺现在soho,大活不多,小活不断。我的工作具备以下特点 ...
皮仪芳
2025-12-11 11:40
303
0
4
Grafana侧重可视化,那多数据源告警呢?
在监控、可观测性领域,Grafana 应该是使用最为广泛的开源项目了,Grafana 可以对接多种数据源,对其中的数据做可视化分析。 实际上,Grafana 也可以配置告警规则,只是设计上相对拧巴,用户用的比较少。因为大部分情况下,告警都是使用 ...
梭净挟
2025-12-11 11:40
209
0
5
【故障公告】6月9日 17:24~17:34 再次遭遇攻击
(注:上图是其中一台阿里云负载均衡的 QPS 监控截图) 上周五早上 5:30 至 10 点被攻击后(详见故障公告),今天周一下班前再次遇到类似的攻击,17:24 左右开始,17:34 左右结束,持续10分钟左右。 攻击期间,大量请求造成部署在 k8s ...
归悦可
2025-12-11 11:40
596
0
3
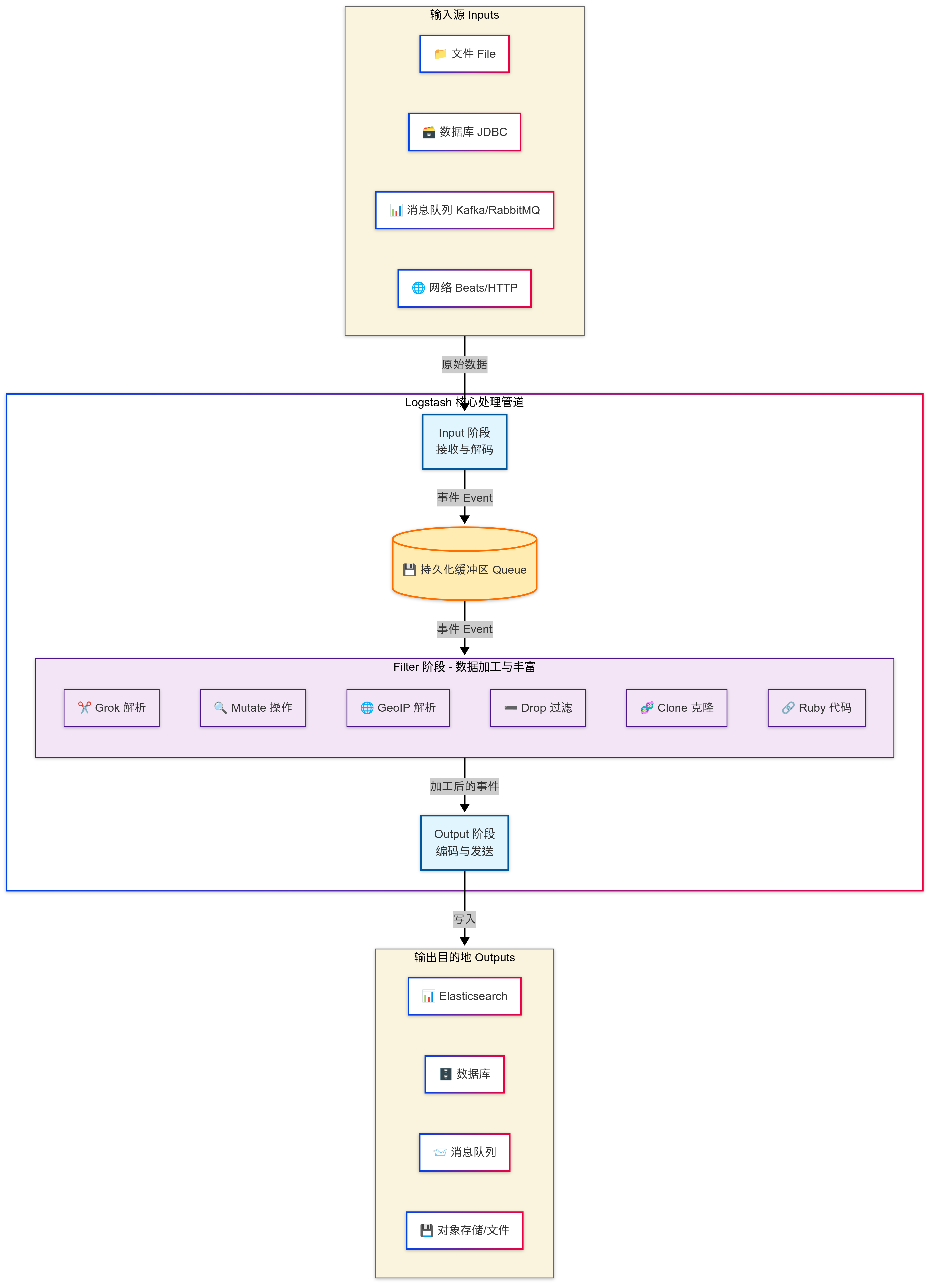
面向海量关系型数据的实时全文检索:从 Elasticsearch 到 Logstash 的架构解析
引言 当在企业应用中的关系型数据库的数据量从百万级攀升至千万甚至亿级时,要如何对这些海量数据进行高效、精准且功能丰富的查询? 传统的数据库查询方式比如通过 LIKE '%keyword%' 实现的模糊匹配,数据量激增后性能会急剧下降,甚至 ...
炳裘垦
2025-12-11 11:36
605
0
1
VitePress 添加友链界面
效果预览,在线查看 友链数据存储 友链数据通常是经常需要添加和修改的,所以我们不能直接写死到页面上。这里我们单独提一个文件去存储友链数据,并且友链数据的格式基本也是类似的。 新建 docs/pages/links.md 文件,内容如下: [code ...
蒲善思
2025-12-11 11:33
128
0
2
异步生成器执行过程说明
微信小程序js环境中,异步生成器参与的代码,其执行顺序的描述如图所示。 异步生成器特点理解:一旦yield没有被执行,对迭代器的next的调用仅仅会被“记录”而不会执行;当yield被执行并返回内容后,迭代器才能继续执行且按照AsyncGener ...
凉砧掌
2025-12-11 11:31
448
0
2
程序员应知——技术债务
债务这个词,相信大家已经都对其深有体会了,特别是像我一样作为“房奴”的人,每个月都要去银行还钱,那就是债务啊。 在软件开发的过程中,我们往往也会借债,人们称之为技术债务,其实也就是为了快速地解决问题,而采取的不规范的方案 ...
缑莺韵
2025-12-11 11:29
1063
0
3
下一页 »
1 ...
333
334
335
336
337
338
339
340
... 547
/ 547 页
下一页
返 回
快速发帖
还可输入
80
个字符
高级模式
B
Color
Image
Link
Quote
Code
Smilies
您需要登录后才可以发帖
登录
|
立即注册
本版积分规则
发表帖子
转播给听众
发帖
业界
收藏
10933
本版主题
0
收藏人数
板块介绍填写区域,请于后台编辑
财富榜{圆}
3934307807
991124
anyue1937
9994891
kk14977
6845357
4
xiangqian
638210
5
韶又彤
9997
6
宋子
9982
7
闰咄阅
9993
8
刎唇
9993
9
俞瑛瑶
9998
10
蓬森莉
9951
查看更多
社区公告
本月热榜
1009
精读 GitHub - servo 浏览器(一)
826
Java初尝试:电梯调度迭代开发
562
GPUStack v2:推理加速释放算力潜能,开源
695
别再盲目地堆砌技术了!大部份大数据项目的
725
基于LangGraph开发复杂智能体学习一则
317
.NET周刊【11月第2期 2025-11-09】
231
痞子衡嵌入式:i.MXRT中FlexSPI外设速度上
916
Spring Security 鉴权流程与过滤器链深度剖
589
⚠️登录认证功能的成长过程:整体概述
168
AWTK上使用Signal/Slot解决多页面同步的问
418
APEX实战第6篇:APEX 如何接入业务数据库用
591
对标MinIO!全新一代分布式文件系统诞生!
577
vue-dawn-flow 低代码流程插件
460
华为开发者空间,让根技术开发触手可及
900
有用的包 #Python
398
对于原型、原型链和继承的理解
638
CSP-S2025做题记录
362
每周读书与学习->JMeter性能测试脚本编写实
158
Flask入门:轻松掌握API路由定义
374
信竞回忆录
浏览过的版块
安全