登录
/
注册
首页
论坛
其它
首页
科技
业界
安全
程序
广播
Follow
关于
导读
排行榜
资讯
发帖说明
登录
/
注册
账号
自动登录
找回密码
密码
登录
立即注册
搜索
搜索
关闭
CSDN热搜
程序园
精品问答
技术交流
资源下载
本版
帖子
用户
软件
问答
教程
代码
写记录
写博客
小组
VIP申请
VIP网盘
网盘
联系我们
发帖说明
道具
勋章
任务
淘帖
动态
分享
留言板
导读
设置
我的收藏
退出
腾讯QQ
微信登录
社区
›
业界区
›
业界
业界
今日:
273
|
主题:
10933
收藏本版
(
0
)
推荐主题
应急响应-日志分析
当自己真的发布一款产品
用上了 Claude Code,才发现 Cursor 和 Gemini Cli 都是弱智
HEIF:更高质量、更小体积,开启 HarmonyOS 图像新体验
基于算法配对的电子管特性图示仪
阿里巴巴为什么禁止超过3张表join?
Claude Code 官方内部团队最佳实践!
hot100之数组
开发的设计和重构,为开发效率服务
Windows桌面应用自动更新解决方案SharpUpdater5发布
精读 GitHub - servo 浏览器(一)
新窗
综合排序
最新主题
热门推荐
精选内容
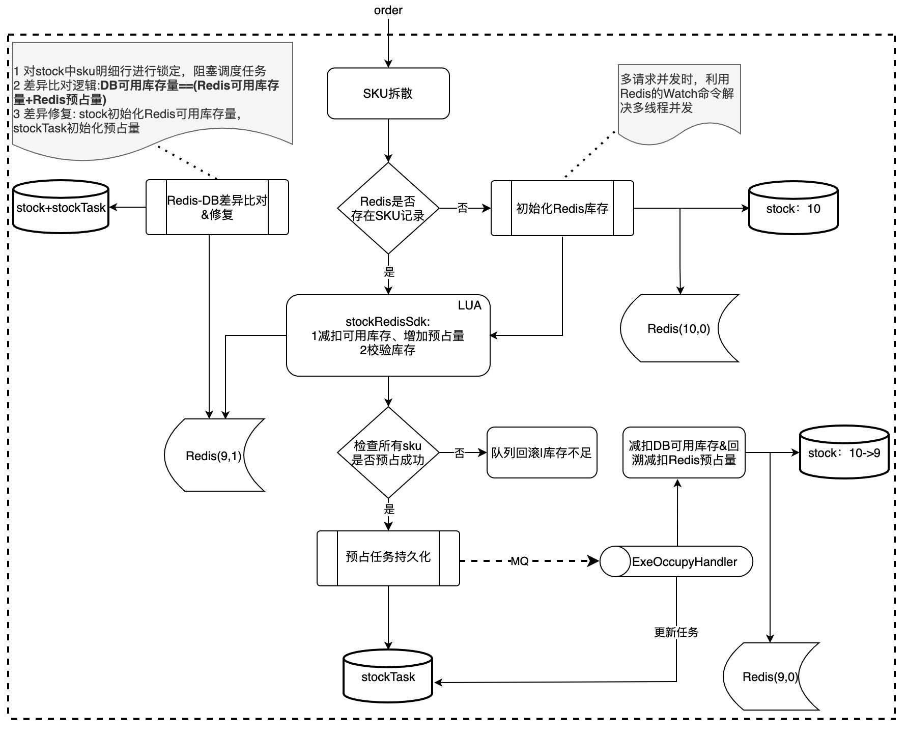
库存预占架构升级方案设计-交易库存中心
背景介绍 伴随物流行业的迅猛发展,一体化供应链模式的落地,对系统吞吐、系统稳定发出巨大挑战,库存作为供应链的重中之重表现更为明显。近三年数据可以看出: 接入商家同比增长37.64%、货品种类同比增长53.66% 货品数量同比增长46.43 ...
闻成
2025-12-12 14:25
596
0
3
免费自托管!一个开源好玩的 Web 云桌面系统!
大家好,我是 Java陈序员。 今天,给大家介绍一款免费、开源、自托管的 Web 云桌面系统! 关注微信公众号:【Java陈序员】,获取开源项目分享、AI副业分享、超200本经典计算机电子书籍等。 项目介绍 Puter —— 一个免费、开源、自托管 ...
劳暄美
2025-12-12 14:21
912
0
5
如何在FastAPI中打造一个既安全又灵活的权限管理系统?
title: 如何在FastAPI中打造一个既安全又灵活的权限管理系统? date: 2025/06/16 08:17:05 updated: 2025/06/16 08:17:05 author: cmdragon excerpt: FastAPI权限系统通过依赖注入实现三级验证:身份认证、角色验证和权限校验。数据库 ...
昝梓菱
2025-12-12 14:17
1151
0
3
【光照】[各向异性]在UnityURP中的实现
【从UnityURP开始探索游戏渲染】专栏-直达 Kajiya-Kay模型在Unity URP中的BRDF实现 模型原理与特点 Kajiya-Kay模型是一种专门用于模拟头发、毛发等纤维状材质各向异性高光的光照模型,其核心特点是用切线方向替代传统法线方向计算高光反 ...
郏琼芳
2025-12-12 14:15
481
0
2
Google Cloud Function函数访问AWS的Redis服务(二)
上一章介绍了使用VP嗯将Google Cloud和AWS的网络连通,这里介绍如何使用:使用Google Cloud Function 访问AWS的Redis服务。 一:Google Cloud 创建 一个无服务VPC访问通道:VPC网络-》无服务器VPC访问通道-》ip范围自定义(记住这个i ...
这帜
2025-12-12 14:13
1024
0
5
基于yolo12对目标物体进行自动裁剪和模糊打码
视频演示 基于yolo12对目标物体进行自动裁剪和模糊打码 [hr] 引言 本篇文章将深入剖析一个基于 YOLO12 模型的视频处理工具的代码实现逻辑与核心功能。该工具能够对视频中的目标物体(如行李箱)进行自动裁剪和模糊打码处理,适用 ...
愤血冒
2025-12-12 14:11
282
0
5
鸿蒙动画与交互设计:ArkUI 3D变换与手势事件详解
大家好,我是 V 哥。 在鸿蒙 NEXT 开发中,ArkUI 提供了丰富的 3D 变换和手势事件功能,可用于创建生动且交互性强的用户界面。下面详细介绍 ArkUI 的 3D 变换和手势事件,并给出相应的 ArkTS 案例代码。 1. ArkUI 3D 变换 ArkUI 支持多 ...
钱闲华
2025-12-12 14:11
551
0
3
关于synchronized-reentrantlock-volatile学习总结1.0
Synchronized synchronized 是什么 synchronized是 java 提供的原子性内置锁,实现基本的同步机制,不支持超时,非公平,不可中断,不支持多条件,基于 JVM 的 Monitor(监视锁)机制实现,主要解决的是多个线程之间的访问资源的同步性 ...
常士
2025-12-12 14:04
376
0
0
Java SolonMCP 实现 MCP 实践全解析:SSE 与 STDIO 通信模式详解
一、MCP简介 MCP(Model Context Protocol,模型上下文协议)是由Anthropic公司于2024年推出的开放标准,旨在统一AI模型与外部数据源、工具之间的通信方式。MCP提供了一套规范化的接口,使大语言模型(LLM)能够更便捷地与各类外部工具 ...
栓州
2025-12-12 14:04
303
0
5
ManySpeech.MoonshineAsr 使用指南
一、简介 ManySpeech.MoonshineAsr 是 ManySpeech 语音处理套件中一个专门用于moonshine 模型推理的语音识别组件,其使用 c# 开发,底层调用 Microsoft.ML.OnnxRuntime 对 onnx 模型进行解码。具备以下特点: [*]环境兼容性:支持 n ...
梁宁
2025-12-12 14:00
978
0
4
Django Session
Django 提供了一个强大的会话(Session)系统,用于在多个请求之间存储和检索用户特定的数据。 1、系统结构 1.1 代码结构 1.2 工作原理 [*]当用户首次访问时,Django 创建一个唯一的 session ID [*]这个 ID 通常通过 cookie 发送到客 ...
府扔影
2025-12-12 13:58
472
0
5
深度剖析RQ-VAE:从向量量化到生成式推荐的语义ID技术
深度剖析RQ-VAE:从向量量化到生成式推荐的语义ID技术 引言 近年来,大规模推荐系统正经历一场深刻的范式演进,其趋势是从传统的双塔召回模型(Dual-Encoder + ANN)向更为灵活和强大的生成式检索(Generative Retrieval)范式迁移。后 ...
思矿戳
2025-12-12 13:56
257
0
2
lora芯片PCB电路板影响接受信号的原因汇总
Lora芯片的PCB板受力接收信号有问题可能有以下原因: 电路板设计问题:电路板的设计不合理可能导致信号接收出现问题。例如,电路板的天线布局、走线可能影响到信号的接收效果。在设计电路板时,需要考虑到天线的布局、走线、接地等细节, ...
姥恫
2025-12-12 13:54
493
0
5
【光照】[PBR][漫反射]实现方法对比
【从UnityURP开始探索游戏渲染】专栏-直达 URP BRDF漫反射方法对比 具体实现方法及示例 Lambert模型(URP默认) Half-Lambert(Valve改进版) Disney Diffuse(URP Lit.shader使用) URP实际使用情况 [*]默认采用方案: [*]S ...
稼布欤
2025-12-12 13:51
1028
0
3
解锁C#异步编程:async/await实战指南,告别卡顿烦恼
豺独
2025-12-12 13:47
76
0
5
为什么要使用微服务架构?
一、传统的单体架构 1、什么是单体架构? 单体架构(Monolithic Architecture)是一种传统的软件架构模式,将整个应用程序作为一个单一的、统一的单元进行开发、部署和扩展。在单体架构中,所有的功能模块都被打包在一起,共享同一个代码 ...
梁丘眉
2025-12-12 13:35
806
0
4
Nuxt.js 应用中的 restart 事件钩子详解
title: Nuxt.js 应用中的 restart 事件钩子详解 date: 2024/10/14 updated: 2024/10/14 author: cmdragon excerpt: restart 方法是 Nuxt.js 中用于重启当前实例的重要功能。该方法允许开发者在需要时快速重启应用,可以选择执行“硬重 ...
鄂缮输
2025-12-12 13:35
785
0
1
如何在统信系统中将 Avalonia 软件程序打包 Deb 安装包
一、简介 太久没有写博客了,不是不想写,而是太忙了。最近我在使用 Avalonia UI 框架开发一个跨平台的应用程序,Avalonia 本身来说,还好了,社区很活跃,文档也很齐全。但是在统信系统中部署和打包 Avalonia 程序为安装包,我 ...
劳暄美
2025-12-12 13:33
821
0
3
关于智能体(AI Agent),不得不看的一篇总结(建议收藏)
嗳诿
2025-12-12 13:31
68
0
2
对 String 的几个错误认识
对 String 的几个错误认识 昨天调试一段程序发现内存始终释放不掉,最后终于发现是对String 的错误使用造成,这促使我今天又仔细研究了一下String类型,不研究不知道,一研究发现我过去对String 的很多认识都是错误的,感觉这种 ...
谧怏弦
2025-12-12 13:28
857
0
1
下一页 »
1 ...
290
291
292
293
294
295
296
297
... 547
/ 547 页
下一页
返 回
快速发帖
还可输入
80
个字符
高级模式
B
Color
Image
Link
Quote
Code
Smilies
您需要登录后才可以发帖
登录
|
立即注册
本版积分规则
发表帖子
转播给听众
发帖
业界
收藏
10933
本版主题
0
收藏人数
板块介绍填写区域,请于后台编辑
财富榜{圆}
3934307807
991124
anyue1937
9994891
kk14977
6845357
4
xiangqian
638210
5
韶又彤
9997
6
宋子
9982
7
闰咄阅
9993
8
刎唇
9993
9
俞瑛瑶
9998
10
蓬森莉
9951
查看更多
社区公告
本月热榜
1009
精读 GitHub - servo 浏览器(一)
825
Java初尝试:电梯调度迭代开发
562
GPUStack v2:推理加速释放算力潜能,开源
368
小白也能看懂的RLHF:基础篇
784
读社会工程卷2:解读肢体语言01非语言交流
724
基于LangGraph开发复杂智能体学习一则
317
.NET周刊【11月第2期 2025-11-09】
231
痞子衡嵌入式:i.MXRT中FlexSPI外设速度上
916
Spring Security 鉴权流程与过滤器链深度剖
167
AWTK上使用Signal/Slot解决多页面同步的问
692
别再盲目地堆砌技术了!大部份大数据项目的
417
APEX实战第6篇:APEX 如何接入业务数据库用
589
对标MinIO!全新一代分布式文件系统诞生!
576
vue-dawn-flow 低代码流程插件
457
华为开发者空间,让根技术开发触手可及
900
有用的包 #Python
398
对于原型、原型链和继承的理解
637
CSP-S2025做题记录
361
每周读书与学习->JMeter性能测试脚本编写实
157
Flask入门:轻松掌握API路由定义
浏览过的版块
安全