登录
/
注册
首页
论坛
其它
首页
科技
业界
安全
程序
广播
Follow
关于
导读
排行榜
资讯
发帖说明
登录
/
注册
账号
自动登录
找回密码
密码
登录
立即注册
搜索
搜索
关闭
CSDN热搜
程序园
精品问答
技术交流
资源下载
本版
帖子
用户
软件
问答
教程
代码
写记录
写博客
小组
VIP申请
VIP网盘
网盘
联系我们
发帖说明
道具
勋章
任务
淘帖
动态
分享
留言板
导读
设置
我的收藏
退出
腾讯QQ
微信登录
社区
›
业界区
›
业界
业界
今日:
269
|
主题:
10933
收藏本版
(
0
)
推荐主题
应急响应-日志分析
当自己真的发布一款产品
用上了 Claude Code,才发现 Cursor 和 Gemini Cli 都是弱智
HEIF:更高质量、更小体积,开启 HarmonyOS 图像新体验
基于算法配对的电子管特性图示仪
阿里巴巴为什么禁止超过3张表join?
Claude Code 官方内部团队最佳实践!
hot100之数组
开发的设计和重构,为开发效率服务
Windows桌面应用自动更新解决方案SharpUpdater5发布
精读 GitHub - servo 浏览器(一)
新窗
综合排序
最新主题
热门推荐
精选内容
Web前端入门第 82 问:JavaScript cookie 有大小限制吗?溢出会怎样?
面试时候经常会被问及 Cookie 大小限制,但一直没尝试写一些 demo 测试下溢出极限值会怎样~~ 本文就来看看各种极限情况! 英文 测试代码: Chrome/Edge/Firefox 浏览器 英文:名字 + 内容 字符串长度限制 4096 字符。 各家浏览器的存 ...
铵滔
2025-12-12 16:26
182
0
5
一次给女朋友转账引发我对分布式事务的思考
本文在个人技术博客不同步发布,详情可用力戳 亦可扫描屏幕右侧二维码关注个人公众号,公众号内有个人联系方式,等你来撩... 前两天发了工资,第一反应是想着要给远方的女朋友一点惊喜!于是打开了平安银行的APP给女朋友转点钱!填 ...
萨瑞饨
2025-12-12 16:19
151
0
3
NGD-SLAM(一)
NGD-SLAM是论文NGD-SLAM: Towards Real-Time Dynamic SLAM without GPU描述的一种基于ORB-SLAM3的适用于动态场景的稀疏SLAM类型,代码仓库的下载地址是:https://github.com/yuhaozhang7/NGD-SLAM 这里不打算翻译这篇论文,这里有一篇 ...
威割
2025-12-12 16:17
971
0
1
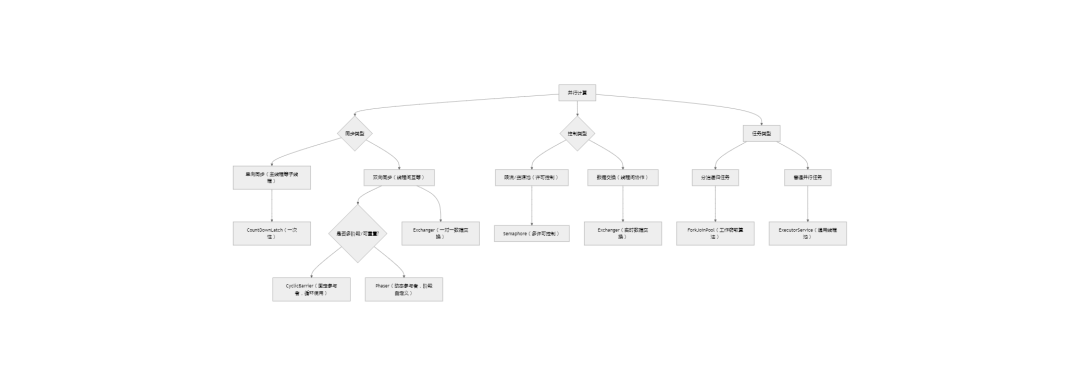
Java 并发工具类核心使用场景深度解析
在 Java 并发编程中,java.util.concurrent(JUC)包提供的工具类是解决多线程协作、资源控制及任务调度的关键。本文聚焦同步协调、资源控制、线程协作、并行计算四大核心场景,系统解析CountDownLatch、Semaphore、CyclicBarrier等工具 ...
第璋胁
2025-12-12 16:11
879
0
1
codeforces Round 1070(Div. 2)
D https://codeforces.com/contest/2176/problem/D 哎哎,经典的赛后过题。分享D的另一种不同的思路。 Hint1 首先可以观察到除了单独一条边成斐波那契数列的情况,其它更长的数列情况中,除了作为开头的两个点,其它的点都是严格单调递 ...
钱艷芳
2025-12-12 16:10
114
0
0
WCF安全之EndPointIdentity
最近在做一个项目,应用了WCF进行分布式开发,中间还涉及到消息路由器等,好在有WCF提供了强大的基础支持,当然,本身也作了不少的扩展,实际,我 最关心的是WCF的安全问题,网上不少朋友介绍的WCF的安全也是少得可怜,微软发布的WC ...
钱艷芳
2025-12-12 16:07
992
0
5
(原创)多线程并发:AQS源码分析(1)——独占锁的实现原理
谈到java中的并发,我们就避不开线程之间的同步和协作问题,谈到线程同步和协作我们就不能不谈谈jdk中提供的AbstractQueuedSynchronizer(翻译过来就是抽象的队列同步器)机制; (一)、AQS中的state和Node含义: AQS中提供 ...
镝赋洧
2025-12-12 16:05
953
0
2
一步一步学习使用LiveBindings(7) 实现对JSON数据的绑定
一步一步学习使用LiveBindings(7) 实现对JSON数据的绑定 本课将介绍如何从JSON中获取绑定数据源,并且将更新也写回JSON。可以设想一下有一台远端服务器提供JSON数据,Delphi客户端可以接收这些JSON数据,然后转换成数据绑定对象,在应 ...
蓝娅萍
2025-12-12 16:03
406
0
5
软件设计模式系列之九——桥接模式
1 模式的定义 桥接模式是一种结构型设计模式,它用于将抽象部分与其实现部分分离,以便它们可以独立地变化。这种模式涉及一个接口,它充当一个桥,使得具体类可以在不影响客户端代码的情况下改变。桥接模式将继承关系转化为组合关系,从 ...
宿遘稠
2025-12-12 16:01
358
0
3
实战总结|复杂系统设计原则与案例
一、复杂是软件的本质属性 1.1 复杂是软件的本质属性 正如Brooks所言,软件复杂性是软件固有的属性,这种固有的复杂性主要由4个方面的原因造成的: [*]问题域的复杂性 [*]管理开发过程的复杂性 [*]随处可变的灵活性 [*]描绘离散系统行 ...
萨瑞饨
2025-12-12 15:59
110
0
4
【深度学习】从VAE到GAN漫谈
正文 从AE说起 AE是一个特征提取模型,通过编解码的形式重构输入,完成低维特征表示工作 推导 [*]存在一个输入\(x\),构造AE编码器\(p_\theta(x)\),得到离散低维特征\(z\); [*]通过AE解码器\(q_\phi(z)\),重构回\(\hat{x}\); [*] ...
诸婉丽
2025-12-12 15:57
222
0
6
记录win11下,WPF设置 System.AppUserModel.PreventPinning
本篇博文我仅仅是作为记录者,实际上发现并编码的是我们组的小伙伴天保同学。 我们组小伙伴有个需求,需要将WPF应用的 任务栏右键菜单菜单,不显示“固定到任务栏”。 如下图: 普通窗口的任务栏右键菜单: 但是发现部分窗口有只 ...
但婆
2025-12-12 15:51
446
0
3
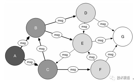
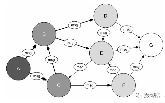
数据同步gossip协议原理与应用场景介绍
作者:京东物流 冯鸿儒 1 简介 Gossip是一种p2p的分布式协议。它的核心是在去中心化结构下,通过将信息部分传递,达到全集群的状态信息传播,传播的时间收敛在O(Log(N))以内,其中N是节点的数量。基于gossip协议,可以构建出状态一 ...
裸历
2025-12-12 15:48
255
0
1
一个开源、经典的 WPF 控件、组件和实用工具集合,值得参考学习!
前言 今天大姚给大家推荐一个开源、经典的 WPF 控件、组件和实用工具集合,对于想要自己编写 WPF UI 界面的同学可以参考借鉴学习:Extended.Wpf.Toolkit。 项目介绍 Extended.Wpf.Toolkit是一款开源、经典、易于使用的 WPF 控件、组件 ...
米榜饴
2025-12-12 15:42
221
0
3
字符串问题的歪门奇宝:进制哈希
江湖中,剑客以快制胜,而算法竞赛里,字符串哈希(String Hashing)便是那柄出招如电的快剑。 各种字符串问题纷乱复杂,各种字符串算法招式繁复,需苦练内功心法。但字符串哈希算法却只凭一招:将字符串化作数字,以数论为刃,至简之道 ...
诈知
2025-12-12 15:36
746
0
2
WCF Database Paging & Sorting (数据库端分页和排序)
Original (原创) by Teddy’s Knowledge Base Content (目录) (1) WCF Configuration Centralization (WCF配置集中管理) (2) WCF Automatic Deployment (WCF自动化部署) (3) WCF Automatic Service Locating (WCF自动化服务定位) ...
吮槌圯
2025-12-12 15:36
937
0
2
MySQL 25 MySQL是怎么保证高可用的?
正常情况下,只要主库执行更新生成的所有binlog,都可以被传到备库并被正确地执行,备库就能达到跟主库一致的状态,这就是最终一致性,而MySQL要提供的高可用能力,只有最终一致性是不够的。 主备延迟 主备切换可能是一个主动运维动作, ...
笃扇
2025-12-12 15:36
1072
0
3
如何去读一个有50万行代码的项目?
导读 换过几次工作的程序员员一般都比较头疼,新到一个公司,会给你一个项目,别人以前写的,40-50万行代码,并且代码没按照一定的规范去写,因为这个代码来自N 个人,一看代码我就头大,我曾经就做过这样的事情,开始的时候 ...
郜庄静
2025-12-12 15:28
475
0
3
阿里云新发的AgentRun 有哪些“大招”,一文详解来了
AI Agent 正从技术概念快步走向生产应用。然而,当开发者试图将原型推向生产环境时,一道巨大的“生产化鸿沟”随之显现:众多开源框架虽提供了强大的“大脑”,却缺失了企业级应用赖以为生的“基础设施”。 开发者实现从“原型”到“产 ...
赏听然
2025-12-12 15:25
35
0
0
【记录】使用R2 CDN替换本地项目图片以加速图片加载
将图片存储到 Cloudflare 的存储桶中,并通过其提供的公共 URL 来替换代码中的本地路径,可以减小项目中打包的图片文件体积 实现方法的详细步骤: 1. 上传图片到 Cloudflare 的存储桶 (1)登录 Cloudflare Dashboard: [*]进入 Cloudf ...
丧血槌
2025-12-12 15:15
128
0
5
下一页 »
1 ...
288
289
290
291
292
293
294
295
... 547
/ 547 页
下一页
返 回
快速发帖
还可输入
80
个字符
高级模式
B
Color
Image
Link
Quote
Code
Smilies
您需要登录后才可以发帖
登录
|
立即注册
本版积分规则
发表帖子
转播给听众
发帖
业界
收藏
10933
本版主题
0
收藏人数
板块介绍填写区域,请于后台编辑
财富榜{圆}
3934307807
991124
anyue1937
9994891
kk14977
6845357
4
xiangqian
638210
5
韶又彤
9997
6
宋子
9982
7
闰咄阅
9993
8
刎唇
9993
9
俞瑛瑶
9998
10
蓬森莉
9951
查看更多
社区公告
本月热榜
1009
精读 GitHub - servo 浏览器(一)
825
Java初尝试:电梯调度迭代开发
562
GPUStack v2:推理加速释放算力潜能,开源
368
小白也能看懂的RLHF:基础篇
784
读社会工程卷2:解读肢体语言01非语言交流
724
基于LangGraph开发复杂智能体学习一则
317
.NET周刊【11月第2期 2025-11-09】
231
痞子衡嵌入式:i.MXRT中FlexSPI外设速度上
916
Spring Security 鉴权流程与过滤器链深度剖
167
AWTK上使用Signal/Slot解决多页面同步的问
692
别再盲目地堆砌技术了!大部份大数据项目的
417
APEX实战第6篇:APEX 如何接入业务数据库用
589
对标MinIO!全新一代分布式文件系统诞生!
576
vue-dawn-flow 低代码流程插件
457
华为开发者空间,让根技术开发触手可及
900
有用的包 #Python
398
对于原型、原型链和继承的理解
637
CSP-S2025做题记录
361
每周读书与学习->JMeter性能测试脚本编写实
157
Flask入门:轻松掌握API路由定义