登录
/
注册
首页
论坛
其它
首页
科技
业界
安全
程序
广播
Follow
关于
导读
排行榜
资讯
发帖说明
登录
/
注册
账号
自动登录
找回密码
密码
登录
立即注册
搜索
搜索
关闭
CSDN热搜
程序园
精品问答
技术交流
资源下载
本版
帖子
用户
软件
问答
教程
代码
写记录
写博客
小组
VIP申请
VIP网盘
网盘
联系我们
发帖说明
道具
勋章
任务
淘帖
动态
分享
留言板
导读
设置
我的收藏
退出
腾讯QQ
微信登录
社区
›
业界区
›
业界
业界
今日:
675
|
主题:
10933
收藏本版
(
0
)
推荐主题
应急响应-日志分析
当自己真的发布一款产品
用上了 Claude Code,才发现 Cursor 和 Gemini Cli 都是弱智
HEIF:更高质量、更小体积,开启 HarmonyOS 图像新体验
阿里巴巴为什么禁止超过3张表join?
Claude Code 官方内部团队最佳实践!
hot100之数组
开发的设计和重构,为开发效率服务
Windows桌面应用自动更新解决方案SharpUpdater5发布
精读 GitHub - servo 浏览器(一)
历劫波,明真我——Debug Commune
新窗
综合排序
最新主题
热门推荐
精选内容
鸿蒙运动项目开发:项目运行环境切换器
##鸿蒙核心技术##运动开发# 在开发鸿蒙运动项目时,管理不同运行环境(如开发环境、测试环境、生产环境)是一个常见的需求。通过合理地切换运行环境,开发者可以方便地进行调试、测试和部署。本文将介绍如何实现一个项目运行环境切换器, ...
撙仿
5 天前
514
0
6
软件架构生态化-多角色交付的探索实践
作者:京东零售 李春丽 作为一个技术架构师,不仅仅要紧跟行业技术趋势,还要结合研发团队现状及痛点,探索新的交付方案。在日常中,你是否遇到如下问题 “ 业务需求排期长研发是瓶颈;非研发角色感受不到研发技改提效的变化;引入ISV 团 ...
丧血槌
5 天前
310
0
4
NHibernate之旅(7):初探NHibernate中的并发控制
本节内容 [*]什么是并发控制? [*]悲观并发控制(Pessimistic Concurrency) [*]乐观并发控制(Optimistic Concurrency) [*]NHibernate支持乐观并发控制 [*]实例分析 [*]结语 什么是并发控制? 当许多人试图同时修改数据库中 ...
馑妣窟
5 天前
471
0
3
微信万亿数据仓库架构设计与实现
业务背景 安全策略开发流程 安全业务的核心逻辑在安全策略中实现。整个的策略开发流程包括特征数据的收集,安全策略的编写实现,和策略的反馈评估。其中特征数据的收集是必不可少的环节,数据的质量将直接影响安全策略的效果。 特征数 ...
筒濂
5 天前
1054
0
4
华为云王泽锋荣获 CNCF 终身成就奖,开源精神引领云原生未来
当地时间11月12日,在北美亚特兰大召开的 KubeCon + CloudNativeCon North America 2025 大会上,华为云云原生开源负责人王泽锋被全球顶级开源组织云原生计算基金会( Cloud Native Computing Foundation,简称 CNCF )授予 “ 终 ...
度阡舅
5 天前
362
0
3
公司SVN服务器部署,一版本多仓库、多版本多仓库和客户端测试
前言 本篇搭建公司SVN管理。 关于git和svn不再对比。 服务器建立SVN步骤 步骤一:登录ssh 服务器命令行登录即可,登录方式不限制。 步骤二:安装svn 步骤三:新建svn项目 查看svn服务: 创建版本库,每个项目是有一个版本库的 ...
俏挺喳
5 天前
887
0
9
印度股票实时行情API数据源接口
[*]StockTV API: 提供实时和历史行情数据,覆盖印度所有股票和指数,支持WebSocket和REST API接口。(推荐使用,对接简单,有技术支持) [*]新浪财经:提供股票市场数据,可以优先考虑从新浪财经获取数据。如果你喜欢Google的API,可以 ...
驼娑
5 天前
650
0
2
Kafka如何保证「消息不丢失」,「顺序传输」,「不重复消费」
前言 上一篇文章总结了kafka为什么快,下面来总结一下,kafka高频的常见的问题。内容有点多,全部看完需要有一定的耐心。 kafka如何保证消息不丢失 Producer端 要保证消息不丢失,第一点要做的就是要保证消息从producer端发送到了kafk ...
拙因
5 天前
59
0
1
图床创建:github+Picgo+obsidian 带有同步删除的自动上传
最近一直在做DL部分的学习笔记,一个比较麻烦的地方就是我一直用的obsidian做笔记内容,在博客园导入随笔后,图片的链接一直是我的本地路径,自然无法显示,于是我只好在导入随笔后再把图片一张张上传到博客园的图床上,最后再发布。 之 ...
哈梨尔
5 天前
219
0
1
Python 中多个装饰器执行顺序验证
关于 Python 装饰器执行时的顺序问题,一直以来都保持粗略的理解概念: [*]装饰器相当于函数调用的语法糖,因此在函数执行时,会从最内层括号开始,逐层向外执行。从代码文本上看,就是距离被修饰函数越近的装饰器,越先执行 [*]原始的 ...
余思洁
5 天前
371
0
4
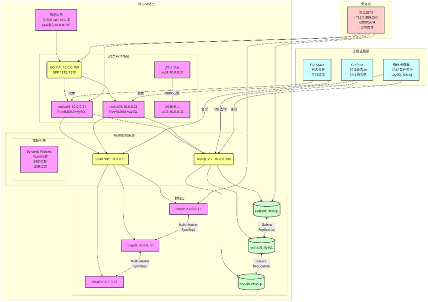
企业级LDAP-RADIUS深度集成高可用方案
一、环境规划总表 1. 节点规划与资源配置 2. 虚拟IP分配 3. 网络端口规划 [hr]二、详细架构拓扑图 拓扑图说明: 1. 网络接入层 [*]网络设备:交换机、无线AP、防火墙等 [*]认证指向:LVS VIP 10.0.0.100:1812/1813 [*]协议:RADIUS ...
葛雅隽
5 天前
1002
0
6
【日记】买了小蛋糕吃!(748 字)
正文 从同事那里听到了机票盲盒这种东西。怎么还有这种逆天玩意儿。 本想去宁波。 问了一下她,她这周末单休,周日休。最近天天十二点下班,想睡个懒觉,不太愿意出门。 下次再约吧。也不知道还有没有下次了。只能说感 ...
都淑贞
5 天前
801
0
5
神器!免费替代Postman
今天给大家推荐一个神器 Hoppscotch,一个 完全免费 的 开源 API开发工具,用过的人都说好! 为什么选择 Hoppscotch?相信每个前端开发者都被 CORS 折磨过。Hoppscotch 内置代理服务,一键解决跨域问题,再也不用为配置代理而烦恼。 Hopp ...
寂傧
5 天前
887
0
2
WM有约II(七):番外篇
WM有约II(七):番外篇 Written by Allen Lee 别让软键盘遮住屏幕! 如果你的手机带有数字键盘或者Qwerty键盘,那么你可能不会遇到这种问题;但若你和我一样偏爱全触摸手机,那么你可能已经受到这种问题困扰多时了。当我们打开 ...
甘子萱
5 天前
169
0
6
千亿消息“过眼云烟”?Kafka把硬盘当内存用的性能魔法,全靠这一手!
Kafka 消息队列 Apache Kafka是一个开源的分布式消息队列,由LinkedIn公司开发并于2011年贡献给Apache软件基金会。Kafka被设计用来处理千亿量级的实时数据,被广泛应用于互联网大规模数据处理平台中。 Kafka强大的数据吞吐量,其中最重 ...
欧阳梓蓓
5 天前
426
0
1
码农提高工作效率
俗话说,天下武功,唯快不破。也就是说要练成天下高手的话,出招速度一定要快,这样才能在江湖上立足,不至于掉了脑袋。而程序员要在IT界混出个名堂,也要有高效的工作效率才行。IT行业时时刻刻都产生着新知识、新技术,要想跟上变革肯定 ...
澹台吉星
5 天前
217
0
3
不得不为LINQ说几句话,驳“LINQ已死”论
起因 近日不断看到有关“LINQ已死”,“LINQ玩完了吧”的言论,甚至于更有牛人说出“程序开发最终会回到本机代码上”,暂不说这些言论是否正确,且先来看看各位的惊人言论,下面仅摘录部分: 言论1 我看园子里还有蛮多人学习和 ...
强怀梅
5 天前
600
0
4
深度学习基础理论————常见评价指标以及Loss Function
评价指标 准确率/精确率/召回率 争对正案例的计算: 1、准确率计算方式(ACC):\(Acc= \frac{TP+TN}{TP+TN+FP+FN}\) 2、精确率计算方式(Precision):\(\frac{TP}{TP+FP}\) 3、召回率计算方式(Recall):\(\frac{TP}{TP+FN}\) 4、F1 ...
祺簇
5 天前
665
0
4
实用设计模式之二--Strategy模式续,Strategy模式在Windows Mobile网络连
以下文章为Policy-based design的想法,不是经典的Strategy模式。 本文主要讲述Strategy模式在Windows Mobile网络连接管理的应用。经过我的实用设计模式之二--关于Policy-based design的讨论,对Strategy模式进一步思考,有了一些新的 ...
劳暄美
5 天前
352
0
5
GDAL 2.X升级3.X需要注意的问题总结
1 引言 最近终于将使用的GDAL 2.X升级到成了3.X版本,总结一下遇到的各种问题。 2 详论 2.1 数据路径 GDAL 3.X以后深度依赖PROJ库,以前只是可选构建项,现在已经是必须构建项了。最直接的体现是如果涉及到空间参考相关的内容时,除了 ...
滥眩
5 天前
327
0
5
下一页 »
1 ...
230
231
232
233
234
235
236
237
... 547
/ 547 页
下一页
返 回
快速发帖
还可输入
80
个字符
高级模式
B
Color
Image
Link
Quote
Code
Smilies
您需要登录后才可以发帖
登录
|
立即注册
本版积分规则
发表帖子
转播给听众
发帖
业界
收藏
10933
本版主题
0
收藏人数
板块介绍填写区域,请于后台编辑
财富榜{圆}
3934307807
991124
anyue1937
9994892
kk14977
6845357
4
xiangqian
638210
5
韶又彤
9997
6
宋子
9982
7
闰咄阅
9993
8
刎唇
9993
9
俞瑛瑶
9998
10
蓬森莉
9951
查看更多
社区公告
本月热榜
1009
精读 GitHub - servo 浏览器(一)
823
Java初尝试:电梯调度迭代开发
562
GPUStack v2:推理加速释放算力潜能,开源
367
小白也能看懂的RLHF:基础篇
783
读社会工程卷2:解读肢体语言01非语言交流
377
前端跨标签页通信方案(下)
724
基于LangGraph开发复杂智能体学习一则
229
痞子衡嵌入式:i.MXRT中FlexSPI外设速度上
916
Spring Security 鉴权流程与过滤器链深度剖
167
AWTK上使用Signal/Slot解决多页面同步的问
692
别再盲目地堆砌技术了!大部份大数据项目的
416
APEX实战第6篇:APEX 如何接入业务数据库用
588
对标MinIO!全新一代分布式文件系统诞生!
576
vue-dawn-flow 低代码流程插件
456
华为开发者空间,让根技术开发触手可及
899
有用的包 #Python
398
对于原型、原型链和继承的理解
316
.NET周刊【11月第2期 2025-11-09】
637
CSP-S2025做题记录
359
每周读书与学习->JMeter性能测试脚本编写实