登录
/
注册
首页
论坛
其它
首页
科技
业界
安全
程序
广播
Follow
关于
导读
排行榜
发帖说明
登录
/
注册
账号
自动登录
找回密码
密码
登录
立即注册
搜索
搜索
关闭
CSDN热搜
程序园
精品问答
技术交流
资源下载
本版
帖子
用户
软件
问答
教程
代码
写记录
写博客
小组
VIP申请
VIP网盘
网盘
联系我们
发帖说明
道具
勋章
任务
淘帖
动态
分享
留言板
导读
设置
我的收藏
退出
腾讯QQ
微信登录
社区
›
业界区
›
业界
业界
今日:
327
|
主题:
10704
收藏本版
(
0
)
推荐主题
阿里巴巴为什么禁止超过3张表join?
当自己真的发布一款产品
应急响应-日志分析
我和AI不得不说的故事:现在是最好的时代也是最坏的时代
Spring AOP、MVC高频面试题解析
HEIF:更高质量、更小体积,开启 HarmonyOS 图像新体验
KubeSphere闭源风波下,Casibase容器云为何成为用户更迫切的需求?
[vue3] vue3 setup函数
Windows桌面应用自动更新解决方案SharpUpdater5发布
Windows 7镜像坎坷之路
SQL Server中生成测试数据
新窗
综合排序
最新主题
热门推荐
精选内容
Qt/C++开发经验小技巧316-320
[*]将QPointF转成经纬度坐标字符串的时候,默认会丢失精度,导致计算错误,尤其是在转换成经纬度坐标的时候,可以发现偏差很大,所以在转换的时候需要指定精度。 [code]QPointF p(1.23456789, 2.3456789);QString p1 = QString("%1,%2") ...
阜逐忍
昨天 22:56
273
0
7
[vue3] Vue3 自定义指令及原理探索
Vue3除了内置的v-on、v-bind等指令,还可以自定义指令。 注册自定义指令 全局注册 局部选项式注册 在没有使用 [/code]实现自定义指令 指令的工作原理在于:在特定的时期为绑定的节点做特定的操作。 通过生命周期hooks实现自定义 ...
后沛若
昨天 22:52
781
0
3
TPC-H 研究和优化尝试
TPC-H测试提供了8张表,最近做这个测试,记录下过程中的关键点备忘。 [*]1.整体理解TPC-H 8张表 [*]2.建立主外键约束后测试22条SQL [*]3.分区表改造,确认分区字段 [*]4.重新测试22条SQL [*]5.In-Memory效果测试 [*]6.大表并行度设置 1. ...
敖雨燕
昨天 22:52
765
0
7
从一个按钮实例入门CSS in JS之styled-components
前言 最近接手一个react项目,项目中使用的 CSS in JS方案来实现CSS模块化,它使用的包是styled-components 我以前的项目Vue居多的,Vue是很简单的通过scoped就可以实现模块化CSS,当然也在项目中用过CSS Modules方案,但CSS in JS还是 ...
篁瞑普
昨天 22:45
929
0
3
博客园出海记-组装集装箱:自建 Kubernetes 集群
在开篇中我们宣布了博客园出海计划的启航,出海航船选择了阿里云。 第一件准备工作是在航船上组装集装箱 —— 搭建 Kubernetes 集群。 出海根据地选在了阿里云新加坡机房,Kubernetes 集群用阿里云 ECS 自己搭建,没有使用阿里云容器服 ...
跟尴
昨天 22:43
954
0
5
解密注意力机制:为什么Flash Attention这么屌?
背景回顾:什么是大语言模型(LLM)? 在进入注意力机制的细节之前,我们先了解一下什么是大语言模型(LLM)。简单来说,LLM是一种通过深度学习技术训练的大规模神经网络模型,用于处理和生成自然语言。LLM可以应用于各种任务,如文本生 ...
章绮云
昨天 22:41
619
0
6
pytorch入门 - 基于AlexNet神经网络实现猫狗大战
基于之前的博客 pytorch入门 - AlexNet神经网络,并借助Kaggle 的 Dogs vs Cats Redux 数据集,实现一个基于 AlexNet 的二分类模型识别猫与狗。 完整流程涵盖数据准备、归一化、模型定义、训练增强、验证并可视化结果。 一、数据 ...
阎逼
昨天 22:37
164
0
4
Asp.net MVC 示例项目"Suteki.Shop"分析之---Model和Service
在Suteki.Shop中Model的原型是基于Linq to SQL创建的,其dbml文件位于Suteki.Shop\Shop.dbml。 而Suteki.Shop在此文件的基本上,以"partial class "的方式在Suteki.Shop\Model文件夹下创建了相应 的类文件以扩展Shop.dbml中Mode ...
班嘉淑
昨天 22:37
266
0
5
NHibernate考察系列 02 使用入门 简单映射
NHibernate入门示例。 测试项目目录结构如下 建立一个Company类用来测试,对应的表为TBLCOMPANY。 1. 下载NHibernate(版本1.2.0.CR1),将NHibernate \bin\net-2.0下面的文件拷贝到lib目录。 ...
喳谍
昨天 22:37
1056
0
1
国产化Excel开发组件Spire.XLS教程:使用Python将CSV文件转换为列表
CSV(逗号分隔值)是一种用于存储表格数据的通用文件格式,而列表是 Python 中用于轻松进行数据操作的基本数据结构。在 Python 中将 CSV 转换为列表,能实现数据的无缝处理、分析及与其他工作流的集成。虽然 Python 内置的 csv 模块可 ...
老僻贞
昨天 22:35
274
0
2
Util应用框架基础(六) - 日志记录(一) - 正文
本文介绍Util应用框架如何记录日志. 日志记录共分4篇,本文是正文,后续还有3篇分别介绍写入不同日志接收器的安装和配置方法. 概述 日志记录对于了解系统执行情况非常重要. Asp.Net Core 抽象了日志基础架构,支持使用日志提供程序进行扩展 ...
崆蛾寺
昨天 22:31
102
0
2
用 DeepSeek 分析,SaaS 多租户的3种隔离模式,结果。。。
大家好,我是汤师爷~ 在SaaS模式下,多租户之间的资源隔离是基础且关键的一环。 SaaS服务商需要在确保运营效率和控制成本的前提下,搭建一个让多个租户能够同时访问的共享环境。 虽然大家都在用同一套SaaS产品服务,但资源访问必须严格隔 ...
秦欣艷
昨天 22:31
1038
0
3
隐式Group看我如何在子查询做到极致的性能天花板
easy-query暴打efcore(包括其他所有orm),隐式Group看我如何在子查询做到极致的性能天花板 介绍 文档地址 https://www.easy-query.com/easy-query-doc/ GITHUB地址 https://github.com/dromara/easy-query GITEE地址 https://gitee.com ...
讲怔
昨天 22:31
237
0
6
Threejs的三维坐标系
在三维空间中,所有的物体和相机都需要基于一个统一的坐标系来进行定位和操作。理解坐标系的基本概念,对于创建稳定、准确的三维效果至关重要。 基础 Three.js 采用的是右手坐标系,这意味着如果你将右手的三个手指伸直,分别指向 X、Y ...
赏听然
昨天 22:31
784
0
4
从零实现富文本编辑器#8-浏览器输入模式的非受控DOM行为
先前我们在选区模块的基础上,通过浏览器的组合事件来实现半受控的输入模式,这是状态同步的重要实现之一。在这里我们要关注于处理浏览器复杂DOM结构默认行为,以及兼容IME输入法的各种输入场景,相当于我们来Case By Case地处理输入法和 ...
砂歹汤
昨天 22:29
296
0
2
腾讯终于对Claude code下手了?我拿它跑完一个真实项目,结果有点意外…
前几天看腾讯也发布和开源了他们的Claude code,名字是Codebuddy code。 就下载下来试了试效果(说实话,一开始是冲着它能免费用GPT-4o、Claude 3.5这些顶级模型去的)。 整体来看效果还不错,对于刚开始发布来说,我认为已经可以初步当 ...
搜娲瘠
昨天 22:29
378
0
5
将 Rust 代码编译为 WASM
前言 在现代 Web 开发中,WebAssembly (WASM) 已成为一种强大的工具。它使得开发者可以在浏览器中运行高性能的代码,跨越传统的 JavaScript 性能限制。Rust 语言因其高效性和内存安全性,成为了编写 WASM 模块的热门选择。本文将介绍如 ...
缣移双
昨天 22:25
968
0
4
DotMemory系列:2. 事件泄露引发的内存暴涨分析
一:背景 1. 讲故事 事件泄露导致的内存暴涨,说实话我以前是不敢相信的,因为我认为没人会写这样的代码,但现实往往都会打脸,还是太年轻了,今年年中的时候还真给遇到了,也算是无语啦,这一篇我们就来聊一聊如何通过 DotMemory 来一 ...
思矿戳
昨天 22:23
824
0
2
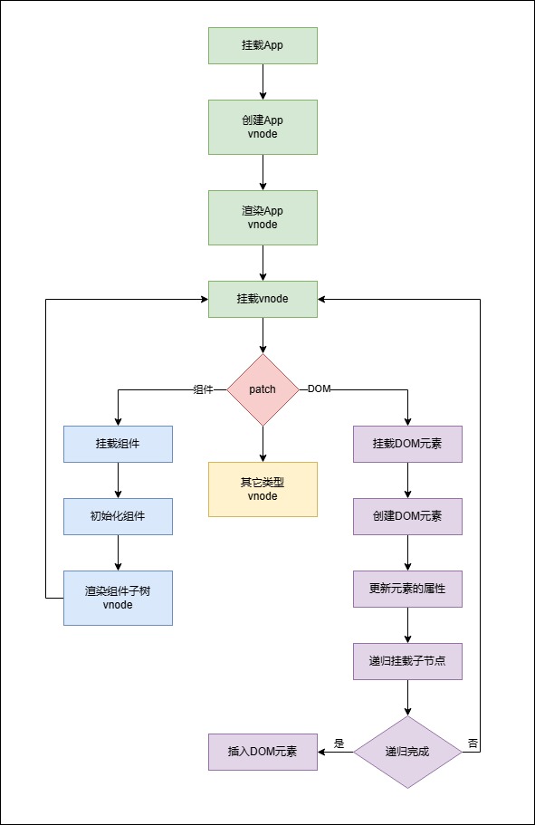
[vue3] vue3初始化渲染流程
组件初次渲染流程 组件是对DOM树的抽象,组件的外观由template定义,模板在编译阶段会被转化为一个渲染函数,用于在运行时生成vnode。即组件在运行时的渲染步骤是: graph LR A[创建vnode] --> B[渲染vnode] --> C[生成DOM]vnode是一个 ...
狞嗅
昨天 22:20
1192
0
5
权限系统:6个权限概念模型设计
大家好,我是汤师爷~ 今天来来聊聊权限的概念模型设计。 权限的概念模型 用户 在权限模型中,用户是系统权限控制的核心对象,也是所有操作行为的直接主体。用户的权限决定了他们在系统中能够访问哪些资源,以及能执行哪些操作。 用户 ...
寇秀娟
昨天 22:18
726
0
2
下一页 »
1 ...
18
19
20
21
22
23
24
25
26
... 536
/ 536 页
下一页
返 回
快速发帖
还可输入
80
个字符
高级模式
B
Color
Image
Link
Quote
Code
Smilies
您需要登录后才可以发帖
登录
|
立即注册
本版积分规则
发表帖子
转播给听众
发帖
业界
收藏
10704
本版主题
0
收藏人数
板块介绍填写区域,请于后台编辑
财富榜{圆}
anyue1937
9994893
kk14977
6845356
3934307807
991122
4
xiangqian
638210
5
宋子
9984
6
闰咄阅
9991
7
刎唇
9993
8
俞瑛瑶
9998
9
蓬森莉
9951
10
匝抽
9986
查看更多
社区公告