登录
/
注册
首页
论坛
其它
首页
科技
业界
安全
程序
广播
Follow
关于
导读
排行榜
资讯
发帖说明
登录
/
注册
账号
自动登录
找回密码
密码
登录
立即注册
搜索
搜索
关闭
CSDN热搜
程序园
精品问答
技术交流
资源下载
本版
帖子
用户
软件
问答
教程
代码
写记录
写博客
小组
VIP申请
VIP网盘
网盘
联系我们
发帖说明
道具
勋章
任务
淘帖
动态
分享
留言板
导读
设置
我的收藏
退出
腾讯QQ
微信登录
社区
›
业界区
›
业界
业界
今日:
11
|
主题:
10847
收藏本版
(
0
)
推荐主题
应急响应-日志分析
当自己真的发布一款产品
HEIF:更高质量、更小体积,开启 HarmonyOS 图像新体验
阿里巴巴为什么禁止超过3张表join?
开发的设计和重构,为开发效率服务
Windows桌面应用自动更新解决方案SharpUpdater5发布
历劫波,明真我——Debug Commune
用上了 Claude Code,才发现 Cursor 和 Gemini Cli 都是弱智
我和AI不得不说的故事:现在是最好的时代也是最坏的时代
HashMap居然可以和它直接合体???
面试官:如何确保动态线程池任务都执行完?
新窗
综合排序
最新主题
热门推荐
精选内容
UniApp前端+Java后端技术栈 解析微信支付功能的设计实现与关键实践
感觉本篇对你有帮助可以关注一下我的微信公众号(深入浅出谈java) 会不定期更新知识!!! 一、概述 在移动互联网时代,支付功能已成为应用开发的核心能力之一。本文将以 UniApp前端+Java后端技术栈为例,系统解析微信支付功能的设计 ...
炀餮氢
3 天前
905
0
3
通往全栈工程师的捷径 —— react
腾讯Bugly特约作者: 左明 首先,我们来看看 React 在世界范围的热度趋势,下图是关键词“房价”和 “React” 在 Google Trends 上的搜索量对比,蓝色的是 React,红色的是房价,很明显,人类对 React 的关注程度已经远远超过了对房价的 ...
劳暄美
3 天前
628
0
4
Sql Server查询性能优化之不可小觑的书签查找
小小程序猿SQL Server认知的成长 1.没毕业或工作没多久,只知道有数据库、SQL这么个东东,浑然分不清SQL和Sql Server Oracle、MySql的关系,通常认为SQL就是SQL Server 2.工作好几年了,也写过不少SQL,却浑然不知道索引为何物,只知道数 ...
林鱼
3 天前
976
0
2
工良出品 | 长文讲解 MCP 和案例实战
作者:痴者工良 博客地址:https://www.whuanle.cn/ 示例项目地址:https://github.com/whuanle/mcpdemo 近期 MCP 协议越来越爆火,很多开发者都投身参与 MCP Server/Client 的开发,各个大厂也纷纷推出自己的 MCP 集成平台或开放 MCP ...
杭环
3 天前
138
0
3
三分钟掌握音视频处理 | 在 Rust 中优雅地集成 FFmpeg
前言 音视频处理看似高深莫测,但在开发中,我们或多或少都会遇到相关需求,比如视频格式转换、剪辑、添加水印、音频提取等。 FFmpeg 作为行业标准,几乎无所不能,很多流行的软件(如 VLC、YouTube、OBS)都依赖它。然而,FFmpeg 也有 ...
慕疼
3 天前
698
0
5
漏洞解析--文件包含漏洞(含漏洞复现)
一、漏洞原理 1.1 $file=$_GET['file']; include($file.".html"); ?>核心 文件包含漏洞是指程序中需要包含其他文件(代码,信息等等),然而包含文件的路径受用户输入控制,攻击者可以使其包含恶意文件,从而造成敏感信息泄露甚至 ...
溜椎干
3 天前
643
0
8
【好用推荐】免费在线图片压缩工具,附源码
大家好,我是码农刚子。前几天填写备案资料时需要上传营业执照,要求2MB以内,老板发给我的文件有十几MB,无法上传,用网上的在线工具,又担心安全性。以前也经常遇到需要图片太大的问题,基本上都是找别人用vip办公软件处理的,每次都要 ...
郜庄静
3 天前
647
0
8
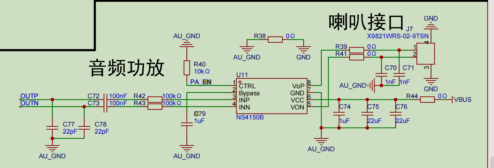
ESP32S3播放音频文件
ESP32S3播放音频文件 硬件基于立创实战派esp32s3 软件代码基于立创实战派教程修改,分析 播放PCM格式音频 原理图分析 音频芯片ES8311 ES8311_I2C_ADD:0x18 音频功放芯片NS4150B 由于esp引脚数量不够,音频功放芯片使能脚由IO拓展 ...
揿纰潦
3 天前
1053
0
1
公司的中场
(这一篇更早了,两年前的了,也是写一半没完成,赶紧拯救出来。) 一个公司宛如一只球队,成败不是一个人的事情,是一整队的事情。那么球队在某一场具体比赛里面最重要的角色是哪一个?不是教练,如果说整个赛季如何可能是教练的功劳。 ...
纪音悦
3 天前
1123
0
3
从纳秒到毫秒的“时空之旅”:CPU是如何看待内存与硬盘的?
在数据暴涨时代,如何高效存储和管理海量数据已成为应用系统的核心挑战。这不仅关乎读写性能,更涉及并发场景下性能与持久化之间的平衡。要应对这一挑战,既需要理解不同存储介质的物理特性与性能边界,也需通过数据结构、存储模型与操作 ...
站竣凰
3 天前
554
0
3
在微服务中使用领域事件
稍微回想一下计算机硬件的工作原理我们便不难发现,整个计算机的工作过程其实就是一个对事件的处理过程。当你点击鼠标、敲击键盘或者插上U盘时,计算机便以中断的形式处理各种外部事件。在软件开发领域,事件驱动架构(Event Driven Arch ...
醋辛
3 天前
193
0
6
Oracle 23ai TPC-H 测试环境部署
最近,我在 Oracle Database 23ai 上进行了 TPC-H 100GB 测试,并整理了完整的实施步骤和优化经验。如果你也想评估 Oracle 数据库在决策支持场景下的性能,可以参考我的步骤快速上手。 1. 环境准备 在开始测试之前,先介绍下本次测试环 ...
椎蕊
3 天前
178
0
7
利用AI增强VS Code TypeScript插件:AnyToTS带来编程新体验
Any to TS: VSCode 扩展插件 概述 "Any to TS" 是一个强大的 VSCode 扩展插件,旨在将任何对象转换为 TypeScript 类型或接口。该工具基于 vscode-json-to-ts 进行功能扩展,提供了一系列便捷的功能,帮助开发者更高效地处理 TypeScript ...
闻人莹华
3 天前
377
0
2
稀疏表示与字典学习:让数据“瘦身”的魔法
在机器学习的世界里,我们常常会遇到各种复杂的数据,它们可能包含大量的特征,但其中真正有用的信息却很少。 这就像是在一个杂乱无章的房间里,我们只需要找到那些真正重要的物品,而忽略掉那些无关紧要的杂物。 稀疏表示和字典学习就像 ...
祖柔惠
3 天前
972
0
4
nginx证书缓存功能
本文分享自天翼云开发者社区《nginx证书缓存功能》.作者:云海 背景: ssl证书之前是不支持公用的,不同的域名,如果引用同一本证书,是无法公用的,每个域名都要加载同一个证书,浪费内存 新版本: 在1.27.2版本中,nginx官方更新了ss ...
寨亳
3 天前
492
0
7
解密Prompt系列66. 视觉Token爆炸→DeepSeek-OCR光学压缩
New
借着 DeepSeek-OCR这篇论文,本章我们来回顾下多模态大模型(VLM)的核心技术演进。 很多人认为:图像Token的信息密度和效率远不如文本。但 DeepSeek-OCR的核心价值,就是用实践证明了这是一个伪命题。它通过一套巧妙的串行视觉压缩架构 ...
筒霓暄
3 天前
419
0
0
GraphQL的N+1问题如何被DataLoader巧妙化解?
扫描二维码 关注或者微信搜一搜:编程智域 前端至全栈交流与成长 发现1000+提升效率与开发的AI工具和实用程序:https://tools.cmdragon.cn/ [*]N+1问题本质解析 当使用GraphQL进行嵌套查询时,系统会为父记录的每个子记录单独发起数据库 ...
柄利
3 天前
692
0
3
明明是同一条SQL,为什么有时候走索引a,有时候却走索引b ?
前言 想象你是一家餐厅的服务员,面前有两个菜单: [*]菜单A:按菜品分类排列(前菜、主菜、甜点) [*]菜单B:按价格从低到高排列 当顾客说:"我要最便宜的川菜"。 你会: [*]先用菜单B找到所有低价菜 [*]从中筛选川菜 或者: [*]先 ...
薛小春
3 天前
838
0
4
微前端之桥接方案, 打破技术栈次元壁-实现无缝对接
简介 1. 微前端桥接方案是什么? 是一种新的微前端解决方案,使用了一种巧妙的方法去实现了微前端架构, 只需通过调用高阶函数即可实现不同技术栈之间的互通 2.何谓无缝? 微应用接入与原生技术栈应用毫无差异,不需要任何额外的信息 3. 为 ...
判涔
3 天前
403
0
5
REST和GraphQL究竟谁才是API设计的终极赢家?
仇华乐
3 天前
647
0
4
下一页 »
1 ...
130
131
132
133
134
135
136
137
... 543
/ 543 页
下一页
返 回
快速发帖
还可输入
80
个字符
高级模式
B
Color
Image
Link
Quote
Code
Smilies
您需要登录后才可以发帖
登录
|
立即注册
本版积分规则
发表帖子
转播给听众
发帖
业界
收藏
10847
本版主题
0
收藏人数
板块介绍填写区域,请于后台编辑
财富榜{圆}
3934307807
991124
anyue1937
9994893
kk14977
6845358
4
xiangqian
638210
5
韶又彤
9997
6
宋子
9982
7
闰咄阅
9993
8
刎唇
9993
9
俞瑛瑶
9998
10
蓬森莉
9951
查看更多
社区公告
本月热榜
1003
精读 GitHub - servo 浏览器(一)
366
小白也能看懂的RLHF:基础篇
375
前端跨标签页通信方案(下)
817
Java初尝试:电梯调度迭代开发
229
痞子衡嵌入式:i.MXRT中FlexSPI外设速度上
916
Spring Security 鉴权流程与过滤器链深度剖
561
GPUStack v2:推理加速释放算力潜能,开源
166
AWTK上使用Signal/Slot解决多页面同步的问
414
APEX实战第6篇:APEX 如何接入业务数据库用
1019
基于DeepSeek-R1 15b微调训练自主的领域大
722
基于LangGraph开发复杂智能体学习一则
897
有用的包 #Python
395
对于原型、原型链和继承的理解
310
.NET周刊【11月第2期 2025-11-09】
359
每周读书与学习->JMeter性能测试脚本编写实
153
Flask入门:轻松掌握API路由定义
374
信竞回忆录
623
宇树 Qmini 双足机器人训练个人经验总结
241
[源码系列:手写Spring] AOP第二节:JDK动
302
Linux 通用软件包 AppImage 打包详解