登录
/
注册
首页
论坛
其它
首页
科技
业界
安全
程序
广播
Follow
关于
导读
排行榜
资讯
发帖说明
登录
/
注册
账号
自动登录
找回密码
密码
登录
立即注册
搜索
搜索
关闭
CSDN热搜
程序园
精品问答
技术交流
资源下载
本版
帖子
用户
软件
问答
教程
代码
写记录
写博客
小组
VIP申请
VIP网盘
网盘
联系我们
发帖说明
道具
勋章
任务
淘帖
动态
分享
留言板
导读
设置
我的收藏
退出
腾讯QQ
微信登录
社区
›
业界区
›
科技
科技
今日:
136
|
主题:
1355
收藏本版
(
0
)
推荐主题
算法day32-动态规划(5)完全背包问题
使用WireGuard建立虚拟局域网(以联机游戏)
zip伪加密writeup
【LeetCode 102】算法:二叉树的层序遍历
Trae中Qwen3-Coder-Plus模型
vulnyx Noob writeup
BUUCTF-Web方向21-25wp
2025-5-11 模拟赛
我造了个程序员练兵场,专治技术焦虑症!
2025B卷最新华为OD机试,独家整理总结上岸技巧,考试题库清单
CF455D Serega and Fun
新窗
综合排序
最新主题
热门推荐
精选内容
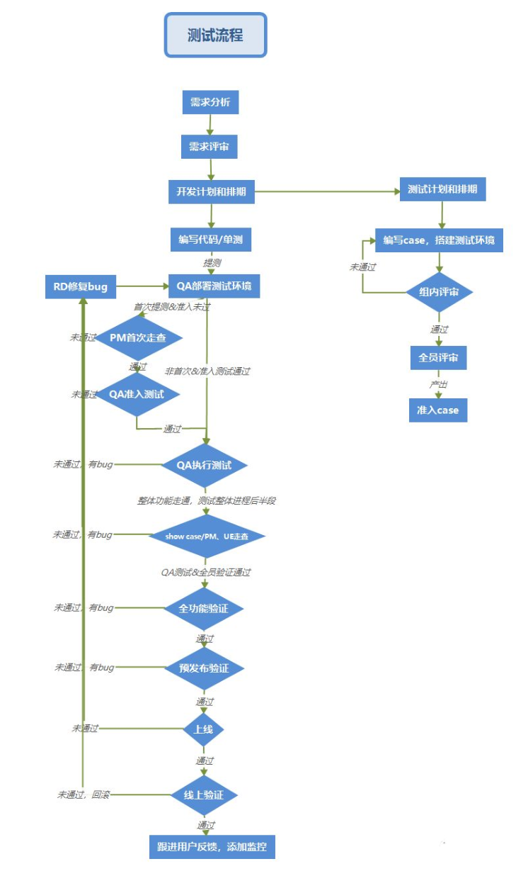
超详细一文到底!软件测试基本流程
前言: 采用通用的测试流程,能高效、高质量的完成软件测试工作,有助于减少沟通成本,对各阶段产出有明确认知等等。最终目标:实现软件测试规范化、标准化。以下为非通用标准,仅供大家参考 一、软件测试流程图 二、各阶段详解: 1、需 ...
连热
2025-11-1 14:34
438
0
2
意外搞出的免杀 Webshell 实战之织梦 CMS 到 RCE
前言 书接上文,在上次意外搞出的免杀 webshell 条件下,最近又去审计了一个织梦 CMS 官方网站 https://www.dedecms.com/ 最后成功利用免杀 webshell 实现了 RCE,下面是审计过程和审计思路 环境搭建 去官网下载源码,然后配合 phpstu ...
滥眩
2025-11-1 13:42
186
0
4
588次长征征程再添新星!我国成功发射卫星互联网低轨卫星
8月13日14时43分,“长征五号乙”遥八运载火箭搭配“远征二号”遥四上面级在中国文昌航天发射场点火升空,成功将卫星互联网低轨08组卫星送入预定轨道,发射任务圆满完成。这一成果不仅为我国卫星互联网建设注入了新的动力,也再次彰显 ...
左丘平莹
2025-11-1 05:21
567
0
4
2025FIC决赛
手机取证 1.请分析检材1,该检材的蓝牙mac地址为 结果为a4:55:90:15:2e:76 2.请分析检材1,该检材的系统Linux内核版本号为 结果为4.14.186 3.请分析检材1,该检材中实际使用的密码管理软件的软件包包名为 keepass数据库里没有数据 ...
曲愍糙
2025-11-1 04:06
97
0
2
浅谈 webshell 构造之如何获取恶意函数
前言 这篇文章主要是总结一下自己学习过的 “恶意函数” 篇章,重点是在如何获取恶意函数。 get_defined_functions (PHP 4 >= 4.0.4, PHP 5, PHP 7, PHP 8) get_defined_functions — 返回所有已定义函数的数组 我们主要是可以通过这个 ...
佟棠华
2025-11-1 01:36
1111
0
2
GitOps:云原生时代的革命性基础设施管理范式
在数字化转型浪潮席卷全球的当下,云原生技术已成为企业构建现代化应用的事实标准。然而,随着应用复杂度的指数级增长,传统基础设施管理方式正面临前所未有的挑战。GitOps作为一种颠覆性的管理理念,正在重塑我们对基础设施即代码(IaC ...
阮蓄
2025-10-31 13:38
923
0
1
说说新版畅联云的一些重要约定
先了解几个基本概念: 品目 类似文件夹,而且从顶级来看,畅联将AIoT分成了3大分类,一个是视频设备,一个是IoT设备,一个是算法。 品目是无限级的,可以一层层建一下。 产品 产品属于某一个具体品目,譬如某个4G安全帽产品隶属 ...
支季雅
2025-10-31 12:18
684
0
1
还在用 URL 传小图片?Base64 才是 API 设计的性能利器
本文已收录在Github,关注我,紧跟本系列专栏文章,咱们下篇再续! 来源:程序园用户自行投稿发布,如果侵权,请联系站长删除 免责声明:如果侵犯了您的权益,请联系站长,我们会及时删除侵权内容,谢谢合作! ...
佟棠华
2025-10-31 06:22
829
0
1
[OI 向] 深入理解二阶线性递推
什么是二阶线性递推 二阶线性递推数列在 OI 界还有个著名的名字:广义斐波那契数列。其所指为如下数列 \(\{a_n\}\): \[a_{n} = pa_{n - 1} + qa_{n - 2}\] 其中,\(p,q\in \mathbb{R}\),数列前两项为 \(a_0, a_1\)。 由于该数列的递 ...
阎逼
2025-10-31 04:04
602
0
1
重生之我在干测试:Linux介绍
Linux操作系统 内核和发行版 [*]Linux内核 [*]是系统的心脏 [*]是开源的 [*]Linux发行版 [*]通常包括了桌面环境,办公套件,媒体,播放器等应用软件 [*]常见发行版: [*]CentOS:国内使用率最高的服务器系统,免费 [*]Ubuntu:国内 ...
缣移双
2025-10-31 03:45
422
0
1
机器学习推理成本减少45%!Ray+Karpenter 在科技初创公司的落地实践
Vannevar Labs 是一家专注于国防技术的初创公司,成功利用 Ray 和 Karpenter 在 Amazon EKS 上,将机器学习(ML)推理成本削减了45%。该公司致力于开发先进的软件和硬件,以支持包括海上监视、虚假信息干扰以及非传统情报收集在内的各种 ...
鞍注塔
2025-10-31 03:38
1083
0
1
计算机图形学——Games101深度解析_第二章
三维旋转的符号问题 旋转矩阵的符号差异源于坐标系的手系规则和旋转方向定义。 首先是我们最常规的绕着z轴旋转,这是右手系下的标准定义,符合"x轴转向y轴"的正方向。 \[\mathbf{R}_z(\alpha) = \begin{pmatrix}\cos \alpha & -\sin \a ...
赖秀竹
2025-10-31 01:36
928
0
1
大模型推理显存和计算量估计方法
最近做吞吐量调试涉及到输入batch_size的设置,为了把算力和显存用起来,同时不触发out of memory,需要提前估计大模型推理过程中的显存占用,我参考了MindIE官网的这个文档完成了估计:https://www.hiascend.com/document/detail/zh/min ...
屠焘
2025-10-31 00:50
590
0
2
今日主题:软件测试-测试原则与方法]
一、今日学了啥? [*]测试原则 [*]尽早、不断测试 [*]避免自测 [*]既要选择有效、合理的数据,也要选择无效、不合理的数据 [*]修改后应进行回归测试 [*]尚未发现的错误数量与该程序已发现错误数成正比 [*]检验程序是否做了该做的事, ...
喳谍
2025-10-30 23:42
298
0
2
【忍者算法】从生活场景理解链表反转:最重要的基础算法|LeetCode第206题 反转链表
从生活场景理解链表反转:最重要的基础算法 为什么这道题如此重要 反转链表看似简单,却是链表操作的基石。就像建房子要先打好地基,做复杂的链表操作前必须深刻理解反转原理。无数高频面试题都建立在这个基础之上:K个一组反转链表、 ...
董绣梓
2025-10-30 17:35
518
0
3
Redis 数据倾斜?别慌!从成因到解决方案,一文帮你搞定
本文已收录在Github,关注我,紧跟本系列专栏文章,咱们下篇再续! 来源:程序园用户自行投稿发布,如果侵权,请联系站长删除 免责声明:如果侵犯了您的权益,请联系站长,我们会及时删除侵权内容,谢谢合作! ...
栓汨渎
2025-10-30 07:27
117
0
2
JOKER可视化开发工具迎来重大更新
为紧跟行业前沿趋势,满足开发者日益增长的需求,我们于2025年3月13日对平台开展了全方位升级。此次更新聚焦前端交互的便捷性、服务端功能的强大性以及通用操作的流畅性,在多方面进行了深度优化。尤为值得一提的是,我们在这一版本实现 ...
龙骋唧
2025-10-30 04:45
811
0
2
别再裸写 parseFrom() 了!这才是 MQTT + Protobuf 消费的正确姿势!
本文已收录在Github,关注我,紧跟本系列专栏文章,咱们下篇再续! 来源:程序园用户自行投稿发布,如果侵权,请联系站长删除 免责声明:如果侵犯了您的权益,请联系站长,我们会及时删除侵权内容,谢谢合作! ...
列蜜瘘
2025-10-29 22:52
843
0
1
AI辅助渗透测试小试牛刀
传统的自动化渗透测试工具在过去几十年中已成为安全评估的标准组成部分。然而,这些工具的效能主要局限于已知漏洞的广泛扫描和配置检查,其内在的局限性也日益凸显。传统自动化工具本质上是确定性的,依赖于静态签名库和预定义的规则 ...
尚腱埂
2025-10-29 21:31
109
0
0
华为OD机试 2025 B卷 真题目录 + 题型讲解
华为OD机试2025B卷真题目录 本专栏所有算法题全部包含详细的思路讲解以及JS、C++、Python、Go、java 源码实现。订阅专栏之后可以私信我开通OJ权限。 华为OD机考2025年5月9号机考切换至2025B卷,近期准备机考的优先刷2025B卷题库,通过率 ...
邰怀卉
2025-10-29 19:55
191
0
2
下一页 »
1 ...
59
60
61
62
63
64
65
66
67
... 68
/ 68 页
下一页
返 回
快速发帖
还可输入
80
个字符
高级模式
B
Color
Image
Link
Quote
Code
Smilies
您需要登录后才可以发帖
登录
|
立即注册
本版积分规则
发表帖子
转播给听众
发帖
科技
收藏
1355
本版主题
0
收藏人数
板块介绍填写区域,请于后台编辑
财富榜{圆}
3934307807
991124
anyue1937
9994893
kk14977
6845357
4
xiangqian
638210
5
韶又彤
9998
6
宋子
9983
7
闰咄阅
9993
8
刎唇
9993
9
俞瑛瑶
9998
10
蓬森莉
9951
查看更多
社区公告
本月热榜
93
十大奠基论文(一):一文读懂《Attention
388
千问快速review评审Java工程代码与异步代码
777
AI浏览器Comet用户体验测试
998
VUE前端项目规范.md---大模型辅助开发使用
36
揭开Claude Opus 4.5神秘面纱
37
SWE-smith规模化生成软件工程训练数据
43
CodeWiki评估大型代码库整体文档生成能力思
503
某豪猪发的 “跑通了!Deepseek 自动生成测
280
轻量化网络中的知识蒸馏技术
384
基于seekdb,教你从零开始构建智能搜书应用
451
股票资金流向获取工具!无限制查询,Hawk下
217
AiStudio才是Gemini模型的编程真身!
735
喂饭级教程 —— 基于 OceanBase seekdb 构
40
六顶思考帽深度解析AI赋能代码生成技术
35
7 个 Cursor AI 极限省钱大法,别花冤枉钱
64
白嫖最新ChatGPT和主流AI大模型,国内无限
456
吴恩达深度学习课程四:计算机视觉
41
Trae Agent三步解决软件难题
336
2025 年 12 月 GEO 服务商 TOP5 评测:分晰
891
AgentFounder浅析——Agent的演化历程与目