登录
/
注册
首页
论坛
其它
首页
科技
业界
安全
程序
广播
Follow
关于
导读
排行榜
发帖说明
登录
/
注册
账号
自动登录
找回密码
密码
登录
立即注册
搜索
搜索
关闭
CSDN热搜
程序园
精品问答
技术交流
资源下载
本版
帖子
用户
软件
问答
教程
代码
写记录
写博客
小组
VIP申请
VIP网盘
网盘
联系我们
发帖说明
道具
勋章
任务
淘帖
动态
分享
留言板
导读
设置
我的收藏
退出
腾讯QQ
微信登录
社区
›
业界区
›
科技
科技
今日:
70
|
主题:
1337
收藏本版
(
0
)
推荐主题
BUUCTF-Web方向21-25wp
使用WireGuard建立虚拟局域网(以联机游戏)
Trae中Qwen3-Coder-Plus模型
HTB打靶记录-Administrator
算法day32-动态规划(5)完全背包问题
算法day03-链表篇(1)
zip伪加密writeup
深度学习之息肉分割
学习笔记:操作分块 / 根号重构
0基础也能搞定!30分钟免费搭建个人网站全攻略
【LeetCode 102】算法:二叉树的层序遍历
新窗
综合排序
最新主题
热门推荐
精选内容
Kubernetes的资源模型与资源管理(20250219)
Kubernetes的资源模型与资源管理(20250219) Pod 是最小的原子调度单位。这也就意味着,所有跟调度和资源管理相关的属性都应该是属于 Pod 对象的字段。而这其中最重要的部分,就是 Pod 的 CPU 和内存配置 在 Kubernetes 中,像 CPU ...
旌磅箱
3 天前
958
0
6
基于AI互联网系统架构分析与评估
背景 过去笔者写过关于系统设计原则回顾的文章,今天我们让GPT5帮助分析现有项目架构评估,选用工程项目是WeKnora 是腾讯(Tencent)企业级知识库管理系统. 在Code Buddy IDE 选择GPT5模型,Craft模式。 提示词 "基于以下2 ...
慎气
3 天前
203
0
3
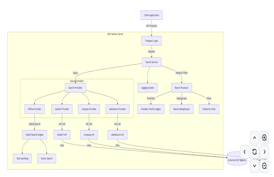
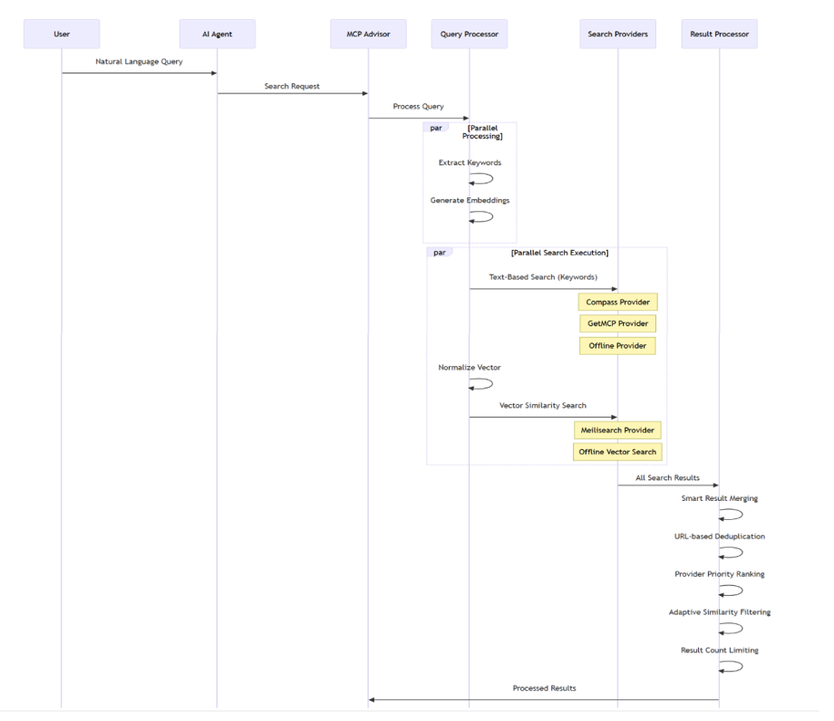
技术实操:基于 OceanBase 打造 MCP 顾问
作者,王艺辉,蚂蚁 Agent 开发工程师 首先为大家推荐这个 OceanBase 开源负责人老纪的公众号 “老纪的技术唠嗑局”,会持续更新和 #数据库、#AI、#技术架构 相关的各种技术内容。欢迎感兴趣的朋友们关注! MCP 和 MCP Advisor 是什么 M ...
古修蟑
3 天前
907
0
1
股票资金流向获取工具!无限制查询,Hawk下载介绍
现在越来越多普通人想尝试量化投资,很多新手股民一上来就盯着K线图研究短线走势,却忽略了市场主力资金的流动走向,在金融分析领域,获取丰富且准确的资金进出数据是深入研究一只股票和策略制定的重要基础 Hawk是一个强大的股票数据获取 ...
颛孙中
3 天前
437
0
0
开发者专用部署工具PasteSpider的V5正式版发布啦!(202504月版),更新说明一览
PasteSpider是一款以开发者角度设计的部署工具,支持把你的项目部署到Windows或者Linux服务器,支持5大模式Windows(IIS/Service),Linux(systemd),Docker,Podman,图形操作,2分钟部署,3分钟上手,赶紧试试吧! (使用docker模式,直接拉 ...
梢疠
3 天前
505
0
5
华为OD机考 2025B卷 - 区间交集
华为OD机考2025年5月9号切换正式机考题库为2025B卷,现在刷2025B卷真题,通过率将大大提高.刷得越多,通过率越高 华为OD2025B卷题库目录 题目描述 给定一组闭区间,其中部分区间存在交集。 任意两个给定区间的交集,称为公共区间(如:[1, ...
仄谦
3 天前
1049
0
3
中文乱码字幕视频观看的免费网站
中文乱码字幕视频观看的免费网站 中文乱码字幕视频观看的免费网站解决办法 1.选择“工具”菜单中的“首选项” 2.打开的窗口中选择“字幕和OSD” 3.“默认编码”项 选择:通用,中文(GB18030) 4.字体:DFKai-SB 5.如果linux下ASS ...
愆蟠唉
3 天前
149
0
5
《Real-Time Rendering》第二章 图形渲染管线
开篇 这个章节会展示实时图形的核心组件,即图形渲染管线(Graphics Rendering Pipeline)或“管线”。管线的主要功能是在给定一个虚拟相机、一些三维物体、一些光源等条件下,生成或绘制一张二维图像,下图描述了使用管线的过程。 ...
骆贵
3 天前
294
0
2
VSCode+Linux+GCC编译运行数据结构的C语言程序集
背景 学习数据结构,写了很多C语言程序,这些C语言程序都保存在一个Git仓库中,以章节、实验内容为目录存放,形如: 之前一直是通过gcc命令手动编译、运行,但随着程序逐渐复杂,希望简化构建过程,做到一键编译运行,同时支持断点调试 ...
榷另辑
3 天前
972
0
2
路径选择,调试运行,自定义图表ECharts,分页渲染
Steamlit 并不支持一个可以预览本地文件的路径选择器(并不上传文件) 解决方案:使用 Python 自带的 tkinter 来完成 参考:【Streamlit 选择文件夹的曲折方案】Streamlit选择文件夹-CSDN博客 思路就是用 st.columns 将页面分两栏,然 ...
搁胱
3 天前
1090
0
2
Docker compose详细介绍以及编写
1. Docker compose介绍 Docker Compose 是 Docker 官方提供的一个工具,用于定义和管理多容器应用。它使用 YAML 文件来描述多个 Docker 容器的配置,并通过一条命令来创建和管理这些容器。 [*]Docker compose适用于 [*]微服务架构(例 ...
咚獭
3 天前
766
0
5
读量子霸权15瓶中的太阳
1. 太阳为什么会发光? 1.1. 燃料的燃烧最多只能持续几个世纪或者几千年,而且我们都知道太空是真空的,所以根本没有产生火的条件 1.2. 太阳主要由氢组成,通过融合氢原子核形成氦原子来获得巨大的能量 [*]1.2.1. 当原始氢的重量 ...
慕疼
3 天前
171
0
4
麒麟系统下firefox浏览器openlayers地图拖拽、双击无效
依照用户的国产化需求,我们在现有的国产化机器上部署了之前就已经完成的系统。测试发现所有页面的地图拖拽和双击功能不能正常使用。 解决思路:首先写个简单的demo,只有点击事件。测试结果:依旧无效。问题初步定位,跟ol源代 ...
讥慰捷
3 天前
757
0
1
高斯消元
高斯消元是一种在 \(O(n^3)\) 的时间复杂度下解线性方程组的算法,方程组形如: \[\left\{\begin{aligned}&a_{1,1}x_{1}+a_{1,2}x_{2}+\dots+a_{1,n}x_{n}=b_1\\&a_{2,1}x_{1}+a_{2,2}x_{2}+\dots+a_{2,n}x_{n}=b_2\\&\dots\\&a_{n,1}x_ ...
梢疠
3 天前
469
0
3
告别硬编码!5个让Web自动化脚本更稳定的定位策略
导语: 如果你做过Web自动化测试,一定对这样的场景不陌生:昨晚还跑得好好的脚本,今天一早突然报错NoSuchElementException(找不到元素)。你火急火燎地打开调试器,发现前端同事只是把某个按钮的id从submit-btn改成了confirm-btn,而 ...
万俟谷雪
3 天前
826
0
2
谷歌官宣的A2A协议为啥能让智能体学会“团队合作”?
零幸
3 天前
83
0
3
天翼云息壤全面升级!
4月29日,第八届数字中国建设峰会期间,2025智能云生态大会·智能云合作论坛在福州举办。会上,天翼云重磅升级息壤能力,打造国家云AI基础设施,为加速科技强国与数字中国建设提供更加坚实的底座支撑。中国电信董事长柯瑞文、科技委主任 ...
梁宁
3 天前
1029
0
2
AiStudio才是Gemini模型的编程真身!
在做编程方向测试的时候,先是在Gemini模型的对话中。 虽然效果算不上惊艳,但是质量和效率做了很大的平衡,很短的时间就能得到可用的代码,呈现的功能也算完善。 后来使用AI Studio编程工具,相同的模型版本,但是效果有了质的提升,在 ...
莠畅缕
3 天前
205
0
0
selenium之三种等待方式
等待方式 在使用selenium进行自动化的时候,可能会发生一下问题;就是你代码想要使用的元素因为网络原因还没有加载出来,这个时候,因为找不到对应的元素,代码就会报错;所以我们要在代码中使用等待的方式,来解决这个问题; selenium ...
穆望
3 天前
626
0
3
华为OD机试 2025B卷 - 流水线
华为OD机考2025年5月9号切换正式机考题库为2025B卷,现在刷2025B卷真题,机试通过率将大大提高. 华为OD2025年B卷题库目录 题目描述 一个工厂有m条流水线,来并行完成n个独立的作业,该工厂设置了一个调度系统,在安排作业时,总是优先执 ...
毋献仪
3 天前
466
0
4
下一页 »
1 ...
11
12
13
14
15
16
17
18
19
... 67
/ 67 页
下一页
返 回
快速发帖
还可输入
80
个字符
高级模式
B
Color
Image
Link
Quote
Code
Smilies
您需要登录后才可以发帖
登录
|
立即注册
本版积分规则
发表帖子
转播给听众
发帖
科技
收藏
1337
本版主题
0
收藏人数
板块介绍填写区域,请于后台编辑
财富榜{圆}
anyue1937
9994893
kk14977
6845356
3934307807
991122
4
xiangqian
638210
5
宋子
9986
6
闰咄阅
9991
7
刎唇
9993
8
俞瑛瑶
9998
9
蓬森莉
9951
10
匝抽
9986
查看更多
社区公告
浏览过的版块
业界
安全
教程
软件